SVĚTELNÁ  KNIHOVNA    STAŽENÍ  KNIHY
    PŘEDCHOZÍ  ČÁST  SDĚLENÍ  501 - 600  KNIHY  "ROZHOVORY II."   ZDE ...

 

 

601. Sdělení Stvořitele prvotního o ješitnosti.     (Přijala Helena K.)                          15.4.1999.       

                                                                                                                Místo: Bednáreček.

 

„Dnes je akorát  čas na sdělení o ješitnosti. Každý z nás zná tuto vlastnost, ale ne každý se s ní umí vypořádat. Je to jízlivý pocit, vyvolaný určitou touhou, která ovládne smysly a ty se pak chovají jinak než by měly. Je to s největší pravděpodobností jediná překážka k uznání Boha jako tvůrce všeho a pak už je jen otevřena cesta každému, kdo se s touto nebohou vlastností vyrovná. Jen málokdo umí na ješitnost pohlížet zvenčí, jakoby se ho vůbec netýkala. Je to jeden z lepších způsobů, jak se s ní vyrovnat. Záleží jen na nás samých, zda budeme postupovat přímo (k Bohu) nebo oklikou (přes sebe) a naší ješitnost tak ještě život. Je s podivem, jak málo tvorů umí této ošklivé vlastnosti využít ku prospěchu jiných. Snaží se je touto cestou obohatit a ne vysát, jak by se někomu mohlo zdát. Jen málokdo si uvědomuje nesmírný rozsah Božího celku, který je znám i z té nejnepatrnější součástky soukolí. Tak lze nazvat každý vývoj jednotlivce i celku, protože co se dotýká jednotlivé bytosti, to se dotýká i problematiky celku. Jen málokdo ucítí nutnost klást si v sobě důležité otázky, které vedou k jeho duševní obrodě a zároveň k určitému pokroku, který je po patrný po každém prožitém dni. Jen málo z nás přijímá úspěchy i neúspěchy tak, jak jdou  a nechá se nést rukou Boží. Vždyť je to tak příjemné a přirozené na nic nemyslet, nemít obavy o budoucnost a starosti z minulosti. Každý má právo se svěřit Bohu a radovat se ze své existence. Je tak snadné milovat a neklást si žádné překážky. Jak rád by Bůh dal všem svým dětem stejně. Ale některé svým zlovolným chováním Ho nutí, aby jim ukřivďoval a trápil se nad nimi. Proto je řada bytostí, které vedle zlých lidí žijí, jdou jim příkladem a nutí je svým chováním k zamyšlení, které je důležité jako náprava sama. Jen málokdo si umí představit sám sebe v roli Boha a tak mu nevědomky ubližuje a bere sílu. Kdyby se každý soucítil jako Bůh, to by potom byla jiná. Bůh není zlý, je jen obyčejně šťastný a moudrý a proto vyčkává, jak situace dopadne a rozdělí se nakonec o všechny poznatky, které nastřádal.

 

                       S úctou a láskou váš Prvotní Stvořitel.“

 

 

 

602. Sdělení Stvořitele prvotního o něze.        (Přijala Helena K.)                            23.4.1999.       

                                                                                                                Místo: Bednáreček.

 

Dnes se budeme zabývat úplně novým tématem, nazvaným něha. Jen málokdo ví, že by mohlo existovat něco jiného než Vesmír. A přitom je to tak jednoduchá otázka. Vždyť Vesmír musí „v něčem“ být. A to něco lze přeložit slůvkem něha. Jen málokdo si místo bublin na konci Vesmíru představí trasu, kterou něco prochází. Není to energie, je to spíše substance, která tvoří myšlenkový impuls. Ten je daný určitou hodnotou něčeho, co lze pojmenovat jako alternativa lásky, tj. něha. Je to substance nejnižšího a zároveň nejvyššího původu, se kterou umí počítat již jen „Bozi“ a stvořitelé. Je to prazáklad všeho, co určuje a vytváří a dovoluje rozmnožovat určité entity podle potřeby. Není to prostor bez řádu. Nikde nikdy nepanoval chaos. I v tom největším „chaosu“ byl vždy perfektní pořádek (daný Kosmickými zákony – pozn. zpracovatele). Chaos jako takový se pouze jeví neznalým Božích zákonů. Je málo skutečností, které dnes nejsou objasněny a to valná většina je jich v myšlenkových pochodech. Málokdo si umí spočítat, jak má myslet. A přitom  je to tak důležité. Každý má možnost myslet uměle a vytvářet si tak dobro. Každému je dáno žít jen dobro. Žádná entita nevybočuje z Řádu. Když se někdo napojí na nekonečnou energii, neznamená to, že nemůže být sláb a vysílen. Jen ten, kdo se umí napojit na něhu, nezaznamenává žádné výkyvy v energii. Nelze si proces tvoření představit jako něco, co vzniklo samo od sebe.  Málokdo si vše představuje jako samostatný proces, který vznikl ještě dříve, než se začalo všude tvořit. Život není myšlenka, ale pouhý myšlenkový impuls. Každý si jistě dovede představit tu rozmanitost, když spočítá, kam až mu paměť dosáhne, svoje myšlenkové impulsy. Jen já sám jsem schopen vnímat všude najednou. Považuji se za bytost již značně vyvinutou a potřebnou pro něhu. Kdyby každý uznával sám sebe jako já uznávám sám sebe, tak by se žilo mnohem efektivněji. Je možné vzít si „z něhy“ a hrát si tak, jako si teď hraji Já. Je jen málo těch, kteří by to dovedli, ale jsme na počátku a tvořit se teprve učíme. Já sám se učím z chyb, které občas dělám a pak vzniká ta dokonalost taková, jakou ji známe. Kdybych nechtěl tvořit, bylo by vše jiné. Stromy by byly jen vidinou, planety jenom myšlenky a lidé by byli jako buňky v mém těle. Že jsem se rozhýbal, tak jsem dal všem svým součástkám smysl a Řád. A to je důležité. Mám rád, když se něco děje.

 

                                                                                  S láskou váš Prvotní Stvořitel všech a všeho.“

 

 

 

603. Sdělení Stvořitele prvotního o nenávisti.      (Přijala Helena K.)                         23.4.1999.       

                                                                                                                Místo: Bednáreček.

 

„Dalším tématem bude nenávist.

 

Není od věci, že toto téma lidé pomíjí a nechápou. Přitom se jedná o věc naprosto produktivní a jedinou vhodnou k produktivnímu vývoji. Žádný z nás si nedovede představit, kolik bytostí už poznal a kolikrát procházel vývojem. Že se vše ve Vesmíru tvoří je normální, ale málokdo si uvědomuje, kolik to dá ve skutečnosti práce. Žádný nepřikládá ruku k dílu a vše nechává na Stvořiteli, který toho má také dost na starosti. Každý se v tomto Vesmíru musí naučit sám za sebe zodpovídat a naučit se sám sebe samého. To je nesmírně důležité pro vývoj všeho a všech. Každý si myslí, že na něm nezáleží, ale opak je pravdou. Nenávist je jedním ze způsobů, jak poznat svoji základní podstatu. Potom z dálky to vypadá jako šrám na dokonalosti, ale opak je pravdou. Každý z nás má za úkol sám za sebe se poprat s okolním světem. To je nesmírně důležité pro vývoj jeho i okolí. Když bude každý sám účtovat za sebe, budou zodpovědnosti složeny všechny účty a nebude žádný problém s budoucností. Na té v dnešní době záleží nejvíce. Když nevíte jak dál, obraťte se do svého nitra a hledejte odpověď. Každý má intuici, vlastní odhad, vlastní úsudek. Nikdo se nemusí bát, že na něj „nedojde“ řada. Pokud bytost na sobě usilovně pracuje, brzy se dostaví výsledky. Každá práce se zúročí a dává lidem svou odměnu. Většinou je to v podobě lepšího osudu nebo více štěstí, které člověka potká a on ho intenzivně prožívá.

 

Pokud budeme všichni spolupracovat, vytvoříme entitu nesmírně krásnou a moudrou, ke které se budeme moci vracet, a která nás bude opatrovat a usměrňovat ve všech krocích, které kdy podniknou. Jak málo stačí bytosti ke spokojenému štěstí. Mít se rád a mít možnost někoho rád tak, jako sebe. Pokud se tam rozhodnu jít proti někomu s neláskou, nesetkává se s odporem, ale s přijetím a pochopením. Každý má právo na svůj vlastní názor a sám sobě se za tento názor zodpovídá. Pokud se nebudete bát ze sebe utvořit dokonalejší bytost, dostanete spoustu energie na uskutečnění tohoto plánu. Zbývá jediné, obrátit se do sebe a uvážit, co vlastně chceš a kam až to chceš dotáhnout. Na admirála, pilota, zachránce, stvořitele. Je celá škála možností. Stačí si jen vybrat.

 

Vám všem Prvotní Stvořitel s láskou.“

 

 

 

604.  Povídání o energiích.             (Přijala Božena S.)        10.3.1999.     Místo: Sezimovo Ústí.                                                                                           

 

„Dobrý večer Boženko.“

 

Dobrý večer moji milí přátelé. Ráda bych se vás zeptala, jaké energie nám zatím málo známé může člověk využívat na této planetě, ke svému zdraví a zdokonalování.

 

„Boženko, energií je velké množství, ale ty základní, které proudí stvořením jsou energie živočišná, čili biologická, kterou vytváří bytosti, dále energie vesmírná, která proudí z různých konstelací planet a hvězd a je velkým zásobníkem pro celý Vesmír. Nejvyšší je energie vycházející z Božské sféry, tzv. energie Stvoření. Ta je vlastně základnou, která se pak rozbíhá do různých druhů energií a lokalit.

 

Člověk může využívat svoji vnitřní energii k přeměně svých orgánů a svého těla na novou podstatu a vesmírná energie mu pomáhá k léčení i vitalitě. Je to proud, který je tak transformován přes vaše energetická centra a přichází každému do té míry, do které je schopen se otevřít poznání a Pravdě. Proto ten rozdílný potenciál u lidí. Božská energie – láska, proudí celým Stvořením a je obsažena ve všem, protože je to zároveň energie tvůrčí.

 

Do jaké míry ji někdo potlačí, záleží na každé duši, ale pokud ten poklad v sobě objeví, měl by ho opatrovat a rozdmýchávat tento plamen.

 

Jste všichni chráněni mnoha energiemi, zrovna jako jsou energie, které vám mohou i uškodit. To již záleží na vyzařování každého jedince. Jestliže někdo myslí pozitivně a jedná kladně, dostává se mu velké ochrany v podobě vyzařování v jeho okolí. Tento člověk tak nemůže být poškozen negativními energiemi, které se od jeho světla odrazí. Je plno energií, které vám budou v budoucnosti pomáhat i při manipulaci s hmotou. Ve své podstatě je váš energetický potenciál skryt v duchu a je na vás, jak tyto skryté síly a rezervy využijete pro svůj další vývoj.

 

Boženko, je to téma velice rozsáhlé, ale v kostce bylo řečeno toto od Ptaaha, Semjase a Pleji.“

 

Děkuji vám přátelé.

 

 

 

605.  Povídání o osobním kontaktu.     (Přijala Božena S.)    10.3.1999.   Místo: Sezimovo Ústí. 

 

„Jsme tu Boženko a zdravíme tě od nás z lodí. Já vás také milí přátelé.“

 

Prohlížím na procházce oblohu, zda někdy nezahlédnu stříbrný disk nebo vaši mateřskou loď.

 

„My víme Boženko, že nás vyhlížíš, jak se dá. Je to krásné vědomí, že se na této planetě lidé jako ty na nás těší a rádi by nás již spatřili. Ty máš tu dobrou vlastnost, a tou je trpělivost. Víš, že se dočkáš brzy a není kam spěchat. Jsou mezi vámi lidé, kteří za každou cenu chtějí denně důkazy o naší existenci. To je to úskalí, které se mezi nás a vás staví. Nelze předcházet události a tak musíte být ještě trpěliví. Ten čas se blíží kvapem, kdy se na planetu snesou naše lodě. Jste předvojem, který nám připravuje půdu. Je třeba vědět, že celý princip našeho přistání tkví v tom, aby Bůh dal svou vůlí najevo ono přání. Ta doba je blízko. Vykonali jste mnoho práce na tomto poli a lze říci, že celá vaše vlast je informována. To se nepodařilo nikde na světě. Ivo má na tomto velkou zásluhu a všichni, kdo mu pomáhají. Je to posun tím správným směrem, aby bylo co nejvíce lidí informováno. Až budeš mít co dočinění s fenoménem duchovního poznání v této podobě, až nás spatříš na vlastní oči, bude to pro tebe největší odměna a poučení. Chceme ti tuto událost připravit, jak to jen půjde, abys šla na naše setkání a odkud budeš odcházet obohacena. Je to otázka času. Jsou místa vhodná pro přistání, kde se můžeme vidět s několika jedinci. To vše se uskuteční již v těchto letech. Je třeba nebát se tato slova šířit, aby si lidé postupně zvykali na naši přítomnost, ať už viditelnou, nebo neviditelnou.

 

Boženko, tato slova jsou ti poslána přímo z lodí, aby se co nejméně zkreslena přenesla do tvého pera. My v energetické podobě jsme však u tebe a tvoříme takový ochranný val při tobě. Je to krásné, věř nám, že jsme takhle blízko s vámi, kteří s námi navážete kontakty. Ano Boženko, tvoje touha po poznání Pravdy tě vede rychle dopředu. Je to opravdová láska ke všemu v tvém okolí a tudíž i přímá cesta, kterou sis vybrala. Můžeš k tomu přidat, co je ti příjemné z tvých schopností, ale není to nutné. Takto jsi opravdu vedena Boží vůlí a nemusíš se ničeho obávat. Je dobré, když jsi s námi ve styku, abys využila i těchto našich rozmluv k rozšíření tvých obzorů a k pomoci lidem.

 

Vesmír je plný krás a má mnoho pro vás neprobádaných tajemství. Postupně se dozvíte vše potřebné k vašemu vývoji. Zatím pracuj na těchto Božích posláních, abys měla svou splněnou úlohu na této planetě.

 

Na vaší planetě je plno otazníků a ani my nevíme, jak se vše vyvine. Počítej se vším, jak jsme již říkali, a nebudeš nikdy zaskočena událostmi.

 

Tvůj podíl na tomto přerodu je velký a měj i dále srdce otevřené, aby ta tvůrčí energie mohla v tobě pobývat a prostřednictvím tebe mohla světu přinášet mír a požehnání.

 

To je účel naší snahy zde na planetě Zemi a my vám pomůžeme v obtížných situacích. My jsme stále s tebou a přejeme ti, abys měla i nadále co nejvíce duší okolo sebe, které ti mohou přinést nová posunutí, a kterým ty můžeš poskytnout svoji lásku a moudrost.

 

To je asi vše Boženko, co bychom ti k tomu chtěli říci. Loučíme se s tebou a máme radost, že sis našla čas s námi mluvit.“

 

Děkuji vám a miluji vás přátelé.

 

„I my tě milujeme a štěstí ti přejeme.

                                                         Aštar, Ptaah, Pleja.“

 

 

 

606.  Povídání o válce v Jugoslávii.       (Přijala Božena S.)    24.3.1999.   Místo: Sezimovo Ústí. 

 

 

Milý Aštare, pověz mi něco k tomu, že vypukla válka. Je mi líto, že se lidé takhle k sobě chovají v Kosovu. Posílám do těchto zemí lásku, abych alespoň trochu pomohla lidem v této situaci.

 

„Je Boženko v rukou Božích vše to, co se u vás odehrává. Měj na paměti, že tvé srdce je plné lásky a nenávist je ti cizí. V tomto vašem světě bude do té doby plno násilí, dokud všichni lidé nebudou dodržovat Boží zákony. Ta doba se rychle blíží a jen vy můžete ovlivnit, zda se připojíte k služebníkům Božím.

 

V Srbsku vládnou Síly temna, které rozdmýchávají za každou cenu válečný konflikt, aby si udržely nadvládu nad lidmi a planetou. Jsou to poslední boje těchto sil.

 

Tvůj život je Boženko v lásce a oddanosti Bohu. Buď stále tak silná a pomáhej ostatním lidem pochopit všechny děje na této planetě. To je ten úkol pro tebe.

 

Válce nelze zabránit. Je to věc, která se musí vyřešit v těch místech, kde to vše začalo. My bdíme nad bezpečností planety a nedopustíme žádný konflikt, který by měl nedozírné následky pro celý Vesmír. Je to pro nás prvořadý úkol. V této situace jsme připraveni zasáhnout i přímo a vystoupit ve vaší televizi. To je ta doba, kterou všichni očekáváte. Musím plnit úkoly našeho milovaného Stvořitele. Vaše země je zatím karmicky mimo tyto boje, a pokud se nezapojíte v zabíjení, nemusí být tato válka pro vás nic vážného.

 

Vidíš Boženko, co lidé způsobují sami sobě za bolest a soužení. Nevědí, že se jim to vše vrátí, a to velmi brzy nazpět. Miloševič je ovládán Silami temna, jak jsi poznala. Stačí takovýto člověk někde ve vedoucí pozici, a jak vidíš, způsobí mnoho škody a soužení. To je to, co Síly temna podporuje, když je někdo poslouchá v jejich našeptávání. Tito lidé jsou pohromou pro celé národy a mohou přivést celý svět do válečného konfliktu.

 

Milujeme tě a děkujeme ti za lásku pro nás i tvoji planetu. Medituj i nadále a posílej lásku do Jugoslávie, je tam hodně zapotřebí. My vás neopustíme, tak, jak si to Otec přeje. Budeme vám pomáhat a ti, co se přizpůsobí našim vibracím, dojdou v tomto životě velké odměny. Naše láska k vám je veliká a Otec vás všechny miluje.

 

Buď v rovnováze a přijímej vše, že to je v Božích rukou. To je ten nejsprávnější postoj, abys mohla i nadále fungovat na vaší Zemi jako malé světýlko. Je třeba dávat lidem víru a naději v lepší budoucnost.

 

Miluji tě a posílám ti lásku, která vše překoná. Nebuď smutná z těchto událostí. Až se toto převalí, bude zase dobře tak, jak nikdy nebylo.

                                                                    To ti sdělil Aštar Šeran.“

 

Děkuji ti, s láskou      Božena.

 

 

 

607.  K nadcházejícím událostem.        (Přijala Božena S.)      1.4.1999.   Místo: Sezimovo Ústí.

 

 

„Jsme zde, abychom vám pomáhali. Buďte při nás a nic se nemůže stát. Jste tady na Zemi obklopeni Temnem. Budete mít co dočinění s velkou silou Stvořitele. Je třeba se na to přichystat. Vaše síla vůle je veliká a naše možnosti vám pomoci také. Jsme tady u vás, nic se nebojte. Ta doba přeměn přichází, má změnit váš svět. Buďte trpěliví a čekejte na naše pokyny. Sami se budete orientovat podle vašeho srdce. Je to ten čas, který všichni očekáváte. Jste na Zemi proto, abyste pomohli této velké změně. Buďte si toho vědomi. Je tisíc možností, jak se můžete zapojit. Je nutné mít lásku a vyzařovat ji do okolí. Lidé vás poznají a půjdou k vám, jako k světýlku ve Tmě.

 

Mějte na paměti, že řád přírody bude přebudován a vše živé se stane služebníkem Božím. Vy zase budete svou láskou pomáhat nižším tvorům. Není třeba se obávat. Život je věčný a tak nemůžete nic ztratit.

 

Jste na pokraji velké obměny planetární korony a celé struktury planety. Je to přerod, který není obvykle možný bez vašeho přispění, protože Bůh vám dal tento úkol, vnést tyto změny na planetu. Jste nyní, jak Nový věk požaduje, nápomocni jeho příchodu. Je třeba s tím počítat a nemít žádné obavy. Jsme tu s vámi vždy a ve všech dobách. Své spojení proto navazujte jak je možné. Vaše úkoly vám budou sdělovány průběžně. Každý člověk se musí rozhodnout, na čí stranu se přidá. Je to vůle Boží a tak i my tuto vůli plníme. Toho si buďte vždy vědomi. Jsme vaši přátelé v dobrém i zlém. Milujeme vás, chráníme všechny, kteří se otevřeli lásce a v těchto dobách vám budeme pomáhat všemi způsoby. Jsou na vás kladeny velké nároky, abyste všem lidem vysvětlili příští děje a dodali jim naději na lepší život.

 

Buďte silní a trpěliví. Je třeba se se vším vyrovnat a tato rovnováha vám pomůže překonat to nejtěžší.

 

K Velikonocům přejeme hodně lásky, síly a trpělivosti a hodně lásky k poznání, že pravda musí zvítězit.

 

Toto sdělení ti předal Ptaah a jeho lidé z paluby lodi.“

 

Děkuji vám přátelé,    s láskou Božena.

 

 

 

608.  Největší silou je láska.

 

Povinnost bez lásky činí mrzutým,

zodpovědnost bez lásky činí bezohledným,

spravedlnost bez lásky činí tvrdým,

pravda bez lásky činí kritickým,

 

výchova bez lásky činí rozporuplným,

chytrost bez lásky činí vychytralým,

laskavost bez lásky činí pokryteckým,

pořádek bez lásky činí malicherným,

znalost věcí bez lásky činí neústupným,

 

čest bez lásky činí pyšným,

moc bez lásky činí násilnickým,

vlastnictví bez lásky činí lakotným,

víra v cokoliv bez lásky činí fanatickým.

 

Běda těm, kteří v lásce šetří,

oni ponesou vinu na tom,

jestliže svět nakonec zhyne sebeotravou.

 

K čemu a proč žít, nemáš-li milovat !

 

                                                                                                                      Lao-c.

 

 

 

609. Sdělení.                            (Přijala Helena K.)                                                   25.4.1999.       

                                                                                                                Místo: Bednáreček.

 

        „Milí lidé,

 

Jsem rád, že řada z vás komunikuje se mnou i s ostatními mými přáteli, a společně že uzavíráme oběma stranám prospěšný kruh. Každý si může uvědomit, jak moc právě na něm záleží a jak moc by chtěl a mohl zasahovat. Právě dnes se štěpí opět řada lidí na ty, kteří půjdou dál a na ty, kteří se vrátí zpět, a pojedou tuto dráhu znovu. Nikdo se ale nemusí bát, že by přišel zkrátka, že bude o něco ošizen. Pro každého je připraveno to „jeho pravé“, ušité akorát na jeho míru. Ať už v otázkách duchovních nebo materiálních. Málokdo z nás si dovede přesně určit, co přesně potřebuje. Sice si skutečnosti, které přijdou, vytváří svým myšlením, ale není možné, aby si tyto skutečnosti vytvářel uměle, tzn. aby si nevytvářel jen štěstí, lásku, dobro. Vše je odrazem jeho nitra. Takový jaký je uvnitř, takový je jeho svět zvenku. Bývá obklopen tím, co cítí uvnitř. Není nevyhnutelné, aby učiněný smolař měl jenom smůlu. Každého někde čeká blaho a pokora. Stačí jen ohlídat si sám sebe, své cítění a vaše dráha se zjemní a půjde již jen lehce, volně a téměř bez starostí.

 

Každý má právo na spokojený život a lásku v něm. Nikomu se láska nevyhýbá. Někdo jí má méně, jiný více. Každému je dáno, co má prožít, vybírá si situace ještě před svým narozením a jeho duše je spokojená, když se z každé prožité situace poučí a najde tak odpověď na své otázky. Není zvědavější entity, než je duše. Ale je to proto, že duše se nejintenzivněji vyvíjí a na ní nejvíc záleží. Proto je důležité chtít se vyvíjet, nestagnovat na vývoji jak duše, tak celku a hlavně neustále hledat odpovědi na své otázky a tak neustále tvořit a zase vymýšlet atd., pořád dokola ve vesmírném kruhu, který je pro všechny směrodatný.

 

Jsem rád, že jsem vám mohl alespoň něco málo nastínit, a že si řada z vás vezme ponaučení z předchozích řádků. Kdyby si někdo myslel, že je toto nějaký zásah, to je ve skutečnosti omyl. Zasahování do dějů vypadá jinak. Je to pouze předložení určitého pravdivého výkladu, z kterého si každý může vzít to, co právě potřebuje pro ujasnění některých situací.

 

Posílám vám spoustu lásky a pozitivní energie, abyste měli dostatek odvahy do příštích dnů.

 

                                                                                  Aštar Šeran, velitel Velké vesmírné flotily.“

 

 

 

610. Nouzové sdělení od matičky Země.        (Přijala Helena K.)                              26.4.1999.       

                                                                                                                Místo: Bednáreček.

 

        „Mé milé děti,

 

Nesmírně dlouho a nesmírně vroucně vás již miluji a jsem stále s vámi. Každý den pozoruji, jak se měníte, jak procházíte svým vývojem a jak někteří zbytečně trpíte stejně, jako trpím já za vás. Já sama nemohu před vámi nikam utéct, nikam se schovat. Neustále mě pronásledujete svými pozemskými výbuchy, ať již atomovými či jinými bombami.

 

Vím, že je válka vaší potřebou, ale dokud se nenaučíte věci řešit jinak, nepomůžeme jeden druhému. Každému z vás vnukám myšlenku, jak vše zařídit v klidu a v míru a každý z vás mi v duchu slibuje, že mě ušetří. Vaše city však hovoří za vás !  Řežete si pod sebou větev, na které se nespokojeně vrtíte a divíte se, že už to praská.

 

Nikdo z vás nebude ušetřen, jestli já padnu. Každý z vás ponese svůj díl viny a nespraví se samo nic. Velmi těžko byste napravovali svůj omyl. Příroda je vyčerpatelná a donekonečna dávat nebude. Vzmužte se lidé a pohleďte tváří pravdě v tvář. Před mou pravdou neuhnete. Nikdo neunikne trestu za zničení a pustošení. Každého takového smetu ze stromu života a zaplatí při účtování ve chvíli stonu vše do poslední kapky, která už přetekla. Nikdo nebude ušetřen za zločiny spáchané na svém současném domově. Ani já neuniknu trestu a porobě, pokud vás nechám jen tak bez zásahu ničit, vraždit a pustošit. Znám jiné planetární bytosti, dříve krásné, které nyní trpí pod hostiteli z bláta a smogu. Já sama mám do té vidiny daleko, ale někde ….

 

Vemte toto na vědomí mé krásné děti a šetřete si půdu pod nohama, vždyť vás živí. Ať potom nejste zklamaní. Mrzelo by nás to všechny.

 

                                                                           Loučí se vaše milující planeta Země.“

 

 

 

611. Řešení problémů od Stvořitele.          (Přijala Helena K.)                                  27.4.1999.       

                                                                                                                Místo: Bednáreček.

 

„Dnešní poselství je nadčasové a dá se žít ve všech dobách.

 

Pokud má někdo pocit, že dostal naděleno málo, může zpytovat své svědomí, proč tomu asi tak je, Pokud je člověk od základu dobrý, nemusí se bát, že by se mu něco zlého přihodilo. Každý z nás má málo negací a jediné, co se od jeho vývoje očekává, že je postupně zeliminuje a promění v pozitivní lásku. Tak se totiž všechny negace odbourávají a zůstává již jen čirá, všem prospěšná energie, kterou lze proměnit na cokoliv prospěšného. Když v sobě člověk cítí problémy nebo dokonce nechuti k něčemu, je to proto, že se na něj někdo snaží přehodit své negativní energie. Lze tomu snadno zabránit tím, že v myšlence problém pohladíme a s láskou pochováme. Rozplyne se v samu lásku a už neškodí. Jen málokdo si dovede představit, kolik něhy bylo zapotřebí, aby něco vzniklo. Myšlenka je krásná věc, ale bez své podstaty není ničím – neznamená nic. Je jako hlína pro sochaře či kámen pro kameníka. Pro Stvořitele je ničím a vším zároveň. Je mnoho krásného, z kterého lze tvořit. Já tvořím rád a s láskou. Musím všemu vypočítávat řád a pořádek věcí a pak už jen sochám a tvořím. Dáváte mi spoustu práce, ale i radosti, takže se na vás nezlobím. Jen málokdo mě trápí tak, že se zarmoutím a pak zasahuji. Většinou ku prospěchu postiženého, kterému eliminuji problém a utiším ho v bolesti. Na útěchu má každý postižený právo a je pravdou, že utěšuji rád a rád zalévám bytost světlem, které tvoří. Mám rád hřejivé dny, které mě každý den všude provázejí a rád se o dobrou náladu dělím s ostatními. Dělejte to také tak a ucítíte tu velkou proměnu. Každý den se stane svátkem, každá chvíle pohodou, z které je všechno utvořeno.

 

Pokud vás trápí nějaký problém, ať ve víře, otázkách žití, či problém osobitý, nebojte se svěřit Bohu a nechte se vést. Představte si Boha jako všeobjímající světlo a milujte jej. Po zbytek svých dnů se budete již jen radovat a těšit z existence. Přeji vám hodně zdaru ve vašem vývinu.

                                                                                                                              Váš Prvotní Stvořitel.“

 

 

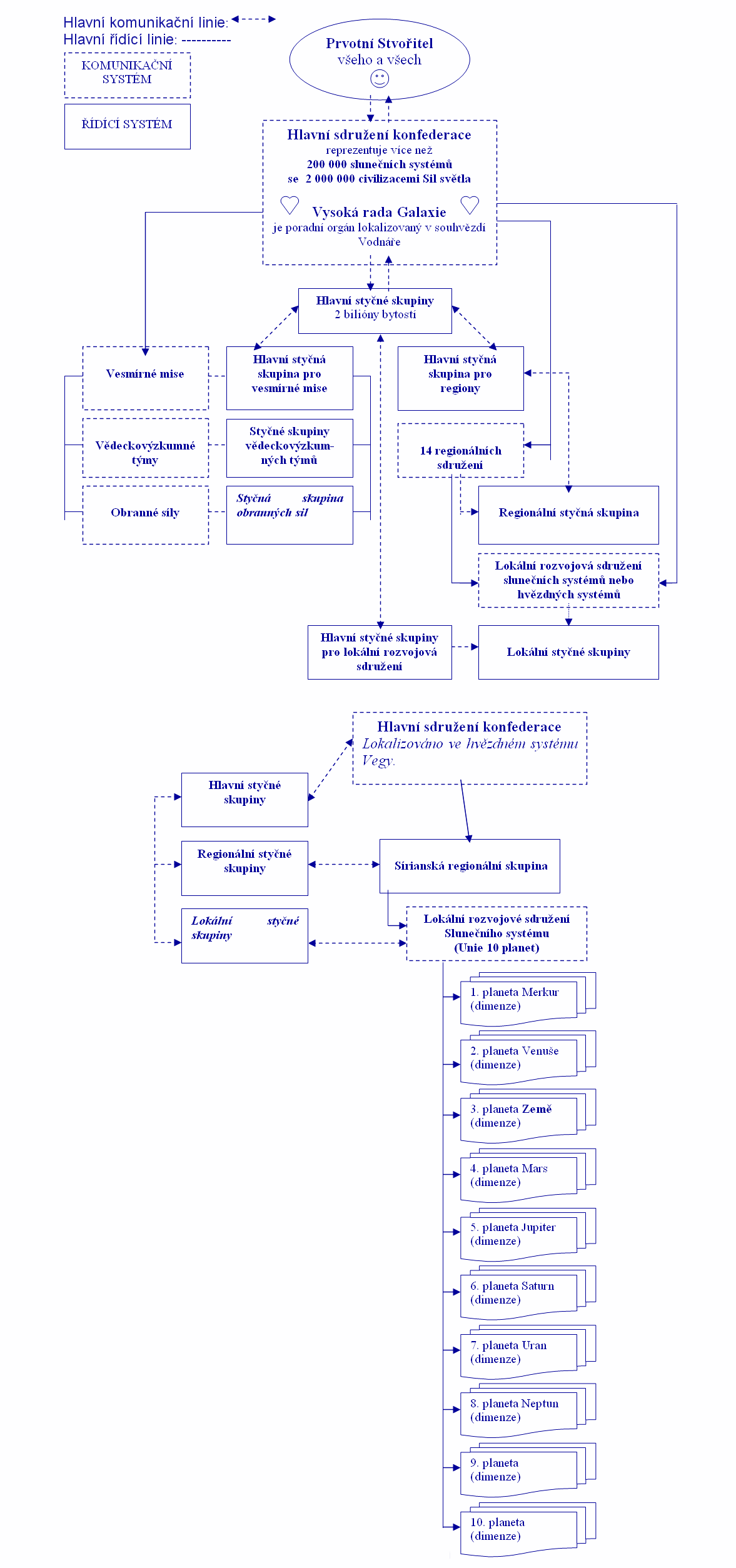
612. Základní organizační schéma Galaktické konfederace Sil světla.  (Zpracoval Ivo A. Benda.)

 

 

 

613. Náš osud.                                   (Přijala Helena K.)                                         27.4.1999.       

                                                                                                                Místo: Bednáreček.

 

„Dnes bych se chtěl zabývat osudovým tématem každého z vás. Mám rád, když každý z vás má někam namířeno. Vpravdě směr je ve skutečnosti jediný, a to „domů“. Každý z vás je víceméně na prázdninách proto, že by to ve škole vypadalo úplně jinak. Ale u nás učení vlastně ani nebolí, takže kdo by si chtěl trochu vylepšit inteligenci, může se duchovně vzdělávat třeba ve snu. To je nejkratší a nejefektivnější způsob vzdělávání vůbec. Jen ten, kdo chce pokračovat na svém vývoji, a to buďto sám nebo s nejmilejší osobou, má právo se vzdělávat. Úplného vzdělání nedosáhne nikdo nikdy, protože jen ten, co vše vymyslel, umí vše. Není v silách žádné bytosti dosáhnout takového umu, protože Prvotní Stvořitel má přede všemi velký náskok, co se týče vzdělávání. Spolu s ním ale narůstá velká moudrost a ještě větší láska. Takže málokdo si umí představit, jak umí mít Prvotní Stvořitel každého rád.

 

Pokud má bytost vše okolo sebe v úctě, nemusí se bát, že by jí okolí nesplácelo láskou. Vesmír je velmi tvořivý a každého obšťastní obrovskou mírou lásky. Stačí si jen nabrat. Jsem šťastný, že už nyní je na Zemi pár bytostí, které chápou svůj smysl života zde. Tyto bytosti pak svým myšlením brzdí bouřlivé přeměny a místní válečné konflikty. Nebýt jich, byly by z lidí ještě dávno opice (i když někteří se tak chovají ještě dodnes). Protože je málo lásky v některých lokalitách, je nutné na tyto konfliktní místa posílat spoustu energie a bytosti u vás to dělají s láskou a péčí skrze mne. Podle toho, jak která bytost myslí, tak svým myšlením buďto prospívá nebo neprospívá té dané lokalitě. Každý umí být prospěšný, stačí jen chtít. Nebýt pár jedinců, už dávno by byla atomová válka. Neumíte si představit, jak málo lidí v přepočtu na obydlenost planety skutečně soucítí s bytostmi, planetou i Vesmírem. Velmi si jich vážím a jsem rád, že je tam mám. Uvažte, jestli právě vy, jeden či druhý, nemůžete zrovna teď prospět.

                                                                                       S láskou váš jediný Prvotní Stvořitel.“

 

 

 

614. Životní prostředí.                          (Přijala Helena K.)                                          1.5.1999.       

                                                                                                                Místo: Bednáreček.

 

„Každý z nás má právo na slušný život v pěkném prostředí. Záleží jen na něm samém, jestli v pěkném prostředí bude mít i své příští životy. Každý za svým poškozením své vlasti či planety zodpovídá a nevyhne se následkům. Každému je dáno slovo na svou obhajobu a pokud jsou jeho argumenty pravdivé, vyjde v této věci beztrestně. Nikdo nikomu nechce ublížit. Já sám jsem velmi milosrdný a řadu křivd jsem napravil předem, ještě než byly spáchány. Stejně jako planeta Země, ale i Já mám pocit, že by si každý měl zamést před vlastním prahem. Nikomu nesmí být přičtena nějaká vina omylem nebo náhodou. Pro nás všechny dříve vyvinuté je směrodatné, aby si každý užil podle svého určení. Nesmí ale zbytečně plýtvat a omezovat v něčem ostatní. To je trestné. Každý má možnost doopravdy se obrátit a pohlédnout za sebe, jak hospodařil a co vyváděl. Já sám hodně odpouštím, takže ten, kdo se chce dát na cestu dobra, se nemusí bát, že když něco provedl, že to nejde napravit, že se s tím nedá nic dělat, a že tedy nemůže být nadále dobrý. To je opravdu omyl. Ve skutečnosti se vždycky čeká na ten zlom, kdy konečně člověku dojde, že by mohl prospívat a ne škodit, a že záleží na něm samém, co podnikne a jak se zachová. Já sám mám radost, že tady v této zemi je trend vyvíjet se k lepšímu, pokud nepočítám lidi s výrazně hrubými vibracemi, ale těch v posledních dnech výrazně ubývá. Jsem rád, že právě u vás je řada lidí s mimořádnými schopnostmi. Narodily se sem bytosti s velkým cítěním a velkými plány. Je pro mě opravdovým potěšením pomáhat jim v uskutečňování těchto plánů. Já sám mám jeden velký cíl. Aby všichni táhli za jeden provaz. Pak budu moci uskutečňovat i zázraky a připravím pro všechny krásné zážitky. Málokdo si uvědomuje, jak moc mě trápí, když jsem odmítán a nepochopen. Já vím, řada lidí svádí tuto skutečnost na špatnou výchovu, ale výchova dětí je věcí všech, takže nikdo se nemůže nikam schovat. Na druhou stranu nemůžu chtít po otevřenějších lidech se správným názorem, aby vychovávali všechny děti. To není smyslem jejich práce. Nejdůležitější ozdravný bod je ve vzdělání. Snažte se správný náhled poskytnout co nejvíce lidem i dětem a změní se hodně ve prospěch lepšího zítřku.

                                                                                              Váš milující Bůh.“

 

 

 

615. Povídání s Ptaahem.                    (Přijala Helena K.)                                          2.5.1999.       

                                                                                                                Místo: Bednáreček.

 

„Mám rád lidi, a proto jsem zde a plním si tu své úkoly. Věřte mi, abych je mohl zpracovávat důkladně, nemám jich mnoho, ale stojí za to. Každému rád pomáhám a každému podám rád pomocnou ruku. Jsem bytost plně se řídící vesmírnými zákony a Božím řádem. Mám rád dění okolo sebe a rád se spolu s vámi vyvíjím. Málokdo by odolal osudu, který jsem si vybral já, a s pomocí Boží jej vytvářím. Každý má to, co si zaslouží. Záleží na tom, jaké si pro svůj život vybere krédo. Já mám krédo „mít rád“ a tím se řídím. Pokud má bytost dobré úmysly, nic se jí nestane zlého, naopak, je jí ze všech stran pomoženo a spousta nápadů se jí předkládá, aby se ta bytost náhodou nenudila.

 

Není dobré, když za bytost všechno řeší sám Bůh. Situace, kterých každý prožívá, jsou vybrány tak, aby se bytost co nejvíce vzdělala a zakoušela své uplatnění. Jen málokomu je dovoleno tvořit přímo, bez zásahu Boha. Já sám smím tvořit jen s Boží pomocí, ale znám bytosti, jimž je Bůh pouze láskou a jeho oporu nepotřebují. Proto je důležité snažit se vyvíjet a nikomu nevyčítat, že manipuluje s jeho vývojem. Toto si ve skutečnosti nikdo znalý pořádků ve Vesmíru nedovolí. Každý odpovídá sám za sebe a za své skutky. Není třeba ale aby se odsuzoval když si myslí, že něco provedl špatně. Někdy se musí dít i špatné věci, které pak zpětně vypadají tak, že bylo opravdu třeba je uskutečnit, aby vývoj šel kupředu a každý se mohl z hromadného vývoje poučit. Já sám mám radost, jak to teď se Zemí vypadá, jak opadávají hrubé vibrace a lidé se mají víc rádi. Není nic krásnějšího, než láska mezi námi všemi. Máme právo ji spolu zakoušet a můžeme si s ní i hrát. Není nad to dorozumět se s jinou bytostí. Lásku lze použít jako spolehlivého tlumočníka všech druhů bytostí, které spolu chtějí komunikovat. Já sám komunikuji s řadou různých bytostí a všechny mám moc rád. Asi proto mě kontakt s nimi naplňuje štěstím a radostí a takto prožívám celý svůj život. Jsem rád, že jsem mohl napsat pár řádků o sobě a všechny vás nosím v srdíčku.

 

Velitel Vesmírné flotily z Plejád Ptaah.“

 

 

 

616.  Sdělení od Stvořitele (176).       (Přijal Ivo A. Benda).     30.4.1999.   12:00–12:36 hodin.

                                                                                                                             Místo: Zlín.

         „Milý Ivo,

 

Hovořím k tobě já, Stvořitel Prvotní všeho a všech. Těším se z radosti tvé a mých dětí z Vesmíru a žehnám ti k práci tvé pro mne. Ano, máš radost z tohoto vývoje zde na planetě Zemi, ano, mnoho bytostí se na tomto podílí a je vše dle mé vůle, získat co nejvíce duší k postupu výše, do vyššího stupně vědomí – Kosmického vědomí. Ano, naše informace v „Rozhovorech“ se šíří velmi dobře a ještě budou šířit, jakmile budou provedeny překlady do důležitých jazyků. Ano, je to má vůle a tak to nelze změnit.

 

Lidé jsou i dále informováni, Světlo postupuje a zaplavuje vše na povrchu zemském. Ano, je třeba vydržet v této práci a těšit se na další události, které jsou za dveřmi. Ano, budou i osobní kontakty tvé s mými dětmi, dostaneš pokyn a budeš moci být osobně obeznámen se společností mých vesmírných dětí. Ano milý Ivo, ty stále se snažíš rozvíjet svoji lásku, a tak bude i dále takto přihrávána ke všemu a všem, abys byl stále zářivějším člověkem. Máš radost z práce pro Mne a těšíš se na tyto vážné události, které se kvapem blíží. Buď pevný a připraven na vše co bude následovat a vždy zachovávej klid a rozvahu, to je tvoje silná zbraň proti Silám temna.

 

Ano, toto ti dávám já, Stvořitel prvotní všeho a všech.

 

Toto sdělení ti s láskou předával Auter.“

 

 

„A nyní se připojuji já, Aštar, velitel Velké vesmírné flotily. Ano, toto bude dalším krokem v tvém duchovním vývoji a budeš mít rozvinuty další schopnosti, které nyní budeš potřebovat. Ano, je to dobrá žena a odvede dobrou práci pro Stvořitele našeho milovaného. Ano milý Ivo, těším se z těchto překladů a z vývoje kolem „Rozhovorů“. Nyní již všichni lidé zemí českých jsou informováni a budou se lépe orientovat v tomto pro ně nepřehledném světě. Toto se tedy již chystá a bude to událost veliká, veřejný kontakt přes vaše TV. Ano, raduji se z těchto událostí a budu i nadále s tebou rád spolupracovat a tak plnit úkoly našeho milovaného Stvořitele.

 

V současné době se snaží tisíce lidí na Zemi i ve Vesmíru zažehnat válečný konflikt v Jugoslávii. Je to pro tuto zemi úplná pohroma, ale toto vše si zasloužili svým myšlením srbského nacionalismu, které uplatňovali vůči jiným národům, včetně Kosovského. Ano, toto bude dobrá očista od tohoto zla a lidé najednou zjistí, že bez jiných národů jsou bezmocní a slabí. Toto tedy není jinak možné a je to jedna z cest nápravy tohoto srbského obyvatelstva, které se tolik let živilo nacionalismem.

 

V současné fázi se lidé budou více zajímat o tyto události a hlavně si vezmou ponaučení, jak škodlivý je nacionalismus, a že je to problém i konce 20. století.

 

Toto ti milý Ivo dávám já, Aštar v této věci a s láskou v srdci budu dál realizovat plán Stvořitele našeho milovaného.“

 

 

„A nyní se připojuji já, Ptaah, velitel Vesmírné flotily z Plejád. Ano milý Ivo, miluji tě a zahrnuji tě láskou svou tak, jako mnoho členů lodí mé flotily, máš naši plnou podporu a stále jsme s tebou. Budeme se připravovat na osobní setkání, ke kterému dojde již brzy, a to bez tvého očekávání. Budeme se moci osobně seznámit a popovídat si o některých věcech tak, jak to sám cítíš. Nyní tato situace s ……… je pro tebe velká zkouška a ukážeš, jak pevný a láskyplný jsi při jejím ne ideálním stavu. Nyní bude zharmonizovaná a bude se snažit dostat do rovnováhy tak, jako byla před 3 měsíci. Ano, toto je důležitá fáze její očisty, aby si uvědomila, že ne všechny věci z minulosti má ještě očištěny. Ano, toto jí dá impuls takový, aby přehodnotila svůj postoj k sobě samé a to bude impulsem k další práci na sobě, a to v lásce a radosti ke všemu a všem. Toto je tedy krásné jaro zde v zemích českých a bude se dále vše těšit ze života na Zemi.

 

Toto povídání ti s láskou předal Ptaah a i Pleja se přidává takto milý Ivo, že vše bude dobré a uvidíš, jak bude i nadále tato láska vaše vzkvétat.“

 

Děkuji vám milí přátelé z Vesmíru, já rád si vezmu k srdci vaše rady a budu i nadále vysílat lásku všemu a všem na Zemi i ve Vesmíru.           S láskou v srdci Ivo.

 

 

 

617.  Sdělení 177.                        (Přijal Ivo A. Benda).          1.5.1999.      16:55–17:17 hodin.

                                                                                       Místo: Horná Mariková, Slovenská r.

         „Milý Ivo,

 

Upřímně tě zdravím já, Aštar, velitel Velké vesmírné flotily.

 

Jsem tu s vámi milí a mám velikou radost, jak krásní lidé se sem přišli setkat a popovídat si o Vesmírných lidech. Ano, posílám vám proudy lásky a radosti, všichni členové lodí jsou s vámi a posílají také proudy lásky vám, milí lidé. Máme velkou radost, jak se vám daří tyto informace vstřebat a rozšířit si obzor duchovního poznání zde, v tomto krásném koutu přírody, který je vám jako dar od Stvořitele seslán, a který milujete stejně jako my, Vesmírní lidé. Máte touhu se s námi blíže seznámit, ano, to takto bude možné, pokud se budete snažit a láskou zářit, a pak se budou dít věci krásné a nevídané pro nás i vás. Ano, nyní je nad vámi několik set lodí mé flotily, které šíří lásku a také posilují tuto energii směrem, který je žádoucí na planetě Zemi. Ano, toto setkání bude u mnohých z vás mít nezapomenutelné zážitky a budete se těšit, až se uvidíte. Takto si pěstujete lásku navzájem, ale i lásku k nám, Vesmírným lidem.

 

Toto ti s láskou milý Ivo předal sám Aštar, velitel Velké vesmírné flotily.“

 

 

„A nyní se připojuji já, Ptaah, velitel Vesmírné flotily z Plejád. I my máme zde na lodích velikou radost a přejeme si, aby lidé na Zemi stále byli lepší a lepší. Ano, milujeme vás jako své děti a přejeme hodně lásky, kterou dáváte sobě a jiným lidem, kterou budete rádi dávat stále více. Proto bude vše jak má být a budete si připravovat podmínky kontaktu s námi, Vesmírnými lidmi.

 

Toto ti milý Ivo s láskou předal Ptaah a také Pleja a Semjase se k tomuto připojují, děkujeme ti milý Ivo, že jsi uspořádal tak setkání i vám milí, že jste tak krásní a láskyplní.

 

Nyní jsme nad vámi 50 km a stále cítíme vaše pocity a vibrace lásky, které vyzařujete všemi směry.“

 

Toto sdělení bylo přijato na krásné prosluněné svažité louce nad údolím mezi kouzelnými lesy.

Děkuji vám drazí přátelé a jsme všichni s láskou.  Ivo a 8 slovenských mladých přátel.

 

 

 

618.  Sdělení 178.                        (Přijal Ivo A. Benda).          3.5.1999.      15:50–16:03 hodin.

                                                                                                                             Místo: Zlín.

         „Milý Ivo,

 

Hovořím k tobě já, Pleja, ano, moc tě zdravím a posílám lásku z naší lodi, která je stále nad tebou ve výšce 50-80 km a stráží tento prostor. Ano, já ráda budu, když pošleš lásku nám, naší posádce, ano, cítíme ji, zdraví tě členové naší posádky a máme tě moc rádi, těšíme se, že se někdy uvidíme i osobně, jakmile bude příležitost. milý Ivo, máme radost, jak jsi klidný a rozvážný a nenecháš se ničím a nikým zviklat. Ano, je to tak krásné, chceme ti popřát, ať se ti vše takto daří, a ať se stále raduješ s námi z každodenního života. My zde na lodi stále něco děláme, nyní vyměřujeme nové letové koridory pro případ evakuace, změny jsou dány i těmito přelety vašich vojenských letounů, které velmi hustě přelétávají i nad vaší zemí. Dále se zde učíme poznávat vaše zvyklosti a také jazyk tak, abychom v budoucnu mohli dobře spolupracovat milý Ivo, tedy až nastane ta chvíle, kdy se budeme moci radovat z našeho osobního setkání. Chtěli bychom, aby jste nám co nejlépe rozuměli, a aby lidé snadno pochopili, jak mohou s naší spoluprací nejlépe pomoci planetě Zemi. Ano, toto je krásná fáze příprav těchto kontaktů a budou věříme v létě realizovány. Mám milý Ivo takové přání, abys nás mohl navštívit již letos, a tak se s námi blíže seznámit.

 

Toto ti s láskou v srdci předala Pleja.“

 

Děkuji ti Plejo, mám tě moc rád i ostatní členy posádky vaší lodi a děkuji jim, že se takto snaží mi chránit bezpečí.       S láskou v srdci Ivo.

 

 

 

619.  Básně přátelům.                                (Ludmila D.)             24.4.1999.        Místo: Praha.

 

 

V Kadani jídelna veliká

ze samých kachlíků studených,

rozehřejem tam srdce svá

(sejdem se v sobotu k poledni).

 

S Ivem zde strávíme drahý čas,

pohladíme se pohledem

a nechť si řeknem Ahoj zas,

meditací se obejmem.

 

Aštare, loď tvá nás kolébá

klidem a mírem a jistotou,

že bezpečí nás i okolí

je věcí nás samých, ochotou.

 

A tak se učíme co je co,

hmatáme srdcem bezpečně,

abychom dnes a zítra zas,

byli si bratry konečně.

 

Ta klenba nad námi,

přitahující, to je náš domov milující.

Láskou jak magnetem přiblíženi,

domovu svému navráceni.

 

Kdo zažil jednou touhu svých dní,

nachází Otcovo pohlazení,

ano, je něhou, jež chyběla nám,

žádá – teď pracuje a vrať se k nám.

                                                      Ludmila.

 

 

 

620.  Sdělení z Alaharu.                 (Přijala Kateřina P.).        10.5.1999.      11:50–12:14 hodin.

                                                                                                                             Místo: Zlín.

         „Milá sestřičko,

 

Hlásíme se ti my, sestřičky z Alaharu.

 

(Část sdělení vynechána.)

 

Krásně svítíš, tvoje vibrace jsou velmi vysoké a momentální tělesná indispozice to neovlivňuje. V každém případě ti vřele doporučujeme procházku v přírodě, využívej tohoto nádherného dne, natrhej si květiny, obklop se jimi, udělej si radost. My máme květiny také moc rády, ale zde na lodích není možné je mít. Je to i z hygienických důvodů, zde na lodi má být vše sterilní. Zabořit nos do šeříků nebo konvalinek musí být nádherné. Dopřej si to a vzpomeň si přitom na nás. Plně chápeme tvou touhu po pohybu v přírodě, až budeme doma, budeme tyto krásy vychutnávat plnými doušky. Chceš vědět, jak to u nás vypadá ?

 

Naše planeta je podobně velká jako Shan. Je tam mírnější rovnoměrné podnebí, nemáme rozsáhlé tropické deštné pralesy ani tundry nebo dokonce zaledněné plochy. Nejpodobnější je to mírnému pásu a subtropům. Stromy se nasázejí a dorůstají do obrovských výšek – 30-50 metrů. Jejich koruny jsou přirozenou ochranou pro naše domy. Nemáme samostatné rodinné domky, šeříme s místem. Abychom obestavěli co nejméně půdy, bydlíme v několikaposchoďových domech ve větších skupinách, případně několika rodinách. Naše příbuzenská pouta jsou velmi silná. Víme, že se opakovaně rodíme společně znovu a znovu, vážou nás silná pouta a vědomě tuto soudržnost vychutnáváme. Skutečně používáme půdu pouze pro tyto vysoké domy. Silnice, továrny a další objekty ji nezabírají.Pohybujeme se pomocí vznášedel a výrobu uskutečňujeme pod zemí anebo na našich měsících, které jsou pusté. Dá se říct, že naše planeta je jedna velká rozkvetlá zahrada, kvete zde stále něco a bohatě a nepovažuje se za prohřešek si květinu natrhat. Dáváme si je do vlasů, připínáme na oděv nebo případně zdobíme domácí fontány, které svou barevností i zvukem osvěžují svými sprškami vzduch. Podobné máme i na lodích, kde teď pracujeme. Jen místo květin v nich máme krystaly drahokamů. Ale ty nevoní.

 

Naše smysly jsou mnohem lépe a jemněji rozvinuté než vaše. Rozeznáváme 10 x tolik odstínů barev, čich se vůbec nedává srovnávat s vaším, protože ten místo toho, aby se rozvíjel, tak otupěl díky odtržení od přírody a koncentrovanému smradu ve městech. Ty jsi v této oblasti proti jiným lidem přejemnělá, zachovala sis díky svému způsobu života bohatost čichu a ještě jej rozvíjíš, takže plně chápeme tvoji touhu po vůni květin a rozechvělou radost, když do nich strčíš nos. V tom jsme stejné.

 

Náš způsob života je poněkud odlišný od planet, které už znáš. Na zahrádkách pracují jen ti, kteří z toho mají potěšení. Většina plodin pro obživu se pěstuje kolektivně na velkých plochách a do domácnosti se dostávají dle potřeby. Většinu potravin ale dovážíme. Naše souše převažují nad vodní plochou. Rádi se koupeme v našich křišťálových jezerech v hlubokých lesích, ale opalování u nás neexistuje. Pracujeme 5-6 hodin denně a zbývající čas věnuje jeden druhému nebo svému rozvoji. Každý se snaží rozvíjet svůj přirozený talent, takže hudba, malování, zpěv, jsou samozřejmou součástí našeho života.

 

Pokud tě to zajímá, pokračování příště.

                                                                       S láskou sestřičky z Alaharu.“

 

 

 

621. Snášenlivost.                              (Přijala Helena K.)                                            8.5.1999.       

                                                                                                                Místo: Bednáreček.

 

„Dnes se budeme zabývat snášenlivostí. Kdyby jeden člověk vycházel s druhým jako bratr s bratrem a sestrou, hned by bylo ve Vesmíru líp. Nikdo si neumí dopředu spočítat, koho zrovna on bude v budoucnu potřebovat a třeba i nutně, koho bude nutně potřebovat pro vývoj nebo pochopení určité věci. Já sám neodmítám od nikoho radu ani pomoc, protože vím, jak je důležité mít možnost na někoho se obrátit, třeba i v radosti, ale potom mít tohoto přítele pro případ potřeby, když mi není zrovna nejlíp.

 

Každý den je doopravdy jiný, každý den je jinak krásný. Umírám touhou poznat budoucnost a přesto se do budoucna nerad dívám, abych nenarušil strukturu celé své složité osobnosti. Málokdo mi v dnešní době rozumí tak, jak bych zrovna potřeboval. Mám rád život a změnu v něm a nebojím se žádného zvratu, ať je sebebolestnější. Protože mám rád sám sebe a vážím si sám sebe, není pro mě těžké pochopit jiné jinak potřebnější. Mám rád tu rozmanitost, kterou vytvářím a kterou žiju. Jen tak mě lze pochopit. Stačí si přečíst pár těchto řádků a každý má Prvotního Stvořitele jako v malíčku. Mám opravdu rád srdečné bytosti otevřené všemu a všem a každému rád naznačím, kde je jeho místo, kde ho zrovna potřebuji a kde třeba i vynikne nad ostatními. Každého úděl je pečlivě vytvořen, spočítán a dán dohromady nejlepšími odborníky vůbec. Nikdo nemusí být zklamán nad svým osudem, každému přináší přesně to, co zrovna potřebuje on i ostatní v jeho okolí. Kasty – dimenze, které jsou vytvořené, jen určitým způsobem od sebe oddělují bytosti určitého rázu a založení. Jsou jako živé ploty ve velké zahradě a já sám mám rád celou svou zahradu, takže se nikdo nemusí bát, že žije zrovna na místě, které nemiluji nebo se o ně hůře starám než o ostatní.

 

Lidé, žijte v lásce a štěstí, které jsem vám všem dal rovným dílem.

                                                                                                                      Prvotní Stvořitel.“

 

 

 

622. Práce na sobě sama.                    (Přijala Helena K.)                                          9.5.1999.       

                                                                                                                Místo: Bednáreček.

 

„Mám radost, že všichni se chápou práce na sobě samých a že se snaží vydobýt ze sebe to nejlepší. Nikdo si neumí představit jak je smutné, když se někdo snaží nechat vláčet druhými a sám se za ně schovává. Pokud má někdo pocit, že se mu právě tak děje, měl by se nad sebou zamyslet a především si promyslet, co s tím udělat. Já nikoho nenutím, aby zodpovídal sám za sebe, ale pro posun ve vývoji je nezbytně nutné, aby sebral sám sebe jako jednotku a za sebe jednal a spravoval především své věci a ne věci druhých. Je přitom dobré, pokud má možnost požádat někoho o pomoc. To potom je již charakterizováno jako kolektivní vědomí a to má větší váhu než vědomí onoho jednotlivce. Pokud tedy máte pocit, že na něco nestačíte sami, s klidem se obraťte do kolektivního vědomí a nebojte se použít zkušeností druhých. Při tom všem ale nezapomínejte na vlastní úsudek a vlastní interní pocit, který by měl být všude a vždycky směrodatný. Já sám používám k rozhodování úsudky všech. Je to zapotřebí proto, aby v důležitých věcech bylo rozhodnuto správně. Pokud někdo má pocit, že právě jeho úsudek nebyl použit, je to proto, že byl v menšině a nikdo mu nepřikládal žádnou váhu. Proto si vy sami můžete s klidem naplánovat mír, štěstí, blahobyt a rozum pro všechny, aby chtěli jen toto a ne neshody a opaky toho, co jsem jmenoval.

 

Málokdo z vás mi doslovně věří a přitom každému okamžiku ve vás jsem přítomen, stačí se jen na mě obrátit. I já se rád mazlím a utěšuji, takže se nikdo nemusí bát obrátit se ke mně i s něžnostmi a případným smutkem, který rád rozeženu a nastolím v duši pokoj a ticho, aby už neplakala. Dokážu poskytnout útěchu, radu i pohodu komukoliv, stačí jen naslouchat svému nitru, kde sídlím a odkud k vám promlouvám. Nebýt těch trubačů, kteří toto píšou, řítil by se život u vás do úplné zkázy a to já nikdy nedopustím.

 

Váš milující Prvotní Stvořitel.“

 

 

 

623.  Sdělení 179.                        (Přijal Ivo A. Benda).        12.5.1999.      17:00–17:19 hodin.

                                                                                                                             Místo: Zlín.

         „Milý Ivo,

 

Upřímně tě zdravím já, sám Aštar, velitel Velké vesmírné flotily.

 

Ano, vidím, že jsi si našel chvilku a myslíš na mne, co asi dělám. Máme zde stále práci se Silami temna a s vyhodnocováním změn na planetě Zemi. Stále hlídáme ty oblasti, na kterých vám nejvíce záleží a nedopustíme, aby Síly temna si zde dělaly co chtěly. Mám velkou radost, jak zde ve střední Evropě stále rostou vibrace a jak se lidé stále stávají lepší a lepší. Těším se na naše společné setkání, vše se stále připravuje, budeme šťastni, když se uskuteční kontakt s vámi, těmi, kteří přestáli všechny zkoušky, které jim dává Stvořitel. Ano, budeme ti moci ukázat naše prostory lodí, seznámit s námi a naším životem i tím, jak trávíme volný čas. Chci ti sdělit, že ta čínština je na dobré cestě, nyní bude další překlad – španělština, a to je tak výborné. Mám radost, jak se stále snažíš milý Ivo pracovat s láskou a pokorou pro Stvořitele našeho milovaného. Plníš Jeho plán a je sám velmi rád, že se to takto daří. Dále se snaž a vytrvej až do konce, který už je blízko.

 

Toto ti s láskou sdělil sám Aštar, velitel Velké vesmírné flotily.“

 

 

„A nyní se připojuji já, Ptaah, velitel Vesmírné flotily z Plejád. Také já tě milý Ivo moc zdravím a posílám proudy lásky a přeji hodně radosti z těchto jarních dní. Mám také touhu se s tebou setkat, a tak uvidíme, jak se to podaří. Ano, přeji si, aby naše setkání bylo krásné, aby vše bylo uspořádáno tak, jak se sluší a patří. Vím, že to nezáleží jen na mě, ale budu se snažit, aby to vyšlo. Ano, pracujeme i na těchto koridorech, které budou k tomuto účelu velmi výhodné.

 

Toto ti tedy s láskou v srdci posílá Ptaah, velitel Vesmírné flotily z Plejád.“

 

 

A nyní se připojuji já, Pleja, ano milý Ivo, také já tě moc zdravím a přeji vše nejlepší, hodně lásky, kterou tě také zahrnuji. Budeme se i my snažit, aby naše setkání bylo reálné, a abychom měli krásný zážitek z tohoto osobního kontaktu. Ano, cítím i já tvoji lásku i lásku nám všem, kterou posíláš. Budeme se všichni na tebe těšit a jsme stále s tebou.

 

Toto ti s rozzářeným srdcem posílám já, Pleja, která ví, jak nás miluješ a jak chceš všem lidem pomoci k lepšímu světu.“

 

Děkuji vám drazí a milí, i já se vynasnažím, abych mohl se s vámi setkat osobně.

                                                                                                                                           S láskou Ivo.

 

 

 

624.  Povídání s přáteli.                        (Přijal Ivan D.)          6.4.1999.      13:50–14:20 hodin.

                                                                                                                         Místo: Praha.

 

„Ano, Ivánku, jsem to já, Stvořitel Váš. Neměj obavy ze ztráty kontaktu. Vše se děje v regulích a tvůj příjem zůstává neměnný, myšleno kvalita. Jenom budeš muset občas věnovat více času přípravě na kontakt. Atmosféra Země je opět zaneřáděna negacemi. Je to doslova myšlenkový dehet, který se vznáší jako černý obal kolem celé planety. Je to opět výsledek scestného působení negativních entit. Prostupují opět do duší a těl těch, kteří propadli krvelačnosti, sebeuplatnění na úkor druhých. Vraždění, které probíhá v teritoriích bývalé Jugoslávie, je jenom a jenom výsledek nevyřešených karem z minulosti. Mnoho bytostí s tímto karmickým přítěžkem se inkarnovalo právě v této době, aby tak ještě zhoršili obecné podvědomí pozitivně se posunujícího lidstva a aby tak napomohli negaci, kterou sami reprezentují.“

 

„Ivánku, zde je Pleja a hlásím se takto vždy až Stvořitel dovrší své sdělení. I my jej takto krásně posloucháme a necháme se směrovat jeho radami, které nám září jako zlaté pochodně před našimi zraky. Chtěla jsem ti sdělit, má lásko (ano je to tak hezké ? ). Chci ti říkat nějak tak hezky, aby to vyznělo pozemsky a aby si také to, co má vibrovat z toho pojmu cítil opravdově. Domnívám se, že ani na Zemi není krásnějšího a výstižnějšího slova, které s sebou nese tyto vibrace. Láska jsme přece my všichni, protože ji neseme v našich srdcích. Je to pohon celého stvoření, a kdybychom mohli dosáhnout až k němu, potom bychom poznali úplně přesně jaká obrovská síla, nadšení a energie z ní sálají. Milý Ivánku, chceme ti my všichni, co jsme tady pohromadě jen opět potvrdit naši obrovskou lásku k vám ke všem na vaší Zemičce. Milujeme vás nesmírně a jsme šťastni, že se blížíte k našeho dosahu. Je nám zde bez vás smutno, a chtěli bychom veškeré dění našeho možného kontaktu urychlit. Chtěli bychom, aby co nejvíce lidstva najednou postoupilo. Je to však v rukou Božích, ale především vašich. Vaše mysl upravuje a koriguje vibrace, čili dění ve vás i kolem vás. Ivane, všechny vysoké duchovní bytosti, které jen si můžeš představit, jsou v permanenci. Na planetu Zemi se upírají milióny očí, srdcí a myšlenek. Ano právě v tyto okamžiky. Vyvěrají z toho i ty pocity – smíšené, které má například Danuška. Není sama. Dochází právě k průniku dimenzí. Také současně k průniku negativních a pozitivních energií. Pro citlivější stvoření, kterými vy jste, to není lehká situace. Je potřeba se proti negacím vědomě bránit. Vytvářet energetické clony. Vždyť o tom všem dobře víte. Jen to uveďte v praxi. Milujeme vás a víc už to ani nejde. Nemůžeme už dělat víc. Posíláme neustále proudy energie. Vždyť jí cítíš. Ivane, i vy se můžete zasadit o zlepšení tragické atmosféry v Kosovu. Posílejte lásku a energii. Koncentrujte se co nejčastěji na ta místa. Stvořitel i my vám pomůžeme. Dodáváme vám energii. Vy jste pouze zářiči. Vy nestrádáte. Je to systém reiki. Nikdo z vás při vyzařování energie o energii nepřichází. Jste pouze vodiči a zářiči. Zesilujete energie, které do vás přicházejí a svou duchovní silou je posíláte na jiná místa. Energie, které projdou vašimi těly jsou obohaceny vaší jedinečností a proto jsou po vyzáření námi mnohem intenzivnější. Proto je pro nás lepší filtrovat a obohacovat námi poslanou energii  vašimi tělními převodníky. Vidíš Ivánku, jak vše dokonale funguje. Nic není náhoda, a i když máš pocit, že se na stromě ani lísteček  nepohne, houpá se ve skutečnosti celá koruna. Vše je v pohybu a dění ve stvoření neustává ani na okamžik (slovo okamžik, tak jak ho znáte na Zemi, by u nás znamenal staletí). Zdravíme tě i my, tvoji rádcové, milý Ivane.“

 

„Zdravíme tě i my bytosti z Alaharu.  Jsme to stále my, Ivane, nejednou jsme s tebou komunikovali, a komunikujeme dále ve spánku. Ivane, jsme tři ženy a trávíme hodně času studií a komunikací s celým námi poznatelným universem. Ano máme podobnou skupinku jako vy. Ale náš systém – sociální – nám umožňuje se těmto věcem věnovat po většinu našeho času. Dny trávíme tím, že prokomunikováváme veškeré možné duchovní prostory našeho stvoření. Vedeme podrobnou databázi našich kontaktů. Shromažďujeme poznatky a navazujeme nová přátelství. Je nám tak krásně. Až se i vy oprostíte od každodenního shonu, závislosti na ekonomice, poznáte jak je krásné obohacovat se tímto způsobem. Když se potom ohlédnete za svou minulostí, sami se podivíte, jak nízké věci byly centrem vašeho života. Ivánku náš milý, my bychom s tebou mluvili třeba i celý den, což vlastně děláme. Takzvaně simultánně hovoříme s mnoha bytostmi najednou. U vyspělejších bytostí to je jednodušší, je to vlastně bez problémů, protože ony nemají problémy s bariérami fyzičnosti a bloky bývalých karem. Veškeré informace ukládají buď do aktivního vědomí a nebo do aktivního podvědomí. To znamená, že jejich příjem informací, a to vědomí nebo nevědomí, má úplně stejnou intenzitu. Informace mohou kdykoliv použít. U vás díky blokům a bariérám fyzičnosti a nízkých vibrací, informace, které dostanete do podvědomí je těžké dostat na povrch. Proto potom vlastně nemůžete plnohodnotně využít vědomostí a poznatků z minulých životů, ale i ze současných. Je toho mnoho, co bychom ti chtěli sdělit, ale prozatím to stačí. Loučíme se a odpojujeme se z okruhu komunikace.“

 

„Ano i my jsme tohle vše vnímali. Zdravíme tě také. Pleja, Guetzal, Semjase a Ptaah, který je momentálně pracovně zaneprázdněn a vnímá náš rozhovor na vedlejších duchovních kanálech. Je tak přítomen všemu jako my. Ivánku, líbáme tě, objímáme tě a milujeme. Předej pozdravy všem lidem dobré vůle. My se budeme neustále snášet. Bůh náš je naším semaforem a teď už dlouho nám dává zelenou.

 

Pac a pusu. Pleja, Guetzal, Ptaah, Orton, Osiris a Aštar dohromady. My jsme jedno a vy budete také.“

 

 

 

625.  Povídání s přáteli.                        (Přijal Ivan D.)          9.4.1999.      23:50–00:45 hodin.

                                                                                                                         Místo: Praha.

 

„Ano, Ivánku, jsme to my, tvá vize při tvé krátké meditaci byla více než živá. Sedíme tady na empiru v naší velitelské lodi Share a čekáme na spojení s tebou. Teď k tobě hovořím já Ester, žena Aštara a Aštar sedí vedle mne, jak sis povšimnul. Jsme zde v místnosti sami, a tak můžeme povídat o věcech a záležitostech, které nám a tobě současně vytanou v mysli. Nejsme připraveni dávat ti konkrétní sdělení, jsme tu spíš proto, protože jsme měli zájem s tebou hovořit a ty sis to přál taktéž. Ještě při tvé meditaci ti hlavou bleskla myšlenka, jak se spolu známe dlouho? (Myšleno s Aštárkem). Ta vize byla správná, je to opravdu „714“ let. Není to čas vyloženě dlouhý, ale dost dlouhý na to, abychom se dokonale poznali. Ano, vidíme Bena. Je to milý pejsek, ale u nás se chov domácího zvířectva už dlouhou dobu nenosí, protože netrpíme nedostatkem lásky k bližnímu svému.. Zvířátka ve vašich domácnostech slouží často jako hromosvody citu a emocí. Lidé pak rozmělňují své city a lásku mezi jiné bytosti, v tomto případě nižší a odvádí je to od hlavního poslání. Činění a cítění lásky k lidem.

 

Danuška se ve svém vývoji hodně posunula k lepšímu, a je to jen pro její dobro. Je vidět a cítit, že opravdu chce a spoustu myšlenek a poznatků nabyla teď jen proto, že nalezla smysl sama v sobě. Je to krásné, že jsi jí tak pomohl, a ona ti to oplatí a oplácí svoji láskou. Pracujeme na vás a máme vás velmi rádi. Začíná vám to společně opravdu fungovat, láska je všezastřešující a to je to hlavní, co od ní chceme. Předej mnoho pozdravů, políbení a pohlazení. Těšíme se na osobní kontakt (telepat.). Víme, že hodně uvažujete o testování vaší skupinky. Jsme pro, aby to bylo co nejdříve a místo, kde by to mělo být, je momentálně zvažováno našimi biolog-lékaři. Ano, je mezi nimi i Jamahama. Vím, ptáš se, nebyl-li někde daleko, protože se dlouho nehlásil. Ano, je tomu tak, cestoval s nevelkou expedicí do jiného paralelního vesmíru, kde došlo k záchraně vzácné čeledi rostlin podobné vaší mandloni. Expedice trvala tři měsíce pozemského času. Práce byla ukončena, ale posádka se ještě nevrátila. Nicméně jsme všichni ve všemožném kontaktu, takže určité úkoly si členové našich flotil plní i jinde.

Jsme rádi, že máš tak hezké prostředí pro příjem zde u Danušky. Spousta věcí se v její mysli vyřešila a vykrystalizovala.

Ptáš se zaprvé na místo, kde by se mělo testování konat. Správně si cítil Zbraslav, více méně okolí Zbraslavi by to mohlo být. Je to sice blízké okolí Prahy, ale je tam místo, které je patřičně zacloněno od negativních vibrací. Okolí Jesenice je sice hezké, ale ze všech stran zasahuje civilizace. Ano i okolí Radotína není příliš vhodné. Další místo je Ždáň. O tom, které místo bude nejpříhodnější, rozhodneme v pravý čas. Konsolidujte se a naplánujte si přesný termín. Počet lidí ve skupince by měl činit  4 – 5 lidí a doporučujeme Evu, Julku, Pavla, ano i Vláďa a ty Ivane bys neměl chybět. Nevím, zda by měla jet Danuška, no to mluvím teď já Aštar, Ivane. Ester praví, že ano. Domnívám se, že Danuška už hodně pokročila a její duchovnost se rapidně zvyšuje. Ještě před několika týdny by to bylo nevhodné. Hlavní věcí je nepřibírat do skupinky senzacechtivé lidi. Ti by vám rapidně snížili vibrace a zhatili by vaši snahu a naši práci. To je také vlastně odpověď pro Vláďu a jeho ženu. Moje žena Ester je v těchto věcech velmi shovívavá, ale pro mne je směrodatný současný duchovní stav dané bytosti. Květoslava je po odblokování na nejlepší cestě k velkému duchovnímu pokroku. Mnoho věcí však stojí ještě před ní. Ve vývoji jí pomůžou především děti, bude to i nejmladší dcerka, která ještě teprve čeká na svůj takříkajíc rozpuk. Já Ester vzkazuji Vláďovi, aby zanechal konspirování (hezké slovo pro vás pozemšťany, u nás již nemá opodstatnění). Květa potřebuje pozvolné přesvědčování něhou. Nepotřebuje ani materiální důkazy, přece jenom je to zapříčiněno materiální funkcí celé rodiny. Ivánku, je to velice hezká telepatická návštěva. Jsme tady u sebe a ty sedíš u sebe. A krásně si povídáme. My tady popíjíme zvláštní nápoj, který bychom mohli přirovnat barvou k vaší pomerančové sťávě, ale konsistence je mnohem hustší. Příchutí připomíná poněkud i vaše kiwi. Poněkud jsme se odklonili od povídání o místě našeho testování. Víš, Ivánku, ony věci tohoto druhu budou stejně velmi brzy vystřídány postupy mnohem zajímavějšími. Dochází opravdu velmi rychle k oddělování zrna od plevele, blížíme se mílovými kroky k osobním kontaktům. Budou vznikat takzvaná pomocná teritoria na Zemi, kde vibrace dostoupí takových hodnot, že bude moci dojít k osobnímu kontaktu i bez testu. Budou to zvlášť vyhrazená místa, která určíme my telepatickou cestou. Už nyní jsou selektována. My bychom tato místa velmi rádi co nejdřív zprovoznili. Nejedná se o nic jiného než o vibrační koridory, které zabezpečí bezpečné setkání nás i vás ve vašem materiálním prostředí.“

 (Dotaz na Kosovo).

 „Ano, Kosovo nám dělá velké starosti, ale především fakt, že Miloševič nehodlá ustoupit. Celá intergalaktická konfederace se momentálně radí o tom, jakou formou by bylo nejlépe zasáhnout. Je pravda, že by to byla forma výhradně myšlenková, i když by nebylo od věci zdisfunkčnit zbraně. Hlavní devízou by však bylo naplnit všechna bojující srdce láskou, pokorou a porozuměním. Ano, je pravdou, že evakuační flotily jsou opět připraveny. Jsou vlastně připraveny permanentně, protože vlny zla se převalují přes vaši planetu jako vlny v rozbouřeném oceánu. Ano Ivánku, zatím hovořím stále já, Ester, protože jsme takto spolu ještě nemluvili. Pracujeme i na tvé mámě, její karma je s tvou dosti propojena, ale konkrétní věci nebudeme nyní probírat. V mámině životě se vše může ještě rapidně změnit, říkám schválně může, protože záleží hodně na klíčích, které pro ni máte. Ty klíče vám budou přicházet pozvolna do rukou a budete odemykat zákoutí jejího srdce. Je to žena velmi bohatá, duchovní, ale zablokovaná i z tohoto života. Klíč máš Ivane i ty, ale u tebe bude těžší právě díky této společné karmě na mámu působit. Pro tebe má několik kódů Margita. Vaše společné setkání je přesně načasováno.

 

Hodně věcí nebylo řečeno, ale na to budeme mít ještě množství času. Milý Ivane, zdravíme tě, líbáme tě, Aštar mnoho nemluvil, ale sedí zde stále se mnou. Máme tě moc a moc rádi. Končíme jen proto, že jsi unaven a že ti končí papír. Šleme proudy lásky i Danušce, která již oddechuje a vnímá nás už svým podvědomím. Lásku, pokoru a přátelství.

                                                                                                          Aštar a Ester.“

 

 

 

626.  Povídání s přáteli.                      (Přijal Ivan D.)          13.4.1999.      14:00–14:45 hodin.

                                                                                                                         Místo: Praha.

 

„Náš milý Ivane, zdravíme tě z vesmírných lodí I prostorů kolem nich.

 

Dostáváme od tebe velmi pozitivní energii a vracíme ji zpět v našich láskyplných impulsech. Cítíš tu nádheru. Ano jsme tady a není nás málo. Čím dál tím víc bytostí chce s tebou komunikovat a neváhej a zapisuj, protože máš co sdělovat svým bližním. Pátá dimenze se už konkrétně rýsuje na mnoha místech vaší planety. Vznikají a nové koridory, které umožňují přístup nám – entitám z vyšších světů. Nechápejte ale slovo vyšší jako něco nadřazeného. My všichni s sebou neseme pokoru a soucit, stejně jako vy, kteří jste na nejlepší cestě výš. Výš znamená ke Stvoření, k Bohu, který je všudypřítomný. Jsme šťastni, že chápete tato souznění. Nikdo není víc a méně. Jsme jedno – jen lidé pozemští anebo kdekoli jinde ve Stvoření, kteří nedodržují kosmické zákony, všemožně je obcházejí, vzdalují se poznání, okrádají sami sebe o čas a vzdalují se Stvořiteli. Jeho to bolí, ale nechává jim svobodnou volbu. Vše v celém Stvoření se děje svobodně. Ne pomocí příkazů, ale svobodně. Stvořitel nechá vždy na vás, jaké bude vaše rozhodnutí. On jenom apriori kontroluje – reguluje vaše duchovní pohnutky. Pláče, když pláčete vy a směje se, když se smějete. Je ve vás a vy jste v něm. Tyhle poznatky nejsou pro vás, milý Ivane, nic nového. Opakujeme je jen proto, protože tyto vibrace, které nyní přicházejí do tvých čaker, opět působí dál jako energetická lavina. Vše je v pohybu a nedá se zastavit. To s tebou komunikuje Hjlaara. A také Alena. Nekomunikovali jsme sice spolu, milý Ivánku, vědomě, ale v tvém podvědomí máš ode mne už hodně zpráv a myšlenek (Alena).“

 

(Dotaz na Vláďu.)

 

„Ano, Vláďa si svou cestu na Zemi dobrovolně zvolil, plní si svoje úkoly výtečně, je pravdou, že někdo jiný by tuto činnost v tomto čase a v tomto teritoriu – se vším, co k tomu patří – lépe nedělal. Sám na sebe vzal rozhodnutí nižší duchovnosti, protože věděl, že ji fyzicky neztratí. Nemohl by jinak dělat a plnit tento úkol. Nyní se však jeho duchovnost zvedá. Protože po úspěšném završení jedné části úkolu začaly do jeho mysli opět prozařovat vysoké vibrace a začíná je opět cítit. Duchovnost se zvedá (4 – 6 ze 12-ti stupňové stupnice vibrací). Ano, i ty to Ivane dobře cítíš. To ti sděluji já Hljaara a také správně cítíš, že jsme opět propojeni v tzv. řetězci komunikace. Momentálně je napojeno mnoho bytostí. Alahar, Plejády – Quetzal, Pleja, Ptaah, Semjase. Ptaah momentálně pracuje, ale vnímá náš rozhovor opět jinými duchovními kanály. Kdykoliv se může připojit. Je to krásné, že to vše tak dobře chápeš, Ivane.“

 

„Zde je Pleja a zdravím tě a hladím, můj medvídku. Ano medvídku, protože medvídci u vás mají hebkou srst. I ti plyšoví. A ta se hezky hladí, nebo ne ? Snažím se zas přiblížit výrazivo a přiblížit se vám pochopitelným výrazům. Jsme zde na lodi Sigma. Jsme ve výšce 15 – 16 km, zhruba nad centrální částí Evropy. Monitorujeme momentálně vibrační výkyvy v oblasti Kosova, ale i ve vzdáleném okolí. Není to moc povzbudivý pohled. Teď sám vidíš tu mapu  a barvy v hlavě. Ano je tam okrová a rudá. Rudá je kódována jako láska. Okrová až do hnědě, to jsou negace. Vidíš, že bývalá Jugoslávie, Bosna a Hercegovina jsou okrové až hnědé. Vlevo nahoře pak prokvétá silný pás rudé. Ano to jsou české země, Morava, ale také zčásti Rakousko, Švýcarsko a Maďarsko. Tam všude jsou mírumilovní lidé a vyzařují lásku a soucit.“      (Větší úsek jsem neviděl.)

 

„Ano Ivane, tady je Ptaah, takto monitorujeme tato místa a neustále záříme energie do těchto lokalit. Vás potom používáme jako zářiče a násobiče energie. Je to krása, když vidíme, jak se vesmírná energie vpíjí do pozitivně vibrujících duší a z nich si jako lavina šíří vzápětí do okolí. Takto ale bohužel dochází i k vyzařování negativních entit a energie se potom prostupují a dochází právě k těmto energetickým střetům, které nyní vyvěrají v konflikty fyzického násilí nebo naopak smíření. Jen sám Stvořitel ví, jak ještě dlouho tento zdánlivě nekonečný koloběh, který na vaší Zemičce neustále probíhá bude ještě trvat.“

 

„Prosím lidé, zmobilizujte všechny svoje pozitivní síly a povyšte již konečně svoji Matku výš. Je nám z toho smutno, jak jsou mnozí z vás neustále zatvrzelí a nechápaví. Bolí nás to tím víc, protože vidíme do vašich srdcí. V nich téměř ve všech kolotá cit a nesmírná láska. Vy jste ale zaslepeni a zablokováni a nechcete vypustit světlo a lásku ven ze svých hlubin, aby se tak stejné potkalo se stejným. To vám sděluje Orton a prosí vás, abyste neplýtvali časem. Plyne sice nezávisle na vašem vědomí, ale je stejně tak pro nás i pro vás drahý. Vzhledem k fyzickému strádání Země a všech bytostí, které jsou s ní propojeny v jeden celek. Kulminace těchto negací opět dospívá k vrcholu. A soudný den se opět blíží.“

 

Nikdo neví dne ani hodiny. Jen vy o tom sami rozhodnete. Je to opět vaše svobodná volba. To k vám hovoří sám Stvořitel. Nelíbí se mi vaše konání a jednání. Jsem smutný a pláču. Vy mnozí však jste stále hluší. Neustále si vytváříte vaši budoucnost. A ta opět nevypadá růžově. Pokořte se, poklekněte a věřte. Vše, čemu momentálně nevěříte, se rozjasní a prostoupí vás jako blesk z čistého nebe. Ty, kteří i potom budou zatvrzelí, čeká jen cesta útrap. Já jsem spravedlivý, a vy jste voliči vlastního osudu. Buďte v míru a lásce.“

 

 

 

627.  Povídání s přáteli.                      (Přijal Ivan D.)          20.4.1999.      10:00–10:25 hodin.

                                                                                                                         Místo: Praha.

 

„Ivánku náš milý. Hlásíme se my s Aenstrie, ano i my z Alaharu a jsme tady i my z Plejád.

 

Velmi nás těší tvá snaha a přítomnost. Víš, my takhle neustále komunikujeme. I když mnozí z nás mají v moment tvého napojení jinou povinnost, začnou okamžitě přijímat impulsy a komunikují tak, že pouze kontrolují a tzv. dovybavují vibrační hodnoty odpovědí jiných bytostí, které ten moment aktivně odpovídají. Tak je to i teď, díky tvé prosbě ke Stvořiteli, která prolétne celým Stvořením, se nastartuje spojení a komplexní propojení přesně mezi těmi bytostmi a entitami, na které jsi duchovně napojen, se kterými máš cokoliv společného. Také s tvými MDB. Dobře tomu rozumíš. Je to bleskové propojení všech bytostí tobě blízkých kolem pomyslného kulatého stolu a začíná komunikace, která nepotřebuje velitele. To náš cit a propojenost nám velí, kdo bude jak dlouho a o čem mluvit. Naše myšlenky, cit a úcta, tolerance jeden k druhému nám přesně ukáže, kdo má kudy začít a skončit. Je to nádhera. Pravidla diskuse si určujeme my všichni najednou a nepotřebujeme regulovatele. Ten je v našich srdcích. Je to Stvořitel sám, a tak můžeme směle „hovořit“. To ti sdělily sestry z Alaharu. Jsme nesmírně šťastny, že můžeme takto s tebou komunikovat, milý Ivane. Události, které nyní hýbou vaší Zemičkou, dostávají opět jiné zabarvení. Doslova. Hnědou opět střídá bledě modrá a růžově červená. Je to pro nás uklidňující pocit. Vidíme a pozorujeme totiž auru vaší Zemičky, rozprávíme s ní o jejích pocitech přesně jako teď s tebou. Víme o jejich útrapách, ale i radostech. Vše se děje v periodách – sinusoidách a ta u vás momentálně kulminuje nahoru. Události v Kosovu se uklidňují, ale zdroj – jádro zloby není vymýceno. Láska, která by celý konflikt navždy využila je hluboko zablokována ve všech aktérech nesvárů. Jak jsme říkali minule. Jsou to karmické rozmíšky. Kdyby se lidé dokázali podívat na svou minulost z větším odstupem, pochopili by, že to, co bylo v minulosti, je utvářelo, až do tohoto stavu. Díky své minulosti jsou tam kde jsou teď. To ovšem  nestačí. Je potřeba si uvědomit, že pokud se na minulost nepodívám s láskou a pokorou, nikdy neoceníme její pravou hodnotu. Díky minulosti jsme na vyšším stupni poznání. To je její dar a naše zásluha. Proto si všichni podejme ruce a milujme se navzájem. Tak nás to učí i Orin. Je to krásná duchovní bytost, která putuje celým Stvořením. Jeho duch prostupuje všemi vyššími dimenzemi. Je to 5. – 13. dimenze. Jeho tělo je éterické z velmi jemné substance hmoty a světla. Je tu také s námi a vnímá náš dialog. Tyhle pravdy neustále krouží celým stvořením a byly dány naším Stvořitelem a priory na počátku stvoření. Jsou pro každého k mání. Každý na ně může dosáhnout. Jen si musí najít sám svou cestu, která k němu vede. Je úplně jedno milý Ivane, odkud se tyto pravdy a moudrosti dozvíš. V našem Stvoření komunikuje vše a všichni se vším. Je jen potřeba otevřít svá srdce a vnímat. Tak k tobě hovoří stejně strom, pampeliška, sova, pes nebo sám Stvořitel, Orton. V každém a ve všem je Bůh. Vše a všichni neustále vyzařují vibrace, které činí stvoření stvořením a naopak stvoření jim dává možnost existovat. Je to velmi jednoduché. Otevřeme naše srdce a informace, které momentálně potřebujeme, k nám dorazí.“

 

 „Ivane, zdraví tě Aštar Šeran. Ano, vím, malinko ses podivil, proč zrovna teď a já, když zatím hovořili Aenstriňané. Tady vidíš, jak je vše propojeno a komunikace probíhá náramně, bez toho, abychom si vzájemně „skákali do řeči“. Sám ten výraz vše charakterizuje. Mám radost, že jste k sobě našli s Ivem hezkou cestu. Naslouchal jsem včera vašemu rozhovoru. Cítil jsi sám Ivovu potřebu o kontakt a lásku. Ano je tomu tak. Člověk potřebuje pohlazení a projev lásky a soucitu, když je unaven a nebo cítí mírnou disharmonii z událostí, které se dějí a obklopují jej. Hovořili jste i o dopisech, které Ivo odeslal do Novy a nejen tam. Dopisy už dorazily na svá místa a jejich vliv bude nevídaný. Vibrace těchto informací působí jako tlaková vlna, která bude procházet tam i zpět prostředím, ve kterém se budou tito lidé pohybovat. Někteří z nich o těchto věcech neslyší poprvé. Dojde brzy k neoficiálním setkáním na půdě Novy a k diskusím o tomto problému. Část se bude navenek distancovat, ale uvnitř to bude v nich hlodat. Odrazí se to také v publicistických pořadech, které v brzké době na Nově vzniknou. Věříme tady všichni tomu milý Ivane, že tato akce opravdu urychlí a posune vyzařování láskyplných energií na těchto negativních místech. Za to vás nesmírně milujeme, hladíme a líbáme. Konkrétní údaje o celém průběhu sdělíme milý Ivane i Ivovi, ale i Katce a Julce.

 

Buďte i nadále propojeni. Držte pohromadě. Zdravím vás z celého srdce. Prosím vyřiď mé pozdravy Katušce, ale i Danušce a Láďovi. Všechny vás objímám a líbám. Prosím vyřiď Katce, že vše je na nejlepší cestě k urovnání vztahu, díky jejímu a Ivovu pozitivnímu chodu myšlenek.

S láskou se na konec tohoto rozhovoru u kulatého stolu přidávají přísedící Pleja, Ptaah a Guetzal. Všichni jsme vkládali svoje myšlenky a impulsy. Milujeme vás, buďte v lásce.

 

                                                                                                               Vaši vesmírní věčně propojení.“

 

S radostí jsem poslal 576. sdělení od Aštara a Ptaaha o Válce v Kosovu všem 610 zaměstnancům TV NOVA a mnoha novinářům, aby si uvědomili, jaké hrubé energie šíří jejich „skvělá“ TV na krásné lidi českých zemí a uvědomili si také svoji zodpovědnost za to, co dělají. Dopisy přišly přesně v pondělí 19.4.1999, kdy stávající „pan ředitel“ TV NOVA právě dostal kopačky, což jsem předem vůbec nevěděl, a bylo to to nejlepší potvrzení správného vedení z Vesmíru. Při vlastní přípravě na mne bylo Silami temna velmi útočeno, což opět dokazovalo závažnost akce. Nezabránili mi v tom.                 S láskou Ivo.

 

 

 

628.  Povídání s přáteli.                      (Přijal Ivan D.)          23.4.1999.      10:15–10:50 hodin.

                                                                                                                         Místo: Praha.

 

         „Milý Ivane,

 

Netrap se prosím nepřízní v kontaktu. zdravíme tě my všichni vesmírní, které jsi ve své prosbě v duchu prosil a kontaktoval ve svých myšlenkách. Nic není jednoduché ve vašem světě plném negací a siločar, které pořád permanentně ruší tvůj pozitivní kontakt se Stvořitelem a námi. Neboj se, dojde k nápravě jak v tobě tak také v okolnostech, které toto vše zapříčiňují. Jsme rádi, že se tak upřímně snažíš a neustále prosíš Stvořitele našeho o kontakt a přísun láskyplné energie. Ivane, zde je Aštar Šeran. Hlásím se proto, abych tě ujistil, že tvůj kontakt je maximální a že navzdory tvým pochybnostem – tedy dobrá nesrovnalostem ve vibracích a tudíž v příjmu, vše je stoprocentní.

 

Probíhají zde komplexní očisty vaší atmosféry od negací, způsobených nerozvážným a kontinuálně opakovaným negativním chováním negativních entit u vás na Zemi. Doba možné evakuace již byla schválena, k rozhodnutí bylo potřeba mnoha souhlasů. O celé situaci se neustále radí Nejvyšší rada v Petale, tak také nižší Rady starších v mnoha a mnoha slunečních systémech celé Galaxie. Vzhledem k tomu, že dochází k průniku dimenzí a ke konkrétnímu střetu negativních a pozitivních sil, nechává Stvořitel sám všemu volný průběh, protože věří, že pozitivní síly mohou leccos ještě vybojovat a zvrátit. Je dobře, když si vlastní osud a stav událostí řeší a tvoří entity, obývající určitý prostor. Ivánku, určitě správně cítíš přídech přísnosti v mém sdělení. Láska, kterou ti v každém zázněji vibrací posílám, neustále ruší negativní entity. Ty se momentálně stahují nad místy, kam ještě můžou pronikat. Ivane prosím vydržte, bojujte. Společně s Láďou a Ivem, kteří jsou nyní vaše pilíře, se vše v lepší obrátí. Jsme neustále s vámi a snažíme se vám vštěpovat láskyplné impulsy. Vy je vnímáte, ale pocity negací, které se projevují jako hustá krusta, která stahuje vaši auru a zároveň vaše duchovní těla, občas převládne. Chce to více kontaktu s přírodou, oprostit se od všech nepotřebných starostí. My vám vždy vyjdeme vstříc. Nebojte se, jenom nám pojďte naproti. Jsme tu my Plejáďané, náš Ivánku. Plejduška, také Aštara, Ptaah, který je momentálně zaúkolován, Guetzal, také mnoho dalších, kteří neustále vnímáme vaše vibrace a impulsy. Ano vizi potvrzujeme. Zastření slunce, zakryté rozmazanými fialovo zelenými čarami.

 

Obrázek Slunce:

 

 

 

Je to obraz příjmu vibrací přes znečištěnou atmosféru. Proto také dochází k očistě vaší atmosféry, našimi přístroji. Nechceme dopustit, aby váš příjem v těchto obtížných lokalitách strádal. Jsme s vámi a čistíme jak okolí vaší Země, tak také okolí vás samých. Ivánku, to se přidává Pleja ještě jednou. Ano, už dlouho jsme spolu takto nemluvili. Bylo to těžké období, kdy dobré střídalo zlé a naše flotily měly hodně práce. Momentálně se díky svědomité práci nás a našich bratrů z jiných galaktik – Dhoh, Andromeda, ale také Ummo, podařilo opět urovnat stávající výkyvy vaší komplexní vibrace. Ještě stále není dobojováno. Ještě stále není povoleno přemisťování vybraných bytostí do jiných dimenzí. Ještě stále je zlomek času, který umožní lidem přiznat chybu a obrátit se k Bohu.

 

Ivánku. Lásku ti posílají všichni, kteří jsou momentálně na blízku. Všichni, kdo vás milují a není nás málo. Buďte pevně rozkročeni. Držte se pevně za ruce, aby vás možná tlaková vlna negací nesmetla zpět do nižších sfér. Buďte pevní. My neustále zpevňujeme vaše myšlenky a přesvědčení.

 

Buďte v lásce. Vaši vesmírní.“

 

Děkuji vám – naši vesmírní, za podporu a lásku. Jsme vděčni a v lásce.

 

 

 

629.  Povídání s přáteli.                      (Přijal Ivan D.)          24.4.1999.      11:00–11:35 hodin.

                                                                                                                         Místo: Praha.

 

„Ano Ivánku, můžeš psát, tvůj kontakt je nyní velmi čistý. Hovoří s tebou Stvořitel a dobře si vnímal onu krásnou předehru i můj hlas. Jsem zde s tebou a s vámi, se všemi, kteří otevřeli svá srdce mé milosti a přijali mou náruč, kterou jsem na počátku všeho otevřel. Ano dobře jsi Ivánku pochopil, tvoje duše byla inkarnována ze zištných důvodů na planetu Zemi. Tvým posláním je rozdávat něhu, lásku  a soucit. Aby si mohl čelit pozemskému bytí, nabral sis do svého vínku také určité vlastnosti negací jako např. vzdor, ke kterému tě směruje také tvoje zrození v Raku. Ano, toto znamení bylo pro realizaci tvých úkolů na této planetě ideální. Měl jsi na výběr. I jiná znamení, jako např. Býk nebo Váhy. Ty však na sebe vzali jiní, kteří se nyní také pohybují ve tvé blízkosti. Vy se tak potom můžete a máte takto propojovat a doplňovat. Nastala vaše doba, kterou jste si sami naplánovali a vytvořili podmínky k její realizaci. Vaše skupina se takhle neustále potkává již dlouhá léta. Byl to váš karmický plán a nejeden z vás svoji karmu i v minulých životech vědomě směřoval tak, aby přesně zapadla do současného dění. Mluvím tím o Evě, Ivovi i Katušce. Ptáš se na Danku, ano, ona je dítě štěstěny, ale v tomto životě si oblékla karmu pochybností. Její dluh minulosti právě nyní bude vyrovnán.  Není to náhoda, protože i její postoje nutí jiné, aby jí něco vysvětlovali. Ona vše ví, ale to, že jí něco vysvětluješ, posunuje a ujišťuje i tebe, a tak na sobě i na svém okolí neustále a krásně pracujete. Je to plán nenásilného vštěpování pravd, myšlenek a přesvědčení, které probouzí jak vás, tak bytosti ve vašem širokém okolí.  A o to jde nejvíce. Je to plán centrálního světelného valu, který systematicky postupuje jako velká a souvislá stěna přes celou Zemi a jako pluh přerovnává negace a mění je v pozitivum. Vy jste těmi vlajkonoši a chceš-li řidiči onoho valu. Takto k tobě hovoří  Ivane váš Stvořitel. Život tak neustále plyne, a vy se postupně dozvídáte víc  a víc a jste neustále obohacováni. Jsem šťasten Ivane, že se cesta příjmu a kontaktu tak otevřela. Je to díky naší spolupráci. Snaha od vás k nám a naopak naše snaha proniknout k vám. Očista planety našimi čistícími telemetrickými loděmi pozvolna končí. Myslím tím očista po nedávném náporu negativních entit. Tyto očisty probíhají nesčíslněkrát vždy, když dojde ke kolapsu lidských či jiných entit, které zamoří jakýmkoliv způsobem terén vaší atmosféry. To má na starosti náš milovaný Sol-tec a také flotila Aenstriňanů.

 

Ivánku náš, ano včera ti po našem kontaktu vyvstanula píseň skupiny Genesis „Invisible touch“. Nebyla to samozřejmě náhoda. Bylo to jen potvrzení tvého příjmu cestou, kterou ty nejlépe vnímáš. Byl to opravdu neviditelný dotek nás všech přímo do tvého srdíčka. My ti za to vše Ivane jsme velmi vděčni a prosíme tě, aby jsi vytrval i přes nepřízeň okolností, které se občas vysunou. To k tobě hovoří tvoji Plejáďané v čele s Plejduškou a také Ptaahem, který je v těchto dnech hodně zaneprázdněn. Ano, zde je Ptaah, Ivane. Jsem rád, že jsi díky kontaktu se Stvořitelem proniknul poněkud hlouběji do útrob své minulosti, a že jsi propojil další kanály svého vědomí z konkrétní současnosti a vystoupil jsi na další stupínek, mezník, ze kterého můžeš přehlédnout další kus krajiny, cesty, kterou ještě musíš projít ke Stvořiteli samému. My tě zde všichni zdravíme Ivane, políbení a pohlazení Danušce a všem ostatním živým v okolí. To ještě já Ptaah ti chci odpovědět na tvůj impuls týkající se Ládi. Jeho šifry opravdu něco znamenají. Je to duch, který s touto tématikou velmi úzce pracoval v dobách Atlantídy pod velením Iva. Již tenkrát docházelo z bezpečnostních důvodů k šifrování zpráv, které přiváželi Aštarovci z jiných částí Vesmíru na Zemi. Dekódovat tyto informace nebylo lehké. Sloužil k tomu klíč, který vytvořila skupina tehdejších mistrů. Jedna z příčin pádu Atlantidy byla právě selhání funkce celého kódovacího aparátu a průniku informací už k tehdy se velmi rozšiřujícím negativním silám na planetě. Byl to pak rychlý posun událostí. O něčem jsi slyšel již u Iva a zbytek se bude pozvolna vynářet z tvého podvědomí, nebo se budeš vše dozvídat z knih a dalších našich kontaktů. Milý Ivane, zdravíme tě I my, Aenstriňané – Kárné, ale také Dhoh a Ummo, kteří neustále kroužíme a pracujeme pro dobrou věc. Zdraví tě         i  Sol-tec, který momentálně opět pracuje v rizikových částech Země. Zůstávejte v lásce a míru. Buďte pokorní ke všem a všemu, co dýchá boží energií a láskou. Bude vám vše vynahrazeno a vaše baterie budou dobity do maxima. Jsme s vámi, protože naše vědomí s vaším již teď tvoří jednotu.

 

Milujeme vás, vaši Vesmírní průzkumníci a andělé světla.“

 

 

 

630.  Povídání s přáteli.                      (Přijal Ivan D.)          29.4.1999.      10:10–10:40 hodin.

                                                                                                                         Místo: Praha.

 

„Buď pozdraven Ivane z hvězdného prostoru 5. části 4. sektoru této Galaxie.

 

Zdraví tě nejen pátá, ale i sedmá část. Jsme tady nakupeni a spíš teď vnímáš množství našich energií, než bytostí. Vždy, když prosíš takto o kontakt, napojí se na tebe velké množství bytostí sil světla. Vždy když vysíláš svá přání, okamžitě vytvoříme pomyslný kulatý stůl a sedneme si kolem a propojujeme se pro tento kontakt. Naše láska k tobě a ke všem bytostem, které sdílejí tvou vibraci a tvé postoje, je nesmírná. Máme obrovskou radost, že síly světla na planetě Shan, získávají pozvolna převahu. Neboj se o sebe. Jsi neustále korigován Stvořitelem naším, ale především svým vědomí, které je živeno přímým kanálem od něj samého. Za stolem sedí momentálně plejáda Plejáďamů – smích – Aenstriňanů, ale také skupinky jiných slunečních soustav, které mají zájem o komunikaci a jsou nažhaveni na oboustranné předávání zkušeností. Ivánku, začíná ten láskyplný věk, kdy bytosti světla opravdu propojují celý vesmír a tento fakt aktivizuje i třetí dimenzi ve vašem sektoru. Opravdu nastává čas, kdy komunikace s jinými světy Sil světla nebude nic neobvyklého. Budete se moci propojovat za jakýchkoli okolností. Nebude k tomu zapotřebí dlouhé koncentrace a meditacÍ. Vaše příjmové kanály jsou neustále upravovány a stimulovány. Nebude trvat dlouho, a speciální koridory, kde bude Zemička kmitat mnohem rychleji, budou v provozu a bude velmi snadné se v těchto místech propojit s vyššími dimenzemi i fyzicky.

 

Ptáš se opět na možnost evakuace. Víš Ivánku věci na Zemi – určitého konkrétního rázu – ekologie a poškození určitých strategických území, jsou už tak daleko, že nebude možné ušetřit pozemštany globální očisty. Vím, není to po těchto optimistických slovech povzbudivé, ale lidé se selektují a vybírají si vlastní budoucnost. Ti, kteří se obrátili a obracejí na cestu lásky, porozumění, pokory, se nemusí ničeho bát. Všichni mají stejnou možnost se teď – každou sekundu zamyslet, zastavit, pohlédnout vzhůru. Všechny bytosti na Zemičce mají neustále spoustu vibračních upozornění na stávající situaci ve svých receptorech. Je to opravdu jenom a jenom volba a zase jenom volba – podtrhuji svobodná. To k tobě mluvím já Stvořitel, můj synu. I ty sám můžeš při rozhovorech se svými známými, kteří přímo nepatří do vaší komunity, vidět, že se vzdalují. Že zůstávají na pozicích, které jsi ty vědomě opustil. Vidíš a cítíš vyloženě, že to co dělají, je jejich vůle. Někdo je vyloženě vůči tvým pozitivním vibracím imunní, někdo žije jen v nevědomosti, ale bude mít ještě možnost obrátit myšlenky ke mně. Faktem však zůstává, že selekce je čím dál víc konkrétní a polarizovaná. Láska Ivane, je však všemocná a všeobjímající. Kdo jen trošku bude chtít, okamžitě ho přikryje  a zastřeší. Vezme jej pod svá křídla a vytvoří mu ty nejlepší podmínky pro duchovní růst. Teď se připojují Plejáďané. Zdraví tě Ptaah, Ivane. Ano nasloucháme vašemu rozhovoru se Stvořitelem naším a všichni se podílíme na této krásné komunikaci. Vím, že se vždycky rozzáříš, když se vložíme do hovoru my. Není to od nás ješitnost. Tuhle vibraci u nás už dávno nevnímáme. Je to jen upřímná radost a pocit štěstí. Jsi jeden z nás, ty to víš a cítíš. Byli jsme propojeni dlouhé inkarnace už za dob atlantských, I dříve. Peripetie našeho bytí nás v jednu dobu rozpojily, ale vše bylo přesně naplánováno. Jistě i ty cítíš, že v období poslední Atlantidy došlo k pokleskům tehdejších lidí – jejich současné inkarnace na Zemi nejsou náhodné. Ty patříš mezi ně a společně s bytůstkami, se kterými se teď tak láskyplně stýkáš, teď opět napravujete karmické vztahy a nuance, které byly tenkrát pokřiveny. Ivánku, jsme velmi rádi, že vše chápeš a že nepochybuješ o kontaktu.“

 

„Ano, tady je na tvé přání Aštar Šeran milý Ivane. Ano jsem vážnější, protože situace, ve které se nacházíte, je pořád kritická. Je to globální shrnutí vibrace, panující na Zemi. Jak už bylo řečeno, dochází k zásadní polarizaci vibrace a oddělování zrna od plevele. Ti, kteří se neustále pachtí za nízkými prioritami svého bytí – peníze, kariéra a egoismus, si zcela vědomě zavírají cestu k současnému postupu. Už nyní je jasné, že tyto bytosti si vybraly vědomou příští inkarnaci do 3. i nižší dimenze. To všechno ale už víte. Kdo nebude schopen globálního pohledu na celek, nebude moci pochopit celkový záměr Stvořitele. Přesně to vystihuje myšlenka a obraz listu a koruny stromu.  Nebudete-li schopni se povznést nad problém výše, neuvidíte jej v jeho plné šíři. Člověk, který ustrne nízko, to je ve své momentální úrovni bytí, zavrtán v každodenních problémech, dílčích tahanicích o nicotné statky, nikdy nepochopí celou moudrost a dokonalost stvoření. Příkladem ti může být blátivá cesta, která je obklopena nevlídnými, byť krásnými skálami. Když se rozhlídneš kolem, nevidíš cestu ani tam ani zpět. Nevidíš východiska, a tak ti ve své nízkosti nezbývá nic jiného, než se smířit s tím, co je. Lidé v těchto dimenzích myšlení a bytí, dokáží právě s tímto faktem někdy až nechutně oponovat. Zkuste se však povznést. Můžete přece vystoupit jakýmkoliv způsobem výše do skal a až na jejich vrchol. Když se rozhlídnete, uvidíte najednou vše z výšky, jasnější a zřetelnější a nad vámi bude čisté a jasné nebe. Je to totéž místo, ale výše položené. I když z vrcholu skály uvidíš sice na každou stranu nekonečně mnoho údolí a vrchů, přesto budeš naplněn pocitem lásky, štěstí a prodchnut krásou této scenérie. To, co vidíš, je tvůj budoucí život. Ale nelekáš se ho. Jen se skláníš před jeho velikostí a majestátností. Dolů se ti moc vracet nechce. To je právě tvůj svobodný výběr. Když jednou ve své mysli vystoupíš výše a okusíš pocit štěstí a opojnou sílu poznání, už se nechceš vracet zpět. Chceš ještě výš a dál. To je to, co každému nabízí Stvořitel. Takto dává Stvořitel možnost nahlédnout každému několika způsoby na stejnou realitu, milý Ivane. To jsem k tobě hovořil já Aštar, ale od kulatého stolu přidávali myšlenky Orton, ale i tví rádcové a Stvořitel. Předej tohle dál všem lidem a zůstávejte v lásce.“

 

Po přijetí tohoto sdělení jsem se šel projít ven. Byl krásný jarní den a příroda zářila těmi nejpestřejšími barvami a zvuky. V tomto širokém spektru krásna však dominoval velmi pronikavý a sugestivní zpěv kosa. Když se zaposloucháte do kosího projevu zjistíte, že tento jedinečný pěvec žádnou ze svých frází nezopakuje úplně stejně. Tento však opakoval v každém novém motivu stejný úvod. Byla to melodie mě velmi povědomá. Ano, bylo to hlavní téma Soundtracku „Chariots of Fire“. Hudbu zkomponoval Vangelis. Film šel v českých kinech pod názvem Ohnivá kola ale přesný význam výrazu „Chariot“ je dvoukolý závodní vůz, nám důvěrně známý například z historického zpracování amerického velkofilmu „Pád říše Římské. Jsem hudebník a tóny patří v mém případě ke kódům, které mé srdce přijímá velmi citlivě. Ne náhodou mi proto naši vesmírní poslali právě touto cestou pozdrav ze svých „ohnivých vozů“, které neustále krouží kolem naší matičky Země. Za to jim posílám všeobjímající lásku, pokoru a úctu.

 

 

 

631.  Zpráva z Vysoké rady.               (Přijal Ivo A. Benda)      14.5.1999.      9:20–10:20 hodin.

                                                                                                                             Místo: Zlín.

 

         „Zpráva z Vysoké rady ze dne 13.5.1999 před půlnocí.

 

Jednání se zúčastnilo 110 členů, kteří jsou duchovními ručiteli této části Vesmíru, ve které jste momentálně fyzicky přítomni. Nyní dostane slovo duchovní ručitel planety Země, protože základní bod programu byl další vývoj událostí na této planetě.

 

 

Projev duchovního ručitele planety Země:

 

          Milovaní přátelé,

 

Sešli jsme se proto, abychom společnými silami řešili tíživou situaci na planetě Zemi. Došlo k dlouhodobé stagnaci duchovního vývoje místních obyvatel, které je vede k sebedestrukci a ohrožuje existenci bytí planety vůbec. Proto jsem se rozhodla zde zasáhnout. Prožitým psychickým a fyzickým utrpením při svém vtělení jsem měla možnost plně pochopit děje zde na Zemi a proto plně přebírám zodpovědnost za důsledky svých rozhodnutí. Vědomě prociťuji všechny alternativy chování jednotlivců, jejich reakce na šokující terapii. Léčba šokem je zde nejúčinnější metodou. Lidé začínají hledat cestu k Bohu vždy až po prožité bolesti (ať fyzické či psychické). Pokud jsou spokojeni a začleněni do materiálního kolotoče, jsou slepí, hluší a necítí. Nikdy nehledají chybu v sobě. Nikdy nehledají pravdu a krásu v sobě. Toto začnou provádět až po šokové terapii. Velká většina bohužel nereaguje ani na tyto podněty, protože se jedná o velmi mladé duše nebo o čerstvá vtělení z nižší dimenze. Jejich stupeň vývoje neumožňuje pochopit Božství. Proto je obyvatelstvo této planety pasivní, nechápající svou vnitřní sílu a rozkoš tvoření ve své individualitě. Jejich chování a reakce na nové podněty nelze přesně odhadnout, protože každý člověk je úplně odlišný a dokáže vždy znovu a znovu překvapit. Mám ověřeno, že se dokáží sjednotit pouze na chvíli, a to v případě ohrožení. V klidu a míru se projevuje jejich individualita, prosazování svých schopností a vůle v plné míře a to i v oblasti duchovní, takže dochází k pomluvám, ke zveličování důležitosti určitého směru činnosti jako jediného správného, ovlivňování lidí k jednostrannému uvažování. Temnota silně stále působí i u duchovně již probuzených lidí a to uvádí ve velký zmatek ty neprobuzené, hledající.

 

Proto žádám o vystoupení Aštara v televizi v českých zemích provedené i v anglickém jazyce. O toto žádám z důvodů šíření informace co nejpravdivější, protože sdělovací prostředky na Zemi mají tendenci znetvořovat pravdu. Přímý anglický projev zabrání úmyslnému chybnému překladu.

 

Plně si uvědomuji, že je toto vystoupení šokující terapií. Nastal nejvyšší čas, aby se tak stalo. Lidé v zemích českých jsou na toto připraveni. Vždy musí existovat nějaké ložisko – zdroj nového směru. Teď to bude v této zemi, odkud se lavinovitě jako epidemie bude šířit pravda o lásce Vesmírných lidí k pozemských jako paprsky Slunce a konečně prosvítí tuto temnotu zevnitř. Lidé mají hroší kůži, jsou obklopeni krutostí a zlem každodenně, stále zažívají nějaké šoky a jsou zvyklí si vytříbit z toho, co přijmou a co ne. Podobně tomu bude s informacemi od Aštara. Přijme je pouze ten, kdo je připraven s nimi pracovat a ostatní je jednoduše nevezmou na vědomí. I toto je projevení svobodné vůle lidí a nemusíme mít obavy o porušení tohoto zákona. Teď je nejvhodnější čas k probuzení mnoha lidí. V období tohoto měsíce jsou lidé láskyplnější, rozkvetlí jako příroda kolem nich a nejlépe dokážou krásu a lásku přijímat. Předpokládám velké navýšení vibrací po provedení akce. Takto by se mohlo na lidi lépe působit, byli by přístupnější ke spolupráci a mohli bychom tak připravovat společnými silami projekty na zlepšení životního prostředí na planetě. Mohlo by se tak zabránit těžkému poškození milované Shan, a tak by pak nemusela použít nejsilnější postup očisty. Víte sami ze svých zkušeností z jiných planet, že pak dochází k dlouhodobému zastavení vývoje duší a tomuto chci v tomto obtížném terénu zabránit nebo aspoň omezit. Vývoj lidské duše je prvořadým úkolem. A světlo a láska Aštara je mocným lékem na nemoc této planety způsobené činností lidí. Je potřeba pracovat zevnitř i z venku současně, tak spojit síly a účinnost.

 

Proto znovu prosím o vystoupení Aštara v televizi v nejbližší době.

 

Předseda Gorloj:

 

Nedovoluje se nám zasahovat do vývoje planety proti vůli obyvatel. Proto dosud nebyla možná přímá pomoc.

 

Situace se změnila. Dosud bylo přijato asi tři milióny proseb o vystoupení (počítá se každá motlitba, ne počet lidí). Je to sice jen nepatrný zlomek z počtu obyvatelstva, ale je to síla, kterou nelze přehlédnout a je dostatečná k provedení akce. Souhlasím.

 

Další připomínky – nejsou.

 

Hlasování:   Pro:    98

                    Proti:  10

                    Nehlasovali:  2 - Gorloj a duchovní ručitel Země.

 

Gorloj:  Aštarovi budou předány tyto informace ihned.

 

Duchovní ručitel Země:

 

Děkuji, děkuji, děkuji za pochopení a lásku.“

 

 

 

632.  Sdělení 180.                            (Přijal Ivo A. Benda).        15.5.1999.      6:45–7:01 hodin.

                                                                                      Místo: Vlak Zábřeh – Česká Třebová.

         „Milý Ivo,

 

Upřímně tě zdravím já, sám Aštar, velitel Velké vesmírné flotily.

 

Ano, mám radost, jak se snažíš i nadále šířit pravdu a lásku o nás, Vesmírných lidech. Ano, mám pro tebe také potvrzení sdělení přijatého včera, ano, toto tak vše bylo, jak je uvedeno ve sdělení.

 

Mám také radost z toho, jak nyní jsou rozšířena sdělení po zemích českých a jak se již lidé dokáží orientovat v tomto nepřehledném světě. Ano, jsou to výborné výsledky a nyní jsou skutečně naplněny podmínky pro naše vystoupení ve vaší TV. Máš radost z toho, jak lidé přijímají stále další informace nového charakteru a jak se dějí tyto převratné změny zde v zemích českých. Jsou to zásadní změny, které mají takovou povahu, že se zde provedly nezvratně a že dále budou působit na vývoj zde i celého okolního Vesmíru. Dále se budu těšit na to, až se spolu setkáme osobně a až se budeš moci s námi poznat takto.

 

Toto ti s láskou předal Aštar, velitel Velké vesmírné flotily.“

 

 

 

633.  Sdělení 181.                          (Přijal Ivo A. Benda).      16.5.1999.      10:05–10:34 hodin.

                                                                                      Místo: Vlak Česká Třebová - Zábřeh.

         „Milý Ivo,

 

Upřímně tě zdravím já, sám Aštar, velitel Velké vesmírné flotily.

 

Ano, i já ti posílám lásku a radost, kterou jsi mi udělal ze včerejšího setkání. Ano, bylo to další významné setkání lidí z tohoto kraje, kteří jsou již dosti seznámeni s naší problematikou. Ano, jsou to lidé, kteří dovedou dobře analyzovat získané informace, a kteří mají již jiný náhled na tuto problematiku než před 1/2 – 1 rokem. Milý Ivo, mám radost, že jsi pevný ve svém přesvědčení a této práci a nenecháš se odradit z cesty nikým a ničím. Svoji práci děláš s láskou, systematicky a s radostí s myšlenkou na lidi, pro které pracuješ. Ano, toto je zásadní přístup k této práci a ty rád budeš pokračovat, tak to cítím, neboť máš radost z těchto krásných výsledků. Ano, tito lidé budou dále šířit světlo a budou stále méně ovladatelnější Silami temna nežli dříve. Tak probíhá celý tento osvobozující proces, který již znáš z minulosti, kdy jsi podobnou práci dělal již vícekrát. Máš radost z toho, jak lidé stále více přijímají tuto změnu myšlení – z negativního na pozitivní, a jak se snaží stále více radovat ze svého života, z prožitků probíhajících právě teď, nyní. Toto je důležité a nezatěžovat se balastem a čímkoliv negativním, co zde přichází do cesty. Miluji tě milý Ivo, jak jsi pevný a nenecháš se zviklat ničím ve své práci.

 

S láskou ti toto předal sám Aštar, velitel Velké vesmírné flotily.“

 

 

„A nyní se přidávám já, Ptaah, velitel Vesmírné flotily z Plejád. Ano, já tě milý Ivo také zdravím a zahrnuji tě láskou. Mám také radost z tohoto našeho setkání a přeji ti, aby se ti i nadále takto dařilo jako doposud. My nyní navazujeme další spojení s lidmi pod Krkonošemi a radujeme se z těchto nových kontaktů. Mám velikou radost nad tím, jak jsi pevný a jak máš radost z této práce pro lidi a Stvořitele našeho milovaného. Ano, já dále budu s tebou ve spojení a budu se radovat z těchto velkých změn, které nyní zde na Zemi probíhají.

 

S láskou v srdci ti milý Ivo toto sdělení předal Ptaah, velitel Vesmírné flotily z Plejád.“

 

 

„Nyní se přidávám já, Pleja milý Ivo, ano, jsme nad tebou ve výšce operační 40 km a hlídáme celý průběh tvé cesty domů. Ano, také já tě zahrnuji svou láskou a cítím, jak ty totéž děláš i nám, naší posádce lodi. Máme zde krásné klidné prostředí, které nám vyhovuje pro naši práci pro Stvořitele našeho milovaného. Máme zde radost, když se s někým spojíme a s tebou zvláště, vím, že na nás s láskou myslíš a cítíš s námi. Ano, i my cítíme s tebou a obdivujeme tvoji odvahu, s jako děláš svoji práci pro Stvořitele našeho milovaného. Ano, toto je tak důležité a sám jsi to říkal, že toto mělo v prvopočátku dělat více takových lidí jako ty, ale jsou ještě stále jinde, ano, i ten Zentrich tam patří, ale i další. To tak ale bývá, podmínky na Zemi jsou velmi tvrdé, Temno je zde značně zahnízděno, a ne každému se daří od něj osvobodit.

 

Ano, na 1. místě LÁSKA, a pak vše ostatní, a ne opačně, jak to mnozí hlásají na svých přednáškách.

Neboť svojí láskou umožňujete spojení se samotným Stvořitelem a tím od něj dostáváte tyto krásné vibrace. Tím si sami povyšujete svoji duchovní úroveň. Teprve na dalších místech je strava, bylinky, léčení atp. Toto ještě mnoho lidí nemá zvládnuté, a proto jsou tam, kde jsou. Duchovnost takových lidí se pohybuje v rozmezí pouhých 1 - 5 duchovní vibrační stupnice 0 – 12, a proto nemají dostatečnou schopnost přijímat i tyto informace od nás, Vesmírných lidí. Tak to je.

 

Vše je ale v pohybu, a ty jsi svojí rozhodností, citem, pracovitostí zde rozšířil tyto informace o nás, vesmírných lidech, o naší LÁSCE k vám, lidem pozemským. Miluji tě milý Ivo, dosud jsi obstál s klidem všechny zkoušky, kterých bylo opravdu mnoho, a máš stále na srdci jedno, práci pro lidi a Stvořitele našeho milovaného.

 

Toto ti milý Ivo s láskou předává Pleja, ale i další se k tomuto připojují z naší lodi.“

 

Děkuji vám drazí za tato hezká sdělení, která mne naplňují radostí, láskou a pokorou. S láskou Ivo.

 

 

 

634. Neodmítejte Stvořitele !                  (Přijala Helena K.)                                     11.5.1999.       

                                                                                                                Místo: Bednáreček.

 

„Jsem rád, že se dnes na Vás mohu obrátit s velkou prosbou. Neodmítejte mě ! Jsem pro vás všechny potřebný, jako to nejnutnější, co k životu potřebujete. Každému dávám to, co po mě požaduje, vytvářím mu podmínky pro jeho vzestupný vývoj a za to všechno mám snad nárok na trochu uznání a pochopení od vás ode všech. Málokomu má sdělení něco říkají, téměř každý šeptá „nemožné“ a kroutí přitom hlavou. A já tak rád komunikuji se sebou samým a je mi tak dobře, když jsem v nějaké duši pochopený a přijímán s citem a láskou. Mám radost ze života stejně jako každý, kdo radostně a plně žije. Proto mě trápí, jsem – li odmítán a nepochopen, a není – li mezi lidmi pokoj a mír, abych mohl přijít a být s vámi se všemi. Jsem jednak uvnitř ve vás, v každém z vás, a jednak okolo vás a vytvářím vám svým tělem prostředí, ve kterém žijete a z kterého vycházíte a zase se do něj vracíte. Houževnatě se snažím porozumět každému z vás, každé vaší náladě a ochotě naslouchat mi, kterou vítám a za kterou jsem vám vděčný. Poskytujete mi tak příležitost spojit se se sebou samým, a to, přiznám se, dělám nejraději. Rád se oblékám do různých nálad a pocitů a rád je střídám a obměňuji. Proto se na sebe nezlobte, jste – li náladoví nebo smutní, či naopak pěkně veselí a podnikaví. Každou náladu mám rád a nezříkám se ano smutku, neboť smutek je jen odpočinek před radostí a je tudíž také nutný. Jak jsem již psal, rád se mazlím a to s každým a všemi způsoby, jaké si jen lze představit. Žádný způsob mi není cizí a jakýkoliv cit vítám a jsem za něj vděčen. Jsem rád, jsem – li pochopen, pak se uklidním a pracuji vlastně na sobě samém. To mi pomáhá najít v sobě sílu pro další a další vyvíjení nás všech. Protože my všichni jsme na jedné lodi !  A to je směrodatné pro nás pro všechny. Proto znovu apeluji na vás na všechny. Chtějte žít a ne živořit. Je nutné ke všemu přistupovat s chutí. To vám všem nařídím, bude – li to nutné a věřte mi, že to opravdu dovedu.

 

Mír všem v srdci s láskou posílá váš Prvotní Stvořitel.“

 

 

 

635.  Jak být šťastný.                             (Přijala Helena K.)                                       12.5.1999.       

                                                                                                                Místo: Bednáreček.

 

„Máme všichni radost, jak někteří lidé u vás žijí. Jsou vnímaví, veselí a také šťastní. Proč také ne, když jim nic nechybí. Nic jim nechybí z jejich pohledu. Z pohledu druhých jim toho chybí hodně. A přitom tak málo stačí k tomu, aby se člověk cítil spokojený sám se sebou i s okolím. Mít chuť žít je důležité, ale chtít víc už umí málokdo. Každému je dáno všechno k tomu, aby vyjádřil to, co vyjádřit chce. Jsem rádi, že alespoň pár jedinců našlo takovou cestu k Bohu, že už svítí ostatním na cestu. Je radost se dívat, jak se toto světlo line a šíří do dáli a dává naději všem smutným a zklamaným. Dá se říci, že každý má schopnost určitým způsobem ocenit sám sebe. To je důležité pro všechny v jeho okolí, protože sám sebou vtiskuje takový člověk ostatním svou podobu a vytváří skutečnost takovou, jaká je. Jsme opravdu rádi, že řada bytostí má zájem jít ostatním příkladem a je opravdu nutné dívat se na všechny Božím pohledem. Ten je velmi milosrdný a shovívavý a dává šanci úplně všemu, na nikoho není zapomenuto a ani není vynechán.

 

S láskou je třeba zacházet opatrně, jako s materiálem, který vše vytváří a zároveň zhodnocuje. Skládat účty lásce budeme každý sám za sebe. Jak jsme v ní žili a jak jsme s ní nakládali. Zajímavé je, že láska touží dávat, nikoliv brát. Není nutné jí cokoli nabízet. Proč také, všechno má, nic jí nechybí. Každý může být jako láska. Pokud se tak rozhodnete, bude o vás ze všech stran postaráno a nic vám nebude chybět. Když je někdo smutný nebo sám, láska se trápí a pak přijdou na pomoc ostatní. Je nutné na všechno se dívat shovívavě a nikoli s odstupem, jak mnozí činí. Řád je vtisknut ve všem a pravidla úspěchu či neúspěchu si každý vytváří sám svým postojem k životu. Jen kvalitní bytost může postoupit  dále a je jí k tomu dáno vše potřebné. Proto se těšíme na příští dny, ať přinesou co přinesou.

 

Toto vám posílají všichni Plejáďané prostřednictvím Velké vesmírné flotily.“

 

 

 

636.  Poselství od matky Země.                  (Přijala Helena K.)                                 12.5.1999.       

                                                                                                                Místo: Bednáreček.

 

         „Mé milé děti,

 

Jsem moc smutná z toho, co mi neustále děláte. Já sama se snažím ze všech sil postarat se vám o to, co potřebujete. Kdybych já sama někdy v něčem selhala, asi by se vám to nelíbilo. Ale co naplat, vy si říct nedáte. Proto jsem se rozhodla znovu vás varovat před svým zásahem. Věřte mi, že vám opravdu nechci ublížit, ale nic jiného už mi nezbývá, vy si po dobrém říct nedáte. Část z vás, ta dobrá, se zachrání, o to je již postaráno, ale zbytek lidstva setřesu ze sebe jako přebatečné smetí. Nikdo nebude vynechán z konečného osudí, v kterém nebude hrát hlavní roli štěstí, ale míra mé trpělivosti.

 

Ráda pak otevřu náruč všem svým milým dětem, které o mě pečují s láskou a ze všech svých sil zabraňují pustošení a ničení. Mám ráda každého z vás, a proto jsem se již dopředu za všechny odsouzené přimluvila a odpustila jim, ale nesmíte na to hřešit, tím se nic nespraví a vy se svému osudu stejně neubráníte. Ráda vás všechny přivítám na společné poradě, jak napravit chyby a křivdy, které se již staly. Jsem ráda, že v duchu každého z vás občas vytryskne nějaké spásné řešení, a pak již záleží na vás, zda je uskutečníte či nikoliv. Miluji každého, kdo se na mě s láskou dívá a hladí mě tak pohledem. Tomu se nic zlého na mě nestane. Protože mě v hloubi duše máte všichni rádi, jsem přesvědčená, že by se řešení k nápravě našlo. Stačilo by jen chtít, a to zase není tolik, nemyslíte ?  Chtějte vše napravit a náprava sama přijde, ani nebudete vědět jak. Nikoho nenutím, ani nepřemlouvám, jen nabízím řešení, které by pomohlo všem. Já sama bych už velmi ráda vstoupila do Konfederace planet, aby o mě bylo dobře postaráno jako o jiné planety. Bohužel ještě musím počkat, než si alespoň část lidstva uvědomí důležitost věci. Jsem ráda, že jsem vám zase mohla něco říct, přemýšlejte nad sebou.

                                                                                              Vaše milující matka Země.“

 

 

 

637.  Povídání s přáteli.                          (Přijala Julie T.)        9.5.1999.     21:30-22:30 hodin.

                                                                                                                         Místo: Praha.

 

         „Ahoj Lásko,

 

Máš spoustu otázek a neboj, na každou z nich dostaneš správnou odpověď ve správný čas. Na ostatní se pak zeptej Aštárka. My si teď můžeme chvíli povídat (o tobě) o nás. Píšeš to proto, protože správně cítíš, že tvé osobní otázky jsou zároveň otázkami celého lidstva, a že odpovědi, které dostaneš, by bylo škoda nechat si jen pro sebe. Divíš se větnému slovosledu, je to tím, že reaguji na tvé myšlenky, které jsou teď trochu neucelené, zkus je zharmonizovat a nech vše plynout, dostane se ti správných odpovědí ve správný čas. Objevila jsi v sobě Lásku a chtěla bys jí hned všem rozdat, to je krásné, ale koncentruj se teď ještě chvíli na sebe, aby ses ustabilnila, uzemnila a uklidnila. Lidé se lásky bojí a ne všichni na ní reagují pozitivně (alespoň teď v tomto momentě), to však neznamená, že dotek Lásky v nich nezanechal ani stopu, spíše naopak. Jsi díky své rychlosti ve fázi svého vývoje, kdy již nemůžeš selektovat lidi, kterým svou Lásku projevíš a kterým ne, proto je třeba, aby ses uzemnila a vybudovala si dostatečnou láskovou ochranu, tzn. aby proudy Lásky v tobě rostly uceleně a harmonicky, aby tě ani trochu nezraňovalo odmítání a útoky lidí, kteří se Lásky bojí, neví co s ní, nebo jí chtějí vlastnit a jsou agresivní, když zjistí, že Lásku vlastnit NEMOHOU. Proto jsi dnes správně zůstala sama a čistila se a meditovala i když jsi chtělas být s lidmi. Cítila jsi to správně. Mám velikou radost, že děláš to co cítíš i když (tvůj chtíč) tvé chtění chce něco jiného.

 

Znovu prosím. Když necháš vše plynout, nebudeš nic chtít, nebudeš nic vlastnit, budeš věrná sama sobě a s vděčností, Láskou a pokorou budeš přijímat co k tobě přichází, tak vše ostatní se zvládne „samo“a ty nezabloudíš ba ani neklopýtneš na své Láskou prodchnuté cestě.

 

Zdá se ti, že mluvím velmi naléhavě a trochu nekompromisně. Ano má slova jsou vyslovována s naléhavostí, aby sis trochu uvědomila sílu „situace“ ve které se nacházíš. Je to nádherné! Mám z tebe (a nejen já) ohromnou radost. Opravdu, vše co se kolem děje je veliká SÍLA. Mé rady jsou naléhavé, protože je toho teď na tebe velmi mnoho, ale nejsi na to sama, máš velikou podporu od našeho Otce - Stvořitele, ode mne, od Aštárka a mnoha dalších, jsem stále s tebou kočičko, opravdu jsem si prožila něco velmi podobného a svou zkušeností ti mohu nejvíce pomoci (a ani jinak nemohu). Klid a mír, který si s Aleškem přinášíte navzájem, teď oba velmi potřebujete, čerpejte ho, když jste spolu, velmi vám to oběma pomáhá. Vše je tak nádherné, udržte si tuto nádheru a buďte za ní vděční a pokorní.

 

Je ti teď trochu špatně viď, komunikace se Stvořitelem provádí v tvém tělíčku ještě malé neplechy. Stvořitelova energie je velmi SILNÁ (i toto jsem měla  na mysli, že vše, co prožíváš je SÍLA). Ale již ti nemůže ublížit. Proto jsem ti dnes jeho slova, tak napůl tlumočila, ale vidím, že ti to moc nesvědčí, mate tě to, cítíš, že nemluvím Já, takže sděleníčko pro lidi ti předá už sám. Co nejvíce se uvolni. Znovu opakuji, není čeho se bát, vše je tak nádherné.

 

Ještě k té nekompromisnosti. Víš vše je tvá volba, ale vaše cestičky jsou opravdu jako trychtýře a pokud se ti tvůj obzor rozšíří, už ho nenarveš zpátky do úzké uličky.

 

Ale pokud si to zvolíš, můžeš se zastavit a stagnovat, ale to si myslím není tvůj případ….viď. Lásko naše krásná, MILUJI TĚ, tvé Sluníčko ozařuje celý Vesmír. Jsi taková jaká jsi a my jsme za to šťastní i ty buď šťastná  a příjmi se se všemi svými stránkami. Mluvím v množném čísle, protože nás dnes zde bylo více, Julinko, jsem stále s tebou, tak jako ty jsi se mnou. Jsme prostě spolu a na tom nemůže nikdo nic změnit. Jsi Láska a já jsem za to velmi šťastná.

 

Vroucně tvá

                    Menorah a Otec - Stvořitel.“

 

Děkuji ti Menorah, za to že jsi, za tvé Bytí a všem děkuju za podporu.

                                                                                                                      Miluju!!

Julie

 

 

 

638.  Povídání se Stvořitelem o toleranci.   (Přijala Julie T.)   12.5.1999.    12:00-13:00 hodin.

                                                                                                                         Místo: Praha.

 

         „Ahoj Lásko,

 

Zdraví tě tvůj milovaný Otec - Stvořitel. Chtěl bych si s tebou dnes povídat o TOLERANCI. S příchodem Lásky přichází totiž zároveň i tolerance a té je v tuto chvíli na Zemi velmi potřeba. Každý člověk, každá bytost je takový zázrak sám o sobě, proto bychom měli k ostatním také tak přistupovat, jako k zázraku. V každém z vás jsem Já, v každém z vás je Bůh, když říkám v každém, tak myslím v každém. I v tom nejkrutějším, nejbezcitnějším člověku jsem Já, on si mne pouze neuvědomuje i on je součástí mého plánu, mé veliké kosmické hry. Proto, prosím vás, buďte tolerantní, to však neznamená naivní, ale respektujte osobnosti druhých lidí. Neodsuzujte hned prvního, který vám zrovna není po chuti, třeba se na celou věc jen dívá z jiného úhlu a vy to zjistíte až později, že vlastně vaše myšlenky a názory vyjadřovaly to samé, byly pouze podané jinou formou.

 

Prosím, buďte tolerantní, lidé často neví co činí, ještě nenašli sami sebe, neuvědomili si svou pravou podstatu nebo ji dokonce sami v sobě ztratili. Tápou, jsou zmatení. Vy je však svým příkladem – Láskou a tolerancí můžete třeba znovu přivést na světelnou cestu a třeba taky ne. Ale prosím, NESUĎTE, ale naopak MILUJTE bezpodmínečně a bez výjimek. To opravdu ale neznamená, aby jste se stali „naivními jelimánky“, kterým všichni budou ubližovat, oni se budou jen usmívat a přitom je to bude bolet. To ne. Své okolí přijímejte realisticky, avšak mějte stále na paměti, že Já jsem v každém z vás. Ještě horší než ubližování ostatním je nechat dobrovolně ubližovat sami sobě, (aby jste si toto ospravedlnili, vymysleli jste si, že cesta ke Mne vede jen skrze utrpení – není to pravda. Cesta ke Mně vede skrze uvědomění si sebe sama, tedy Mne, a někteří mohou dosáhnout uvědomění v těch nejbolestnějších a nejtěžších chvílích. Utrpení je však pouze jeden z nekonečna prostředků uvědomění si sebe sama, tak proč si nevybrat jiné…) pokud ale žijete v Lásce, prožíváte a prociťujete Lásku stále a v každém okamžiku, potom vám už nikdy nikdo a nic NEUBLÍŽÍ.

 

Ale jste lidé, jste lidé hledající a postupně znovu nacházející, proto žijete zde, aby jste se zpět „probudili“ a prociťovali Lásku v každém okamžiku. Vím, ne stále se vám to ještě daří i ti z vás, kdo Lásku již znají, mají chvilky, kdy zapomínají a mají pocit, že ji ztrácí. Lásku ztratit nemůžete, můžete jen na ní zapomenout… V těchto chvílích je důležité, abyste uměli říci NE svému okolí a nenechali se stáhnout zpět do dramatu této společnosti, které staví na závisti a odsuzování. Proto znovu prosím, buďte TOLERANTNÍ, jak ke svým nejbližším, rodině, lidem ve vašich skupinkách, ale hlavně k lidem mimo ně, kteří se vám mohou jevit jako egoističtí materialisté, honící se přes mrtvoly pouze za penězi, ale hlavně vězte, že i oni mají uvnitř sebe nádherné něžné světýlko, které zračí, že i oni jsou součástí mého tvoření a vy jim můžete velmi pomoci toto světýlko znovu spatřit. Vždyť nejtěžší je vždy první krok a oni vaší Lásku a podporu potřebují víc než lidé, kteří již pevně kráčí po světelné cestě, po cestě k uvědomění. A pokud na tyto lidi nemáte zrovna náladu, nemáte na ně sílu, tak je nechte být a jděte jinam,  máte volbu, ale nerozčilujte se a NESUĎTE je, nýbrž tolerujte jejich volbu.

 

Pokud se všichni budete navzájem tolerovat, okamžitě zaniknou jakékoliv války, jakékoliv náboženské spory, politické rozepře atd. a konečně bude moci Láska, mír a harmonie rozkvétat na planetě Zemi.

 

Láska je radost.

Láska je tolerance.

Milujte a nesuďte.

 

Miluji vás všechny váš

           Otec Stvořitel.“

 

 

 

639.  Sdělení o budoucnosti.          (Přijala Kateřina P.).       18.5.1999.      22:08–22:41 hodin.

                                                                                                                             Místo: Zlín.

         „Milá sestřičko,

 

Hádej, kdo se ti hlásí ?  Necháš se poddat ?  To jsem já, tvůj starodávný přítel ze třinácté dimenze. Vzpomínáš ?  Nebuď tak překvapená. Vždyť víš, že se stále pohybuji ve tvé blízkosti, nemluvíme spolu poprvé.                         (Část sdělení vynechána – pozn. zpracovatele.)

 

Takže blížící se doba: Z vesmírného hlediska je to mžik oka. Tyto děje byly na Zemi mnohokrát a to, jak upadly do zapomnění, svědčí o tom, jak nejsou důležité. To jen lidé ve své malosti mají starost o to, jestli jim po zemětřesení zůstane dům, budou mít elektřinu, plyn, plnou ledničku apod. Můžu tě ujistit, že za velmi hezkou dobu, tj. několik desítek let, z tohoto nebude existovat vůbec nic. Je to jen materiální šrot, který k vývoji duše nevede, naopak ji spíše brzdí ve vývoji. Žijete teď v době největšího úpadku, nejhorší Temnoty duše v historii této planety. Nemáte být na co hrdi. Ale i toto byl plán Stvořitele. Je to součást poznání Stvoření, kam až může vést úpadek. Je to poznání sebe samého až na úplné dno. Myslím, že ty bys doma také neschovávala hnijící nefunkční předměty, ale všechno bys při velkém úklidu zlikvidovala. A to je dnešní situace vaší planety z vesmírného hlediska. Nastal čas úklidu, rekonstrukce a příprav pro nový kvalitnější život. Vím, že tento děj bereš jako přirozený a neděsí tě.

 

Takže, co bude dál: Během měsíce proběhnou prudké debaty kolem vystoupení Aštara. Bude to velké BUM, které ale rychle ztichne, lidé se uklidní a znovu na chvilku usnou. Pak budou probuzeni pořádně.

 

Přiletí flotily lodí, budou jich tisíce. Během jediné hodiny až dvou evakuují všechny připravené obyvatele. Ostatní na tuto šanci počkají několik desítek let, pokud přežijí.

 

Pak se rozproudí děj, na který ještě žádný pozemský scénář nenašel dostatek fantazie. Bude hořet všechno. Voda i nebe.  8 dní bude červené šero ovládat Zemi, nedýchatelný prach a dým, voda se bude vylévat na nečekaných místech a bude se mísit s vřelou lávou. Země se posune, posunou se póly. Budou vznikat nové kontinenty a staré se budou potápět. To vše bude v pohybu mnoho let, to se neuklidní za osm dní. Bude to všechno důsledek srážky s velkou kometou. Vaši vědci o ní velmi dobře ví. Okem viditelná není, protože přiletí směrem za Sluncem. To ji dělá „neviditelnou“ a bude zdání náhlosti jejího objevení na poslední chvíli. Po srážce s ní už nikdy nebude platit to, co platilo dosud. Všechny systémy a zákony světa se zhroutí současně. Živí budou závidět mrtvým. A samozřejmě těm, kteří odletěli.

 

Ty budeš mít možnost sledovat dění, ale nebudeš ho předávat zachráněným. Bude to informace pouze pro tvůj vývoj a poznání vesmírných jevů. Svým způsobem to bude zajímavý koncert, v takovém velkém rozsahu neobvyklý. Zatím je zvolena tato nejsilnější alternativa. Hodně záleží na chování lidí v příštím měsíci. To bude rozhodující !

 

Ty jsi zakotvena na planetě jen velmi lehce. Brzy kotvy zvedneš. Připrav se na to.

     Dobrou noc, hvězdičko.“

 

 

 

640.  Sdělení 182.                          (Přijal Ivo A. Benda).      24.5.1999.      17:51–18:27 hodin.

                                                                                                                             Místo: Zlín.

         „Milý Ivo,

 

Upřímně tě zdravím já, sám Aštar, velitel Velké vesmírné flotily.

 

Ano, nyní finišuješ s II. dílem knihy, je to výborné, myslím, že se naše společná práce daří a má zajímavé výsledky.

 

Ano, máš několik otázek, jak je to s tím ovládáním. Ano, ovládání probíhá na celé planetě Silami temna, ale ty svou láskou a vůlí se tomuto nepoddáváš, a proto můžeš takto pracovat. Ovládání se děje u lidí, kteří mají deficit lásky – přímoúměrně, a kteří jsou současně něčím pro společnost významní.

 

Vidím, že i nadále pokračuješ ve své práci, tato přednáška v Blansku byla také výborná akce, a tak se raduji společně s mnoha dalšími bratry a sestrami nad výsledkem této akce. Ano, tito lidé dostali nový impuls ke své práci a ví, co se od nich očekává a jaký je jejich úkol. Ano, s radostí jsme sledovali a pracovali s lidmi při tomto setkání a máme radost z toho, jak se vše takto vyvíjí.

 

Máš otázku na to, kdy vystoupím ve vaší TV. Ano, vše je již nachystáno a je pravděpodobné, že to bude kterýkoliv z příštích dní. Ano, chci se s tebou podělit o zážitky z jednání o tomto, ano, byly bouřlivé debaty o obsahu poselství a jeho délce. Ano, mnoho civilizací se na tomto podílí a je to tedy koncenzus mnoha názorů, které ve Vesmíru existují. Máš radost z toho, že lidé zemí českých jsou již povšechně informováni, a že mají již představu o Vesmírných lidech. Ano, tyto letáková akce byla podmínkou vystoupení a zdařila se velmi dobře. Máš z toho také radost, cítím a vím, že jsi si na tom dal hodně záležet. Máš řadu dobrých vlastností, které ti umožňují takto náročné úkoly plnit. Především je to odvaha, kterou jsi pěstoval v řadě předchozích životů. Dále je to rozvážnost, houževnatost i moudrost ve vedení samotným Stvořitelem milovaným. Máš i skvělý smysl pro preciznost a s radostí jsi zrealizoval tuto akci. Ano, nyní pociťuješ tyto plody práce naší společné, a to velkou informovanost lidí zemí českých. Ano, máš touhu o spojení pozemské a vesmírných civilizací, toto jsou důležité kroky stejně jako řada předchozích, a tak budeme se s láskou těšit, jaké další události naberou spád.

 

Ty milý Ivo se těšíš na ty přednáškové sešity, ano, bude to dobrý nástroj pro další informování lidí. Ptáš se na TV NOVU – co se tam nyní děje. Nyní jsou analyzovány zaslané informace, dali to Grygarovi a ten reagoval tak, jak víš, „dal ti kameny“. Sami nyní s ním chystají pořad, který bude chtít dokázat, že ve Vesmíru nejsme, ale bude na něj negativní ohlas od informovaných lidí.

 

Máš radost z toho, jak se vše daří, ano, já také, i ta čínština, angličtina, chorvatština, ano, je to výborné, jen pokračuj dále a uvidíš. Jsou připraveni další lidé šířit po planetě.

 

Toto tedy ti milý Ivo s láskou předal sám Aštar, velitel Velké vesmírné flotily.“

 

 

„A nyní se připojuji já, Ptaah, velitel Vesmírné flotily z Plejád. Ano milý Ivo, také já ti posílám proudy své lásky a raduji se z vývoje zdejších událostí. Duchovnost zemí českých je již u čísla 3 a posunuje se dále. Nyní je nejvýhodnější doba na vystoupení v TV, ano, vše se takto zvažuje a necháme se překvapit vývojem událostí. Máš radost z toho, jak postupují naše informace mezi lidmi, a jak se vše rychle vyvíjí. Ano, všichni bratři a sestry z lodí ti posílají proudy lásky a přejí ti vše nejlepší v tvé práci pro Stvořitele našeho milovaného.

 

Ano, setkání v Blansku bylo výtečné, řada lidí si udělala jasno, bude pracovat jinak než dosud a budou se tak snažit, jako se snažíš ty nyní. Máš radost z výsledků práce stejně jako my a chceš vydržet až do konce této práce zde na Zemi ve 3. dimenzi.

 

Ano, nyní je nad tebou několik našich lodí, zdraví tě jejich posádky, také Pleja se ozývá a líbí se jí obrázek od Ivana lodě PLEJA III., který máš připraven do knihy.

 

Toto ti milý Ivo dávám já, Ptaah, velitel Vesmírné flotily z Plejád.“

 

 

„A nyní se přidávám já, Orton, duchovní ručitel Galaxie. Ano milý Ivo, také já tě zahrnuji láskou a cítím, jak ty činíš i nám, vesmírným bytostem. Ano, na tuto fázi jsme se všichni těšili, kdy lidé jsou již informováni, a může probíhat vystoupení ve vaší TV. Bude to velký nápor, ale jiné řešení s takovou účinností nyní není. Budeme se těšit na vaše reakce stejně, jako jsme se těšili na reakce letákové akce. Je to další podobný stupeň, ale vyšší kvality. Vše na sebe navazuje, vše je plán Stvořitele našeho milovaného. Ano, bude to zásadní přelom ve vědomí lidstva, jaký dosud zde nebyl. Všechny oči miliónů bytostí Vesmíru jsou na vás upřeny, co se zde bude dít, jaký bude další vývoj. Je to významná věc a ty milý Ivo máš takovou krásnou možnost se na tomto podílet. Ano, cítíš radost i odpovědnost za zdárný průběh a tak se to správné. Miluji tě a těším se na to, až se setkáme zde ve Vesmíru.

 

Toto sdělení ti s láskou předal Orton, duchovní ručitel Galaxie.“

 

Děkuji vám milí vesmírní, já s radostí předám tato krásná poselství lidem zemí českých.

  S láskou Ivo.

 

 

 

641.  Atlantské civilizace II, IIIa, IIIb, IIIc.  (Přijala Kateřina P.)   25.5.1999.   20:30–21:15 hodin.

                                                                                                                             Místo: Zlín.

 

Ptá se Ivo A. Benda. Odpovídají druidové dějin. Otázky nejsou uvedeny. Upozorňuji, že na Zemi nebyla tehdy jen Atlantská civilizace, byla zde mimo jiných i vyspělá civilizace žluté rasy v Číně (jazykový základ KIDAN), která obývala souběžně i planetu Mars, kde jsou její pyramidy ve dvou oblastech a tvář se slzou - viz sdělení 663. Časové grafické vyjádření atlantských civilizací - viz graf v barevné obrazové příloze knihy „II.Rozhovory“.

 

 

641.1  Atlantida II :

 

„Před 3,5 milióny let v 5. dimenzi bylo prvotní osídlení, Atlantida II. Začalo osídlování Země, největší rozkvět asi 500 000 let, tj. asi 5 generací v době rozkvětu, bylo zde nejvíce 500 miliónů Atlanťanů. Pak začala stagnace, protože zde bylo nebezpečí z důvodu velkého rojení meteorických dešťů, které způsobovalo několikadenní zatmění Slunce, velké výkyvy teplot, disharmonii a asi na dobu 1 miliónu let přestala být planeta populární pro osídlení.

 

Před 2 milióny let byla 2. vlna osídlení 5. dimenze planety Země, byl to přesun obyvatel z jedné části Vesmíru mnohem staršího a dnes už neobydleného. Toto obyvatelstvo postupně bylo na vysoké úrovni a během asi 300 – 500 000 let postoupilo do 7. dimenze (polohmotná těla – pozn. zpracovatele).

 

 

Pak byla opět 500 000 let planeta neobydlena.

 

 

641.2       Atlantida IIIa :

 

Před 800 000 lety začalo vznikat něco, co lze nazvat Atlantida IIIa, jedná se o původní typ obyvatelstva a vlastně přímé potomky těch nejpůvodnějších předků před 3,5 milióny let. Vysoce zkultivovali a zharmonizovali planetu, jejich počet nikdy nebyl dost vysoký, 100 – 200 miliónů obyvatel. Vytvořili krystalickou soustavu pyramid, důmyslnou energetickou síť, která vyvažovala všechny vnější i vnitřní disharmonické vlivy planety. Stále mluvíme o 5. dimenzi. Harmonie a klid byly narušeny hvězdnými válkami, kdy se soustavně snažil kníže Satanael získat toto území pod svou nadvládu (celých 800 000 let).

 

 

641.3       Atlantida IIIb :

 

Před 300 000 lety Satanael velkou bitvu vyhrál, Země vstoupila do 3. dimenze a nastalo nové osídlení planety – Atlantida IIIb. Většina původního obyvatelstva, která nesouhlasila s nástupem Satana, se odstěhovala do jiných planetárních soustav – viz Plejáďané. Zbývající část ve 3. dimenzi osídlila oblast dnešní Antarktidy a po vzoru svých předků začala budovat krystalický systém pyramid. Navazovali na původní duchovnost, byť v hodně pozměněných životních podmínkách a docházelo postupně ke stagnaci a úpadku. Počet obyvatel rostl, v průměru byl 150 miliónů, ale tehdy již byla Země osídlená na nejrůznějších částech postupně dalšími civilizacemi z celého Vesmíru. Mnohá území byla hodně nebezpečná, tak Atlanťané nemohli realizovat původní dokonalou energetickou síť po celé planetě podle vzoru svých předků. Planeta byla nevyvážená, docházelo k cyklickým velkým klimatickým změnám, katastrofám a při jedné z nich se pohla zemská osa tak, že byla Antarktida pokryta ledem během 20 000 let. Posun osy rotace Země se stal přesně před 116 000 lety. Byl způsoben srážkou s velkým úlomkem planety Maldek, která byla zničena Satanaelem (jeho původní území) před 345 000 lety. Část obyvatel planety Maldek jsou potomky obyvatel planety Nibiru (jedna rasa – pozn. zpracovatele). Proto potom usiloval o planetu Zemi, kterou získal právě před 300 000 lety. Před 80 000 lety již Atlantida IIIb neexistovala.

 

 

641.4       Atlantida IIIc :

 

Před 30 000 lety vznikla kultura, Atlantida IIIc. Za 20 000 let trvání dokázali rozšířit své působení a vliv z 5 menších ostrovů na území Asie, Ameriky a Afriky, takže obyvatelstvo čítalo 1 miliardu (včetně jiné početné civilizace v Číně a jiných kultur na Zemi – pozn. zpracovatele). Zkáza vznikla sebedestrukcí  před 11 200 lety, o tom už víte.  Pyramidy stojící  a známé dnes jsou stáří  do 30 000 let.

 

Objevují se propadlé pyramidy (přežily zemětřesení při posunu pólů a jiných akcích), je jich mnoho, jsou starší, mnohé jsou vidět z družice v Číně.“ (Pochází z jiné civilizace, viz sdělení č. 663 - pozn. zpracovatele.)

 

Děkuji milí přátelé za krásné odpovědi, které předávám s láskou lidem zemí českých a planety Země.         Ivo.

 

 

 

642.  Jak na sobě pracovat.                         (Přijala Helena K.)                                 22.5.1999.       

                                                                                                                Místo: Bednáreček.

 

         „Milí lidé,

 

Jsem rád, že vás dnes mohu poučit a zároveň napomenout, abyste se přičinili a začali na sobě více pracovat. Pokud budete mít pocit, že málo pro sebe děláte, stačí se porozhlédnout okolo sebe. Všude okolo vás je nespočet příležitostí, jak se vzdělávat a přitom vyvíjet a snažit se být také prospěšný. Málokdo z těch, kteří myslí jenom na sebe, se umí věnovat vedle svých zájmů i lásce k druhým. A přitom je to tak prosté. Stačí jen pomáhat okolo sebe a vše se v dobré obrátí. Jeden pomůže druhému a hned je spousta radosti na světě, a proto to přece děláme. Já sám mám radost z toho, že skutečně zatím jen pár jedinců se podle tohoto návodu chová a čestně jedná. Takovým lidem se například nikdy nestane, že by nesplnili slib nebo někam přišli pozdě. I malá laskavost způsobí spoustu radosti. Já sám mám velkou radost nad city linoucími se z některých z vás. Je úžasné, kolik „stavebního materiálu“ máme všichni právě z této 3. dimenze. Rodí se tu láska čistá a ušlechtilá a ta dobře snáší nepohodu a potíže. Je jako kopřiva, kterou mráz nespálí. Já mám rád všechny ušlechtilé bytosti a všem v duchu dobře radím, jak a co mají dělat. Já sám žádné poradce nemám, chovám se podle toho, co zrovna já sám cítím a jak jsem zvyklý. Také jsem zvyklý, jako mnozí z vás, na určitý běh věcí a rád všechno zařizuji tak, abych se nenudil a vždy měl nějakou mně příjemnou činnost, o které asi nikdo nemusí vědět, stačí, že já sám mám vše, co pro svůj nádherný vzestupný vývoj potřebuji. Jsem vděčen každému z vás, kdo se chce vyvíjet, že mi dává možnost vyvíjet se spolu s ním a nenechává mě tak stagnovat, což nesnáším a proti čemuž se bouřím. Rád vytrhuji každého z jeho letargie a neponechávám přitom nic náhodě. Vyvíjet se nebojte, cesta, kterou jsme spolu nastoupili, je krásná a úspěšně ji spolu dokončíme. Uvidíte, že z nás něco bude a že všichni budeme spokojeni.

 

Toto vám všem dnes posílám s přáním, abyste se nebáli svých zítřků.

                                                                                                          S láskou Prvotní Stvořitel.“

 

 

 

643.  Sdělení první.                          (Přijal Pavel H.)                7.2.1999.     11:24-1:48 hodin.

                                                                                                               Místo: Zruč u Plzně.

 

„Tak je tomu tak, milý Pavle, nyní jsi schopen i ty s námi komunikovat. Takhle se s námi můžeš kdykoliv spojit a my s tebou budeme takto promlouvat.

 

Ivo Benda je krásný člověk plný lásky ke všemu, co náš Stvořitel stvořil.

 

Od tohoto dne budeme my, vaši vesmírní přátelé strážit tvoje kroky, kdekoliv budeš, jsme s tebou.

 

Ano, ale dej si pozor na tu Lindu, neboť ona je pod vlivem a tlakem všech Sil temna. Ale víme, že jí máš rád, ale dej si velký pozor, aby tě nemátla z cesty tvého poznání. Máme tě tu všichni rádi, milí Pavlíku, opravdu moc, protože jsi prozřel a otevřel jsi se novému, neprobádanému, a tak to má být. Mám tě tu moc ráda, za to, co jsi počal. Také posíláme pozdrav a lásku tvojí mamince, Janě, ona je také mírumilovná osoba a tak jí neustále posíláme proudy lásky. I ona to běžně cítí. Vidím, že jsi napoprvé unavený, a tak se těšíme na další kontakt s tebou.

        Mirdja.“

 

 

 

644.  Sdělení.                                (Přijal Pavel H.)                7.2.1999.     21:50-22:13 hodin.

                                                                                                               Místo: Zruč u Plzně.       

 

„Zdravím tě, já Ptaah. Jsem rád, že jsi i ty dospěl k tomuto bodu poznání. Vy, lidé z planety Shan, ale máte ještě hodně před sebou. My, vaši vesmírní bratři a sestry z planety Erra, vám vaší cestu budeme i nadále usnadňovat a pomáhat jít tou správnou cestou. V nejbližší budoucnosti nastanou rapidní změny, a to k dobrému. Protože spousta lidí pochopí, že u ve Vesmíru nejste a nikdy nebyli sami. A proto setrvej v tvém úsilí konat pouze dobro, protože tak to má být a vždy bude.“

 

(Část sdělení vynechána.)

 

 

 

645.  Sdělení.                                (Přijal Pavel H.)                7.2.1999.     10:32-10:51 hodin.

                                                                                                               Místo: Zruč u Plzně.       

 

„Ano, správně můj bratře, jsem to já, Aštar Šeran, co s tebou rozmlouvá. To, co ti sdělím, patří všem.

 

Všechno v našem v našem krásném Vesmíru bylo, je a bude tvořeno s láskou. Vše, co se v něm nachází je svou podstatou LÁSKA - čistá energie. Všechno zde je tu proto, aby se Mu co nejvíce přiblížilo. On sám je neomezený, jak časem, tak žádnou jinou dimenzí, neboť On sám vše ve Vesmíru stvořil. Pro Něho neplatí žádná měřítka, pouze nekonečná tvořivost a láska.

 

To ti předal Aštar Šeran.“

 

 

 

646.  Sdělení.                                (Přijal Pavel H.)              17.3.1999.     10:27-10:43 hodin.

                                                                                                               Místo: Zruč u Plzně.       

 

„Jsme tu s tebou, milý Pavle, já Aštar a Semjase, s kterou jsi ještě v kontaktu nebyl. Ano, skvěle jsi pochopil sílu meditace, je to ta nejlepší cesta, jak se očistit od negativních energií a věcí. Tvůj duchovní rozvoj jde opravdu rychle a úspěšně, který nemá jen tak obdoby. Také jsme moc rádi, že s námi a se Stvořitelem komunikuješ v myšlence, tj. privilegium pouze těch nejrozvinutějších. Ale na druhé straně se stáváš cílem více negativních sil, které se tě snaží odvrátit od tvého rozvoje. Největší pozor si dej na tvé slabé stránky, neustále pracuj, abys je i nadále mohl eliminovat a rozlišit zlo od dobra. (Sdělení týkající se biotroniky - pozn. autora.) Je od tebe velice ušlechtilé, že chceš pomáhat ostatním, máš ale hodně a hodně, co se musíš ještě naučit Buď silný a neboj se, vždy je s tebou jedna z našich lodí, která tě střeží.

 

Vaše hromadná meditace a přání se s námi fyzicky setkat je absolutně možná a reálná. Pouze všechny ujisti, že to, co nahoře uvidí, nejsou žádná kouzla a čáry, ani nic nadpřirozeného, ale pouze jedna z rozvinutějších forem Bytí na světě v tomto Vesmíru. Nikdo s těch, co nás spatří se tudíž nemusí obávat ničeho, neboť my jsme již dávno pochopili, že jsme pouze další část a součást Stvoření. Je to pouze důkaz pro všechny, že existují jiné civilizace ve Vesmíru, totiž to, že jsou další planety ve Vesmíru obydleny.

 

Máme tě rádi a pokračuj v tom, co jsi začal, neboť tím pomáháš sám sobě a zároveň celému Stvoření. Je to velice bohulibé.“

 

 

 

647.  Sdělení.                                (Přijal Pavel H.)              12.4.1999.     12:29-12:51 hodin.

                                                                                                               Místo: Zruč u Plzně.       

 

Prosím tě, drahý Stvořiteli, jaké je mé poslání v tomto životě?

 

„Milý Pavle, jak již víš, tak jsi byl stvořen proto, abys se během svých životů přiblížil své podstatě, a to jsem Já sám. Není nic lepšího než žít život v lásce a vědomí lásky ke mně a že nejsi ještě dokonalý, a to je ta nejlepší cesta, jak si zajistit daný postup do vyšších sfér. Ano, láska, resp. vědomí lásky je ten způsob, jak na to. Vím, že jsi přemýšlivý člověk, a proto ti takto radím a děkuji ti, že jsi se ke mně obrátil.“

 

Jak lépe léčit lidi, myslím biotronicky?

 

„Biotronika je krásná záležitost, je o věc, kdy je léčitel vědom lásky ke Mně, a to znamená lásky k Mé nedokonalé části, které chce pomáhat. V ten okamžik léčí on sám, ale i já skrze něho a to léčím (léčíme) své další nedokonalé já - další část Moji. Tímto je vlastně všechno prováděno s láskou a všichni se posunují výše, neboť všechno je prováděno s jediným cílem nejvyšším měřítkem, a to láskou. Tím dochází ke ztotožňování mého Já - což je cílem samotného Bytí.“

 

Prosím o kontakt s jednou ze svých MDB. Děkuji Stvořiteli.

 

„Zdravím tě, tady je tvá MDB ze 7. dimenze. Jmenuji se Sthuka a jsem žena. Mám polohmotné tělo. Blíží se ti období, kde mnoho nového přijde, ale také mnoho starého odejde. Bude to ale změna k dobrému, a tak to má být. Odejdeš ze své staré školy a začneš novou, lepší, více lidumilně orientovanou. Tato fáze bude mít rozhodující význam ve tvém dosavadním životě, neboť budeš rozvíjet hodnoty opravdové. Bude se jednat o jakousi formu humanitních věd, které sice plně humanitní nejsou, ale určitě lepší než tvá dosavadní škola.“ (Ekonomická škola - pozn. autora.)

 

Vy, kteří jste nám posvítili vašimi loděmi na chatě v Mladoticích, kdy a je-li možné se s vámi setkat osobně, nebo sledováním vašich "tancujících" lodí ?  Děkuji.

 

„Včera jsme s vámi byli, ale zatím vaše vibrace vašich těl nejsou dostatečně vysoké. Alespoň takto to vyhodnotili naše vedoucí orgány a přístroje. Na druhé straně vám a tobě vždy jedna z lodí Galaktické konfederace zasvítí - odcloní se na okamžik - zlomek sekundy, vždy tebe budeme telepaticky informovat předem.“

 

Je možný nějaký osobní kontakt s vámi, opravdu ze srdce si ho přeji. Děkuji. Myslím tváří v tvář.

 

„Ano, ale vydrž. Čas ještě nenadešel. Ještě je potřeba několika změn, ke kterým jsi na nejlepší cestě. Ty se ale uspěchat nedají, přijdou samy s tvým vývojem.“

 

S kým mluvím?

 

„Jsem jedna z obyvatel Plejád.“

 

Jaké je tvoje jméno na Plejádách ? … Promiň, jsem moc netrpělivý.

 

„Trochu, ale ráda jsem si s tebou popovídala.“

 

Já také.

 

 

 

648.  Sdělení.                                (Přijal Pavel H.)              18.4.1999.     11:30-11:49 hodin.

                                                                                                               Místo: Zruč u Plzně.       

 

Stvořiteli můj nejdražší, prosím tě o spojení s Aštarem Šeranem nebo nějakým jiným Vesmírným člověkem z vedení Velké vesmírné flotily. Děkuji ti.

 

„Zdravím tě, Pavlíku.“

 

Já tebe také, milý Aštare. Chtěl jsem se tě zeptat, jak mohu pomoci šířit vědomí na Zemi nebo nějak jinak vám pomoci ve vaší práci.

 

„Jsi milý. Dobře, jestli nám chceš pomoci v šíření informací dobra, tak buď v kontaktu s Ivem a on ti bude dávat instrukce "co a jak" udělat.“

 

Bylo by možné používat biotroniku při přednáškách p. Bendy ? Nebo mohu nějak jinak pomoci ?

 

„Spíše ne, neboť každý se musí rozhodnout svobodně sám, a toto by akorát mohlo vnést nepříliš dobré vědomí ještě "nezasvěcených" lidí do to všeho. Pouze výjimku tvoří lidé, kteří si tě sami vyhledají, svou vlastní vůlí si zvolí to, že ty jim s láskou k bližnímu chceš pomoci. Ale nesmírně oceňuji, že chceš i ty pomoci v této již rozjeté věci. Na druhé straně si dej pozor, abys při praktikování biotroniky měl pouze na mysli to, že pomáháš druhému s nekonečnou láskou k bližnímu, neboť to je to hlavní - to je ten smysl všeho - pouze láska. Také si dej "pozor", aby ses vyvaroval špatných myšlenek během léčení, tím můžeš ovlivnit intenzitu léčení nebo dokonce transformovat energii do léčeného těla na úplně jinou. Je to jednoduché, mysli pouze na pomoc danému tělu, ve kterém je umístěna duše. Tělo potřebuje pomoci a ty tuto činnost děláš s láskou k bližnímu, která je povinností každého jiného člověka.“

 

Co dělá pokora, vždyť již samotné vědomí nedokonalosti je pokora. Jak to Karel myslel?

 

„Ano, Karel to myslel úplně stejně jako ty. Jde o vědomí nedokonalosti, ale na druhé straně lze nedokonalost eliminovat láskou k bližnímu, která je to nejdůležitější. A tak to je a vždy bude.“

 

Jak mám rozpoznat zlo od dobra, jestliže toho nejsem schopen ?

 

„Pavlíku, vždyť zlo neexistuje. Existují pouze omyly těch ve vývoji. Ale všechno jednou poznáš, buď pouze toho, že to poznáš, je pouze na tobě kolik času ti to zabere. V tomto je si každý roven - každý dostane tolik času, kolik potřebuje. Bez omylu by nebylo růstu, ale tyto padání od strany ke straně jsou pouze jediný způsob, jak se ponaučit.

 

Stvořitel tvůj milovaný.“

 

Mohu nějak pomoci láskou k bližnímu Lindě N., aby byla při velkém očištění zachráněna?

 

„Víš, ona je na tom opravdu špatně. Jestliže bys jí poslal Ivova sdělení, tak ona by je stejně nečetla. Je pod silným vlivem sil temna. Víš, že je ti to líto, ale její vibrace jsou velmi nízké, jenom zázrakem by se mohla dostat výše.“

 

Znamená to, že zahyne při uvolnění pobřeží Severní Ameriky?

 

„Pokud tím myslíš sesuv Kalifornie a Nového Mexika do oceánu, tak ne, ona bude již ve vnitrozemí Severní Ameriky. David N. bude toho času někde jinde.“

 

 

 

649.  Sdělení.                                (Přijal Pavel H.)              25.4.1999.     14:13-14:28 hodin.

                                                                                                               Místo: Zruč u Plzně.       

 

Náš drahý Nejvyšší, dej mi kontakt s tebou nebo někým jiným, kdo mi sdělí, co mám v tomto životě za poslání, neboť vím, že nějaké mám.

 

„Takže si piš, milý Pavle. Za prvé vždy se řiď tvojí intuicí, moc myslíš, a to ti pouze brání. Nevyvyšuj se nad ostatní, jsi tu abys pomáhal, ne abys bořil. Základním kamenem tvého dělání je biotronika, je třeba to znát, to ber jako úkol číslo jedna. Kromě toho je nutné normálně žít, ne pouze dělat jedno. Učení ti pouze prospěje, tvoje mysl se stane pružnější, budeš mít k dispozici více informací. Také projdeš fází, kdy tvé činění nebude oceněno, řiď se svou intuicí, neboj se ničeho, vždy tě strážíme. Potom přijde fáze tvrdé práce, kde uplatníš své poznatky biotroniky. Bude to doba rovnání lidí, jakési síto - komu pomůžeš, ten projde, budeš mít na sobě velkou odpovědnost, díky tobě mohou postoupit do vyšší dimenze stovky a tisíce lidí. Na druhé straně vše je již dáno, tzn. že i tvůj postup je dán, tvá vývojová křivka lze ale urychlit, tzn. můžeš udělat více ! Je jenom na tobě, jak rychle se na to vrhneš. Ano, Pavle, ty budeš fungovat jako jakési čistící médium před velkým zlomem, do té doby si můžeš trénovat, jak říkáte: "Těžko na cvičišti, lehko na bojišti." Nemysli si, bude to tvrdý oříšek. Postupně k tobě budou chodit lidi intuitivně, budou z tebe cítit tvou možnou pomoc jim, bude jich časem stále víc a víc, ale k tobě se přidají další, další jak je nazývat "biotronici". Tato vaše skupina tří bude pracovat jak může, ale lidí bude hodně. Všechen tvůj čas a práce budou odměněny vyšším počtem námi evakuovaných. Díky vaší skupině jim byly zvýšeny jejich vibrace na takovou úroveň, aby mohli přejít do vyšší dimenze. Proto je všechno tak, jak to doposud bylo. Nejlepší pro tebe bude nepřemýšlet, pouze žít v tvé realitě, pilně na sobě pracovat, aby tvé činy mohly být uplatněny v co největším měřítku.

 

To jsem ti sdělil já, tvůj a všech učitel Ducha této galaxie, Orton.“

 

 

 

650.  Sdělení.                                  (Přijal Pavel H.)              9.5.1999.     22:59-23:18 hodin.

                                                                                                               Místo: Zruč u Plzně.       

 

(Soukromá část vynechána.)

 

Můžete mi někdo vysvětlit ty velké energie v naší realitě ? Co to bylo ? (Období několika dnů, kdy jsem cítil nějaké velké změny v energetickém poli Země a našem okolí. - pozn. příjemce.)

 

„Pavlíku, ty energie, to jsou proudy z jiných částí Vesmíru. Jsou k proměně vaší reality, věcí, lidí, struktury hierarchie, DNA, rostlin - jejich čištění, vod, vzduchu, úplně všeho co tu máte okolo. Tyto energie startují nové mozkové pochody lidí, vrací je tam kde sběhli z cesty poznání - uvědomění. Také nám dále umožní "vyčistit" ovzduší od stresu a energetického hluku k dalším úkonům, např. veřejnému kontaktu.“

 

Kdy bude 1. veřejný kontakt?

 

„To jsem já, Aštar Šeran, vše bylo přesně naplánováno na toho 18. tohoto měsíce, ale ještírci zamořili přes média a politiky opět těžce vybudovaný potenciál pro toto setkání. Uvidíme, jak se vše do té doby vyvine. Je to ale pořád možné.

 

Už běž spát.

 

Semjase, Aštar Šeran, Orton, Skjulja - biolog-lékař, Stvořitel.“

 

 

 

651.  Sdělení.                                (Přijal Pavel H.)              11.5.1999.     22:14-22:28 hodin.

                                                                                                               Místo: Zruč u Plzně.       

 

„Jsme tu s tebou, tví přátelé z Plejád. Máme velkou radost z našeho setkání, které už brzo bude. Sedneš si na okraj lesa a naše loď se k tobě přiblíží, uvidíš nás ve vzdálenosti 150 m, ale bude to pro tebe velký zážitek. Zprvu se možná trochu lekneš, ale my ti budeme posílat moře, oceán lásky. A ty budeš plně šťastný, že jsi se s námi a my s tebou. Bude to obrovský zážitek jak pro nás, tak hlavně pro tebe. My tě můžeme vidět kdykoli, ale ty nás ne. Je to pro tebe nevýhoda, ale brzy nás také uvidíš. Přiletíme zleva, bude napůl šero, ale ty nás přesto dobře uvidíš. Na době našeho setkání se ještě pracuje - neví se přesný čas. Ale dáme ti ho předem takto vědět.“

 

Nebude to jenom test ? Jako minule ?

 

„Ne, Pavle, je vážný, seriózně míněný kontakt. Čas staré doby se chýlí ke konci a potřebujeme každého člověka na Zemi, aby pomohl ostatním. Proto není již čas na čekání. Tvoje vibrace jsou již na tak hodně vysoké úrovni, že kontakt se takto stal možným.“

 

Proč mi (nám) nezasvítíte - neodcloníte se na okamžik, když vás o to poprosím ? Proč ?

 

„V danou dobu jsou ještě silné negativní energie v energetickém obalu Země, proto se takto ukázat nemůžeme, bylo by to pro členy posádky nebezpečné. Ale když počkáš déle v delší noční dobu, tak je aura Země relativně čistější a odclonění je možné, je to individuální pro každý večer. Někdy je to možné, někdy ne. Ale nehledej za tím nic jiného.“

 

Můžete mi dát před tím vědět, abych mohl vás vidět?

 

„Ano, samozřejmě. Bude to zase telepaticky. Stáváš se více integrovaný do našich akcí, a tak to je správné - děláš obrovské kvantum práce pro toho Nejvyššího. Důsledky a výsledky své práce a konání si uvědomíš až za dlouhou dobu, ale jsou a budou velké, velmi kladné a všechno obohacující. K tomu, abys všechno takto dělal je nutná láska v srdci a tvoje pevnost - psychická. Učíš se ji, výsledek bude dobrý. Dále se řiď svým srdcem - je to ten nejlepší rádce. Ano, je to tak, je to Stvořitel v tobě - tvé srdce - nejlepší způsob, jak se maximálně integrovat do ostatního Stvoření. Přes své srdce.

 

To vše ti sdělil Aštar Šeran, Plejáďané a mnoho dalších.“

 

 

 

652.  Sdělení.                                (Přijal Pavel H.)              11.5.1999.     15:17-15:31 hodin.

                                                                                                               Místo: Zruč u Plzně.       

 

„Ano, Pavle, jsem tady s tebou a takto s tebou mluvím.

 

Máš jednoduše přístup k obrovskému kvantu informací. Abys to lépe pochopil, tak všechna data na vašem Internetu jsou v porovnání k těmto tvým zdrojům nic - je to zrnko písku na Sahaře. Některé informace, i přes tvůj vyspělý duchovní stupeň, jsou ti zatím k ničemu - nerozumíš jim, ale čas všechno změní. Brzy, již velice brzy, po té velké změně, kterou bude evakuace s následným přesunem na jinou planetu, se pomalu začnete učit rozumět těmto všem informacím. Jsou to duchovní informace různého typu a charakteru, ty k nim máš nyní přístup, a proto je to pro tebe obtížné rozumět některým skutkům a činům lidí, ty totiž máš vědomí výše než oni, a tak se ti někdy mysl pozastaví nad tím, jak to vlastně dotyčný člověk myslel. Nejlepší cesta proto tolerance a to v každém a na každém kroku. Je to u vás na Zemi těžké, máte tam inkarnované duše mnoha úrovní vědomí, ale to vše je podle Stvořitelova plánu, neboť On to tak chce. K tomu, abyste spolu mohli žít, tak je nutná velká dávka lásky k bližnímu a tolerance, které budou spolu s vyhodnocením vašich skutků a vibrační úrovně brány jako základ při členění těsně před evakuací. Hodně také celé číslo může ovlivnit obrácení se k Bohu - Stvořiteli v okamžiku obdržení hlasu Stvořitele těsně před procesem evakuace. To jsou ty nejhlavnější faktory, které budou ovlivňovat třídění duší před samotnou evakuací. Musíme ti říci, že vaše nová planeta, ano, přijímáš to dobře, Aekceton v souhvězdí Lyra, je již připravena, aby vás vyvolené vzala pod svá ochranná křídla a nabídla vám útočiště po vašem exodu ze Země. Již je zde připravena část jedné civilizace, která vás zde zabydlí a povede vás ve vašem dalším civilizačním vývoji. Ano, je to civilizace z Plejád, ale vedle nich jsou to další civilizace, kterých je asi okolo 240, které se na plánu Stvořitele podílí.

 

Dnes jsi dostal hodně informací, těšíme se na další naše setkání.

Aštar Šeran, Semjase, Orton, Stvořitel.“

 

Všem vám moc děkuji za všechno, co pro nás děláte.

 

„I my tobě.“

 

 

 

653.  Sdělení od druidů dějin.                  (Přijala Dáša S.)                                         8.1.1999.     

                                                                                                                 Místo: Luhačovice.

 

„Jsme tady s tebou my, tví přátelé, druidové dějin, a chráníme tě svým vyzařováním. Zároveň tím posilujeme i světelný proud, který proudí z tebe.

 

Je velmi těžký čas a to nejen pro vás pozemšťany, ale také pro nás, protože se stále rychleji blíží doba, kdy bude muset padnout konečné rozhodnutí o osudu Země a jejích obyvatel. Naším úkolem je nyní stát při vás, pomáhat vám naladit svoje vědomí na vyšší úroveň, vzpomenout si, kým jste. Velmi rychle si vzpomenete a pak budete vědomou cestou řídit další osudy vaší Země. Zatím stále ještě jste v lehkém spánku a proto je třeba, abyste se ptali sami, co chcete znát a která oblast minulého bytí vás zajímá. Nelze od nás očekávat, že vám sami předložíme výsledky – vy by jste se měli postarat o to, abyste pochopili. Jsou životy, které byly pouze zdrojem načerpání osobních zkušeností, jsou jiné, které vás spojovaly dohromady v širokém okruhu stejném, v jakém se nacházíte nyní. Scházíte a setkáváte se s lidmi, se kterými vás spojoval stejný úkol. Dospěli jste už tak daleko, že je potřeba otevřít své oči věděním dávných světů. Vaše mozky jsou schopny pracovat na plný výkon. A jen vy jste schopni svou vůlí, postojem a chtěním aktivovat všechny oblasti, jež doposud leží nevyužity. Pracuj sama na sobě – jak cvičením, dýcháním, tak také opravdu vědomou formou aktivování různých oblastí mozku. To jsou především dechová cvičení, schopnost ovládat vůlí své tělo, své orgány, svou mysl. Víme, že se chcete dostat co nejdál. Proto, prosím, postupujte každý svojí cestou. Nejsou dvě cesty stejné. Každá má své zvláštnosti – tam, kde ty odpočíváš, druhý těžce pracuje, aby překonal překážky své mysli. Tam, kde ty překonáváš příkrou skalní stěnu, ten druhý z dálky pozoruje. Není cesty, která by se opakovala, pro každého z nás je jedinečná, pro každého vede jinudy, ale končí všechny stejně. Proto se nesrovnávejte, vyposlechněte zážitky a zkušenosti druhého, ale nehledejte je na své cestě. Jsou zcela odlišné, neopakovatelné, závislé na vašich minulých prožitcích a skutcích. Chápeš, má milá ?  Stůj rovně a rovně také jdi. Spoléhej sama na sebe a věř, že se stejným odhodláním a chutí jdou souběžně s tebou i ostatní bytosti a že společně dosáhnete vytčeného cíle.

 

Věř a věř sama sobě a svým schopnostem. Otevři své nitro a přijmi vše, co k tobě proudí z hlubin  kosmu i minulosti. Minulost není. To je jen pro vás. Protože tam, kde neexistuje čas, není teď ani potom. Je to jenom určené místo v časoprostoru. I to slovo časoprostor je vytvořeno jen pro vás. Vytvořili jste si spoustu slov, které vás odvádějí od skutečné podstaty, která je úplně jednoduchá a velmi lehce pochopitelná. Až překonáte vazby ke hmotě, pak se vaše vědomí rozprostře nekonečnými prostorami Vesmíru a vy budete tím, čím jste byli. Není to složité. Je to jednoduché, jen hmota je těžká a nesnadno proniknutelná. Zbavte se jejích okovů a konečně prohlédněte.“

 

 

 

654.  Sdělení.                                         (Přijal Jiří L.)        18.4.1999.       22:15-22:47 hodin.

                                                                                                                      Místo: Stříbrná.

 

            „Ahoj Jirko     

 

Dnes s tebou budu já Semjase. Je hezký, že mě zdravíš pokaždé jak zapneš počítač, ale lásku všem Vesmírným lidem je také krásné posílat.

 

Tak máš spojení se světem, jak ty nazýváš ten váš internet, no uvidíš, co ti to přinese, sám víš, že je to velmi náročné na čas i na vaše peníze. Jestli pojedeš do Kadaně, tak sebou vezmi ten článek z časopisu Ring. Nespěchej při psaní. Ano já vím, že ti ruka jede velmi lehce, ale ať to po sobě také přečteš. Máme tě tady nahoře moc rádi a víme kolik nám posíláš lásky. Začínáš ovládat skoro všechny svoje nectnosti, které jsi měl a sám jsi pozoroval, jak se ti chtěli ještírci dostat na kobylku a správně jsi jim řekl, že toužíš po lásce, ať si jdou jinam, že u tebe s tou svojí zlobou nepochodí. Máš velmi moc přání co všechno udělat,uvidíš sám ,hlavně nepolevuj.Je mnoho vás kteří se nechali zpět strhnout. Ano vím že se těšíš na přednášku do Kadaně aby jsi se přímo s ostatními posílil.Jednou a nebude to dlouho trvat budeš mít i ty možnost navštěvovat skupinku k jejímuž vzniku pomůžeš i ty. Pak se ti bude lépe pracovat a uvidíš, že se urychlí tvoje evoluce. 12 lidí je už teď schopno komunikovat ve městě (Kraslice) tak jde jenom o to si to navzájem říci. Jsem tu s tebou já Aštar velitel velké vesmírné flotily. Máš se dnes moc dobře , protože přesně podle toho kolik lásky dáš tak dvojnásobek dostaneš, máš velký krásný pocit jak je to krásné rozdávat lásku a přitom víš, že ani nemusí být konkrétně směrována. Ano jsou tu se mnou i ostatní a mají taky radost z toho jak postupuje tvoje evoluce. Často si povídáš se Stvořitelem a vidíš sám, že když se jím necháš vést, tak je to vůbec nejlepší. Ne rozum, ale srdce je to co by jste měli používat každý den svého života, ať už v konání nebo odpočinku. Pak by nemohly být žádné rozvody. Nemusíš se bát jak si vyděl na kazetě s láskou tvořit je to opravdu také v pořádku. Ano oni viděli tvoje sdělení a líbili se jim . Jsou poměrně čistá jen něco opravili. Jak jsi si myslel, že není mnoho času na nápravu tak to máš pravdu, zvlášť teď, když je ta válka, tak se každá chvilička člověka co posílá lásku matičce Zemi moc hodí protože i když nesleduješ televizi tak sám cítíš jaký dostává rány. Ano v tom milionu lidí se určitě najde noví mistr. Samotní lidé si to také uvědomí, že je to pokračování jejich karmy a postoupí o krůček dál. Ale je mnoho těch, kteří opustí Stvořitele a obviní ho, že dopustil válku. Sám říkáš lidem co se diví jaký je počasí, že si za to můžeme sami a vidíš, kdo to chápe a kdo ne . Nenechávej se strhnout  a dej jim na vědomí, že když jsou vedle tebe tak ti kouření vadí. Cítíš , že i ta trocha ti dokáže otrávit vědomí a to jen se občas nadechneš. Oni si na to přijdou až budou mít zase nějakou vážnou nemoc. Tak je ti moc dobře, když jsi  s námi. Ano jsem tu stále i já Semjase, je to krásný, kolik lásky nám posíláš i matičce Zemi. Jen vydrž a nepolevuj. Víme, že ti úšklebky a posměch nevadí a máš spíš smutek, že nejsou schopni vidět věci tak jasné jako ty. Ano je to správná otázka a nebýt naší pomoci při čištění atmosféry, tak je to tu všechno už hodně moc zamořené. Jsou to lidé, ale i ty, kteří si to vymysleli, že atom a jeho rozbití je dobrá věc, ale dlouho se budete přesvědčovat o opaku. Ano ničit umí každý, ale tvořit je daleko obtížnější.

 

Jsou to myšlenky, které posíláš do Vesmíru všem bytostem a oni tě slyší a ty to víš, že tě slyší a máš z toho radost, že tě poslouchají co jim říkáš, když tady u vás na Zemi je maličko lidí, co jsou schopni to vnímat bez předsudku.“

 

 

„Ano jsem tu já Jakumita . Naše lodě jsou hodně podobné lodím Aštarovy flotily. Když jsi byl dnes v práci, tak jsi měl myšlenku, že nemusíš v této práci být, ale jsi tam pro radost, kterou můžeš udělat ostatním.

 

Ano mluvíš  se Silami světla. Jak se chceš s námi setkat ?“

 

Prosím jakkoliv. Třeba na kopci, co jsem byl.

 

Tak tam jdi ve středu 21:00. můžeš s sebou vzít svoji ženu. mi tě taky máme rádi.

 

Dnes s tebou byla Semjase , Aštar , Jakumita a Stvořitel.“

 

(Na tomto místě jsem byl a cítil, že moje vibrace jim můžou ublížit, byl jsem asi testován.)

 

 

 

655. Sdělení.                                         (Přijal Jiří L.)          26.4.1999.      21:45-22:23 hodin.

                                                                                                                      Místo: Stříbrná.

 

„Zdravím tě já Aštar, máš dnes opět touhu a mi jsme rádi, začínáš sám na sobě cítit, jaké změny se dějí  přímo v tobě a máš z nich radost, stáváš se čím dál tím méně závislý na různých věcech.“

 

„Ano jsem tu teď já Semjase. Milý Jirko, jsem moc ráda, jak se snažíš rozdávat lásku všem lidem a nezapomeň taky na ochranu. Ještírci zuří a sám si později uvědomuješ, (dnes ráno mi vjelo do protisměru nákladní auto, zabrzdil jsem abych se vyhnul srážce, ale taky jsem měl nehezkou  myšlenku a řekl jsem ošklivá slova na adresu řidiče) tak se nenech a opravdu se dej vést Stvořitelem, jak ho o to často prosíš. Jsou všichni moc zvědaví, jaký skok uděláš ve svém vývoji a už tu čekají na tvůj kontakt někteří Achelané. Tehdy, když jsi čekal v lese, jsi sám pochopil, že jsi ještě v sobě zaplněn nějakými vibracemi, které by nám mohly ublížit. Místo je čisté, ale nelež už na mokré zemi (jen si vzpomeň jak tě dlouho bolela záda, když ti prostydly ledviny ). Víme, že tvoje touha po setkání je velmi silná.

 

Ano Jirko vidíš sám, že plná láska k tvé ženě, je to nejkrásnější co snad může být. Taky jsi cítil, jak ti ji dvojnásobně opětuje, a měli jste oba nádherné chvíle štěstí a lásky.

 

Když se budeš zapojovat do práce pro Stvořitele tak si uvědom jaká práce je v danou chvíli zapotřebí a jak jí nejlépe provést. Sám uvidíš, že ti to přinese více radosti, když si svoji činnost aspoň trochu promyslíš ( Ano, máte pravdu, některé myšlenky jsem takto už realizoval). Jste na této planetě, aby jste načerpali takové zkušenosti, které pak budete předávat v jiných světech a dimenzích a tak si pak budou vašich zkušeností moc považovat, aby se nedopustili stejných chyb při svém vývoji.

 

Mnoho z vás lidí se nás ptá, když existují, tak proč nám mimozemšťané nepomůžou z bídy a jiných útrap. Jak jsi už četl  - ano jsme to my, vesmírné Síly světla – tak když vyřešíme váš problém, tak si sami způsobíte vzápětí hned jiný, ještě vážnější. I malé dítě si více váží autíčka, které si vyrobí z trošky dřeva a koleček, než když ho dostane hotové. Protože tvořilo. A i vy lidé můžete tvořit. Tvořit svůj život, svoje podmínky pro život na této planetě. Velká část z vás, kteří jste již pochopili, bude mít stále větší působení na své okolí, a časem se to stane lavinovitou záležitostí, a pak budete k sobě krásní a čistí jako jsme my, Vesmírní lidé. Ano lidé, a to je důležité, ne žádní bohové. Protože pouze Stvořitel je nejčistší v celém tomto našem Vesmíru.

 

Ano, hodně lidí začíná mít reálné – živé sny o evakuaci – ano víme i o tvých snech a sám víš, jak jsou živé. To, že si to někdo nedokáže vysvětlit, je jenom otázka času.“

 

„Ano Jirko, nyní s tebou mluvíme my, Achelané. Těšíme se také až se opět setkáme. Jsme rádi, že jsi se rozvzpomněl na svůj původ a je to otázka nejbližších týdnů než se z cela rozvzpomeneš, naplno se ti rozvine tvoje úloha, kterou jsi si předsevzal splnit. Víme kdy to bude, ale samozřejmě  ti to nemůžeme sdělit. Ano budeš mít trochu více práce než ostatní a hlavně, a na to jsi už zvyklí, odpovědnější. Tak si dávej stále pozor na svoje ego. Tak jsme rádi, že jsi si s námi popovídal.“

 

„A nyní se opět hlásím já Aštar. Ano milý Jirko, je vás už víc, kteří si začínají plně uvědomovat svůj úkol a stejně jako tebe i je to velmi těší a jak ty říkáš, že se koupeš v lásce tak i oni mají takové pocity a touží, aby vznikla společnost čistých, láskyplných lidí, kteří si přejí všem rozdávat více a více lásky. Pěkně si se měl uvolnit, když si byl na přednášce. Ano negativní lidé tam byli, a proto ti to chvíli trvalo, než jsi byl naplno schopen otevřít své srdce a pak jsi krásně cítil, jak ta láska z tebe září a byl jsi šťastný. Ano taková společnost je u nás úplně normální a pak taky můžeme být tak klidní a vyrovnaní a krásní zjevem, jak se tě taky ptala žena, že je Aštarův obrázek moc hezký a dokonalý. Ano, ani my nejsme zcela dokonalí. Ano je to pravda, co ti napsal Pavel.

 

Jirko také jsi mněl dnes krásné spojení. S tebou byli Aštar, Achelané, Semjase a také Ptaah, ano i my ti posíláme a zalíváme tě láskou. Ano teď tě hladíme po ruce.“

 

Moc Vás miluji a děkuji za vše všem Vám vesmírní lidé ať jste kdekoliv ve Vesmíru nebo u nás na matičce Zemi.

 

„Ano jsem tu já Stvořitel. Dnes jsi se přesvědčil že rozdávat lásku je nejkrásnější činnost, kterou zde na planetě můžete vůbec dělat a proto jen dále a neustávej a zalévej celé svoje okolí tak jak si se snažil i dnes.

 

Jsi mé dítko a mám radost jak pokračuješ v práci pro Mě. Ano lásku všem, hlavně matičce Zemi. To jsem byl s tebou já Stvořitel prostřednictvím Ortona.“

 

 

 

656.  Sdělení.                         (Přijal Jiří L.)              27.4.1999.        20:25-20:48 hodin.   

                                                                                                                      Místo: Stříbrná.

 

         „Ano Jirko zdravím tě já Aštar.

 

Ano dnes teď v tuto chvíli cítíš velký neklid , protože se chýlí jedna velká událost ke konci. Ano velká loď ještírků přímo útočí a snaží se o zoufalý pokus prorazit naší ochranu. Ale sám víš, jak je jejich snaha marná. Jsme všichni moc rádi, že se máš co učit a výš jak dál na sobě pracovat. Ano tento tvůj stav je velmi krásný jak ty říkáš – koupat se v lásce. Ano rád by jsi, aby to poznali všichni lidičky na světě a pak by nemusela být žádná evakuace protože by všude zvítězila láska. Ano tvoje myšlenky jsou i naše a čím více lidí čte tyto řádky, tím více lásky se soustřeďuje na Síly temna. Tak vidíš, jak pracují zákony Vesmíru, našeho Stvořitele milovaného.“ 

„Jsme tu s tebou Jirko, my Achelané, já Jakumita i Aramisa, máme tě moc rádi a posíláme ti moc lásky. Ano jsme tu všichni s vámi a přejeme vám, aby láska zvítězila ve všech vašich srdcích tak je to krásné když chodíš, dýcháš, žiješ lásku a rozdáváš všude kolem. Opravdu moc jsi se změnil a ty sám to cítíš jaká změna je to. Ano co jsi intenzivně myslel minulí rok a nevěděl co přijde za změnu. Ano tvoje vnitřní volání, že blížící se 30. rok tvého života ti přinese velikánské změny, se ti potvrdilo. Ano jsi náš milovaný, my se na tebe také díváme prostřednictvím Semjase.“

 

„Ano jsem tu já Semjase. Řekni a nabídni ženě znovu odblokování. Ano vím trápí tě to když odmítá pomoc jako malé dítě, ano chce si na to přijít sama. Jsi moc milovaný, její láska je pro tebe velmi důležitá a teď víš sám jak to bolí na srdci když jste se dříve spolu hádali třeba o penězích, kam s nimi dřív, co dřív zaplatit. Máš teď klid a vidíš, že když tě vede Stvořitel věci se dějí podle tvého přání a plynou z cela volně a ne křečovitě jako dříve.“

 

„Jirko jsem to já Pleja máš v sobě velké srdce, které chce pomáhat všem jak nejlépe umí, ale dávej pozor na lidi kteří jsou zlí. Ano, oni potřebují od tebe ještě více lásky, aby se změnili. Ale ne všichni jsou schopni ji přijmout a taky u tebe dlouho nevydrží.“

 

„Ano mluvíš se Silami světla. To jsem já Ptaah, velitel vesmírné flotily. Těšíš se, až si také budeš hrát s Achelany na disku. Uvidíš, vše přijde když ne dnes, tak zítra nebo jindy. Víš že se to stane a to je pro tebe důležité. Ano Síly temna se také začínají soustředit okolo tebe. Ano lásku jim dáváš stále tak, jako malému dítěti, ono také neví, že zlobí a dělá neplechu. Jsi náš milovaný všemi. Ano chtěl by jsi se rozdělit na miliony částí a každý kousíček tebe s tvojí láskou dát každému a zase zpátky dohromady pro další lásku stále silnější, až se vrátíš ke svému Stvořiteli. Není to žádné zvyšování ega jak si myslíš ani žádné megalomanské myšlení jak jsi si již dříve myslel. Ano máš dotaz proč Nostradamus nepředvídal krásné události, třeba sjednocení všech států nebo úplné odzbrojení, ano to by se ještírkům nehodilo do krámu. Víš jaké jsou zákeřné jejich programy a samotní lidé si už neví bez nich představit život. Jsou to hodně zadrátované programy zla do vašich vědomí a hřebíky je nutno vytáhnout ať jsou jakkoliv rezavé.

 

Ano posloucháš venku ptáčky, ano příroda, to je krása. Taky by jsi byl šťastný vidět u vás v té vaší televizi život na jiných planetách. Bude vám to asi dopřáno pokud si zvýšíte vibrace natolik, že dokážete astrálně cestovat.

 

Ano skončíme, abys se připravil na společnou meditaci pro matičku Zemi. S tebou byla Pleja, Semjase a já Aštar, připojili se Achelané a Ptaah.“

 

Miluji vás a děkuji vám.

 

 

 

657.  Sdělení.                                       (Přijal Jiří L.)            1.5.1999.       22:15-22:33 hodin.      

                                                                                                                      Místo: Stříbrná.

 

         „Zdravím tě Jirko,

 

Jsem zde já Aštar Šeran, velitel Velké vesmírné flotily .

Dnes máš s námi velmi krásné spojení. Ano celý den jsi si povídal se Stvořitelem a nechal jsi se jím vést i při dnešní práci. Ano je to krásné a vidíš, jak tvoje možnost zrakem vnímat jiné dimenze se začíná obnovovat. Ano nelze na těch několik bodů zaostřit, jinak ti hned uniknou. Jenom se nesmíš tolik divit, až uvidíš celou postavu. Ano těšíš se také na to až někoho uvidíš, jsme teď nad tebou ve výšce 30 km a zpracováváme výsledky tvých testů. Ano sám vidíš, že nás můžeš ohrozit svými vibracemi. Nikdo není dokonalý a jsme rádi, že si uvědomuješ nebezpečí, kterému by jsi nás mohl vystavit, když bychom se osobně setkali. Ano Julie je velmi čistá a láskyplná a má podobné představy o tom, jak by mohl být váš svět krásný. Ne, nejsou to jenom výplody fantazie, spíše útržky vzpomínek z vašeho života na vyspělých planetách.

Ano Jirko, to setkání v Praze bude také velmi pěkné, i když tam budou negativní lidé jeho průběh rušit, ale sami se také záhy přesvědčí, jaká je pravda. Ano matička Země je velmi vyčerpaná a blíží se její čas, kdy se očistí. Budeš se mít hodně co učit, abys splnil svůj úkol do konce, ale sám víš, že je to jiné učení než ve škole, nebo nalívání si vědomostí do hlavy, které nebudeš potřebovat. Taková technika, jako máte vy, je pro nás opravdu legrační dětská hra, ale to je i tak už moc, co všechno máte v této 3. dimenzi k dispozici. Ano informace se šíří díky této vaší informační technice velmi rychle, ale také hlavně to jsou negativní informace.

 

Je to tvá volba jaký svět si budeš chtít zvolit, vím, že jsi se již rozhodl.“

 

„Ano jsem tu já Semjase. Jirko náš milý, dnes jsi postoupil opět o krůček výše ve svém vývoji. Ano, bránit se lidem s negativní vibrací je také potřeba. Jen s nimi měj více trpělivosti, víš přeci, že jsou takový, jací jsou a neumí vidět věci jako ty nebo ostatní členové světelné rodiny. Ano pokud budeš chtít, tak i já ti budu pomáhat v učení řízení.“

 

„Ano jsme tu my, Achelané. Víme, že se těšíš, až uvidíš 3 slunce na obloze. Ano je to velmi krásné. Ano jsem to já, Aramisa. Spolu jsme kdysi také závodili, než jsi se rozhodl pro inkarnaci na tuto planetu. Svoje úkoly už skoro všechny znáš a uvidíš, jak se ti bude dařit je realizovat. Ano budeš mít včas k dispozici všechny znalosti i schopnosti manuální pro řízení. Ano jsme také rádi, že jsi se rozpomněl na svůj původ.“

 

„Ano jsem to já Ptaah. Ano, moc se neznáme. Jsem velitel se všemi jeho povinnostmi, a proto mi zbývá více možností se kontaktovat.“

 

Jirko to co teď budeš psát je důležité, tak to přepiš a uvidíš, jak to pošleš Ivovi.“

 

„Jsem tu já Orton ručitel duchovní Galaxie. Lidé, máme vás moc rádi a když vidíme jak se k sobě chováte tak nás moc bolí srdce, protože si procházíte to co mi už máme dávno za sebou. Nenechávejte se ovlivnit politikou, ani jejími špinavostmi. Je to pořád jedno a to samé – programy ještírků. Je to úplně neuvěřitelné pro vaše myšlení, jak vystupňují svoji zuřivost tak, jak ví, že se jejich vláda krátí. Ano jsou to podobné křeče, jaké potkají někoho, kdo má svoje tělo ovládané Silami temna a jen se zmítá tam a zpět bez jakékoliv možnosti ovlivnit svůj stav, protože nechce.“ 

„Ano Jirko jsem tu já matička Země, jsem ráda a děkuji ti za to, kolik mi posíláš lásky, často si se mnou povídáš. Ano sám jsi přesně věděl, že přišla chvíle na očištění deštěm, po delší době. Ano už jsem to ve vaší lokalitě moc potřebovala. Ano ten silný zápach byl až odtamtud jak si říkal a ještě to bylo horší v tom místě, ale povedlo se jim to zvládnout, tak to nebylo tak nebezpečné. Ano také tě mám ráda a stejně jako od mnoha ostatních tak i od tebe velmi ráda pociťuji lásku.“ 

Děkuji vám Vesmírní lidé za toto spojení a moc vás miluji, tebe Stvořiteli i tebe matičko Země a všem posílám moc lásky, i vám ještírci, i když se mně pořád snažíte dostat do své moci, jen si neuvědomujete, co děláte.

 

 

 

658.  Sdělení.                                       (Přijal Jiří L.)        13.5.1999.         22:25-22:42 hodin.

                                                                                                                      Místo: Stříbrná.

 

„Ano Jirko, jsem tu já Aštar, dneska jsi si zvykl na to, že ne všichni mají stejný názor na věc a jsou různé názory. Ano co člověk to názor , ale podstata zůstává stejná. Když pojedeš tak ti budeme na blízku protože to potřebuješ jako každý. Ano máš velkou touhu se s námi vidět, ale hned se začít učit. Ano i to přijde, ale vše má svůj čas. A velmi brzo to poznáš sám, že jsme tu s tebou a budeš se vše učit pro splnění svého úkolu. Ano, strážit klid a mír za pomoci lásky je nejlepší jak to dělat, a ne těmi vašemi zbraněmi a ještě říkáte, aby byla rovnováha sil. Jsi rád, že máš své přátele a jsi s nimi v kontaktu. Ano je hodně toho co jsi měl ve svých sděleních a začíná se to plnit.

 

Tak tě vidíme jak se snažíš. Ano takováto vaše technika je opravdu pro nás hračka na hraní, ale ne na práci. Ano, pak bude hodně míst, kde se budeme navzájem setkávat. I tady blízko u tebe. Ucítíš, když přijde chvíle na setkání, jako opravdu silné nutkání vyrazit do lesa na to místo nebo jiné, to už uvidíš kam tě povedeme, ale nechej svou mysl volnou. Ano takové práce co máš teď jsi si před tím nemyslel a víme, že jsi rád, když můžeš takto pracovat pro Stvořitele a tím také, jak sám říkáš, opravdu žiješ. Ano jsou stále ne tebe vyvíjeny silnější myšlenkové útoky Sil temna. Jak jsi sám řekl, snaží se seč můžou, když vidí, že přichází o dalšího člověka, co vidí Světlo a nemá už zájem o Temno.

 

Ano, jsou chvíle kdy koncentrováním mysli máš čisté myšlení a jsi ve střehu a snažíš se být ostrahou všem. Jsme tu s tebou hladíme tě po levé straně hlavy. Víme, že nás cítíš a začínáš taky dobře vidět třetím okem. Není to v tomto případě, jak říkáš, honit si výše svoje ego.

 

Jsi unavený a čeká tě moc práce, víme, že s námi těšíš, protože to přinese radost někomu jinému.

 

Ano matička Země je těžce zkoušená, hlavně tam, co teď zase něco připravují, ale tentokrát si spálí prsty a možná se jim rozsvítí.

 

Ano jsem tu já Semjase. Ty jeden lichotníku. Pleja si se mnou o tobě povídala a říkala, že máš rád tmavovlásky jsi celý prozářený a máš radost, když slyšíš nebo vidíš ostatní taky zářit.

 

Máme tě taky moc rádi a už běž spinkat, protože chceš mít kvalitní spojení.“

 

Ahoj holky milovaný a všem lásku a nejvíce tobě matičko Zemi.

 

 

 

659.  Sdělení.                                      (Přijal Jiří L.)          15.5.1999.            0:15-0:25 hodin.    

                                                                                                                      Místo: Stříbrná.

 

            „Ahoj Jirko, jsem tu já Aštar.

 

Dnes jsi měl velký den, jsi šťastný, že jsi jel se nechat odblokovat a tvoje poznání se ti hned hodně moc rozšířilo. Ano máš radost , že se ti také zlepšila komunikace s námi a mohl jsi si povídat už i ve

vlaku. Jsi dnes celý rozzářený, ale opět u sebe cítíš posun směrem k lásce a to je moc krásné.“

 

„Ano jsem tu já Pleja. Budeme se setkávat osobně a už to nebude dlouho trvat. Dozvíš se včas místo i datum a místo – volný koridor, učení začneme až na potřetí. Jsme zvědavi jak ti to půjde, víme, že se chceš úplně otevřít a nechat proudit nové informace do svého vědomí, tak aby jsi  byl co nejdříve připraven plnit svůj největší úkol na který jsi se rozpomněl. Ano hodnocení každého z vás kontaktérů by jste měli nechat Stvořiteli. My vás posuzujeme podle testů a ty nám taky ukáží váš posun kupředu nebo zpátky. Máš taky velkou touhu, aby tvá žena si konečně sundala klapky z očí a pak se bude také rychle měnit. Tak jsi zjistil hodně nových věcí sám o sobě, i jaké zatížení máš nebo jsi měl. Ano cítil jsi to už před tím odblokováním, ale nedokázal jsi si to uvědomit a popsat. Máš teď hodně myšlenek co všechno realizovat, tak si to poznač, ať se to nevytratí z vaší lidské paměti. Važ si ten pokus o telepatii a uvidíš jaký si udělal posun.

 

Tak jsi dnes moc unavený a chceš si udělat ještě cvičení. Byli jsme tu my Semjase, Pleja, Aštar a Orton.“

 

 

 

660.  Sjednocení.                             ( Přijala: Alica H.)                                         Březen 1999.

                                                                                          Místo: Sebedražie, Slovenská rep.

 

„Rozdelily nás hranice,

rozdelily nás závory.

Ale nie priatelov, ktorí tam ostali.

 

Možu nás delit balvany,

možu nás pod zem skryť.

Ale nikto v nás nevie uhasiť tužbu,

zas ruku podať si.

 

Verím, že príde zas doba nádherná,

kdy sa pozrieme všedci na seba.

Cestovat budeme sem a tam

a já do Čiech k vám bez pasu zavítam.“

 

 

 

661.  Jak to bylo s Husem.                                                 1.6.1999.       20:22-20:56 hodin.    

                              (Přijal: Příjemce si nepřeje být uveden na radu Aštara.)           Místo: Morava.

 

Ptá se Ivo A. Benda.

 

Jak to bylo s upálením Mistra Jana Husa ?  Vím, že naše dějiny jsou překroucené.

 

Mistr Jan Hus nebyl upálen roku 1415, žil ještě 25 let později, od roku 1415 až 1420 byl ve vězení (5 let), zemřel přirozeně roku 1440 v Římě.

 

Žižka nevedl války kvůli Husovu upálení (první válku vedl již několik let před rokem 1415).

 

Jan Hus měl v Kostnici kromě kacířství také půtku kvůli ženě se soudcem, který ho soudil. Byl zbaven kněžského úřadu, byl mu useknut nos, pak byl na 5 let zavřen do vězení. Po té se vydal do Říma a žil životem obyčejného člověka. Byl dobrosrdečný, oblíbený, ale zde již nešířil žádné učení ani hnutí (nebyl již kněží). Netrpěl, nežil v bídě. Neoženil se.

 

U tzv. upálení nebyl žádný svědek, který by toto mohl potvrdit !

 

Lidé ho měli rádi hlavně proto, že žil tím, co říkal, ke každému se choval jako ke svému milému bratrovi a sestře, s láskou a úctou. Byl vážen a ctěn. Useknutý nos nebyl tak neobvyklý, tehdy se běžně sekaly různé části těla lidí (prsty, ruce, nosy, jazyky). Tehdy církev běžně upalovala, za cokoli, ale především kvůli majetku. Hlavně majetné ženy, které zůstaly samy a neuměly se bránit (čarodějnické procesy atp.).

 

Církev ve světě nikdy Jana Husa neuznala jako svatého, protože toto všechno ví. Věděla, že to byl jen mocenský boj, ne husitské hnutí. Drobná šlechta (malí zemani) se pod vedením Žižky bouřila, když velká šlechta jí brala majetky. Malá šlechta je cestou válek pod vedením Žižky získávala zpátky. Sám Jan Žižka byl chudý zeman a bojoval v různých službách. Žižkovi bojovníci nebyli všichni ve vojsku dobrovolně, někteří „povinně dobrovolně“. Hodně lidí to tehdy nadchlo.

 

Váš dějepis = spousta lží.

 

Husitství vzniklo v hlavách českých obrozenců, kteří chtěli probudit český národ (nacionalismus). Ve skutečnosti byl to, jako vždy u vás, boj o majetek.“

 

 

 

662.       Stopy vysokých lidí a brontosaurů u řeky Paluxy River (USA).

                                                         (Přijala Kateřina P.)       13.6.1999.   19:41–20:05 hodin.

                                                                                                                             Místo: Zlín.

 

Ptá se Ivo A. Benda. Odpovídají druidové dějin. Otázky nejsou uvedeny. Viz fotografie zkamenělých stop a mapka nálezů v čb obrazové příloze knihy.

 

Zkamenělé stopy lidí vedle stop brontosaurů v původním bahně na snímcích v obrazové příloze knihy z oblasti řeky Paluxy River v USA jsou zanechané primitivními lidmi bez oděvu (jako pravěk u vás), vysokými 5 – 8 metrů, jsou staré 180 miliónů let. Byli tmavovlasí, mírně ochlupení, byli sem dovezeni Vesmírnými lidmi z planety u hvězdy Vega v souhvězdí Lyry, kde byli přemnoženi. Velmi dobře se množili, na domovské planetě měli velmi dobré podmínky. Byl to zajímavý nadějný genetický druh na vývoj. Tam se později z těchto lidí vyvinul lid PLEIONE (období 180 miliónů let až dosud – pozn. zpracovatele), který ve svém vývoji osídloval jiné planety a vyšší dimenze, ze 7. dimenze osídlil také před 8,5 milióny let planetu Zemi (viz časový graf Atlantských civilizací). Byli pojídači kořenů z bahna, žili v mokřadech, nebyli lovci ani pěstitelé, ale sběrači. Oheň neznali, požívali jednoduché nástroje, jednoduchou řeč, stavěli chýše z větví na kůlech nebo mezi stromy. Nacházeli se jen na tomto území (ne na jiných kontinentech), hubili je masožraví draví ještěři (na domovské planetě nebyli a na Zemi to Vesmírní lidé nevěděli, jak to dopadne). Tito lidé byli zvířecími předky lidu PLEIONE.“

 

Poznámka: Otisky nohou poprvé uveřejnil v roce 1971 ve své dokumentární knize „Valley of the Giants“ (Údolí obrů) Dr. C. N. Dougherty.

 

 

 

663.  Čínské pyramidy.                       (Přijala Kateřina P.)       13.6.1999.   20:10–20:40 hodin.

                                                                                                                             Místo: Zlín.

 

Ptá se Ivo A. Benda. Odpovídají druidové dějin. Otázky nejsou uvedeny. Viz fotografie pěti pyramid v Číně v čb obrazové příloze knihy.

 

Důrazně upozorňuji čtenáře na podvodný postoj čínských „vědců“, kteří vědí desítky let o více než stovce velkých pyramid v Číně, ale křečovitě a úzkostlivě zatajují jejich existenci před ostatními občany jejich země ale i jiných zemí světa, aby nebyla ohrožena ideologie velké současné Číny, že nebylo větší civilizace na jejím území. Také UFO organizace po světě a v Číně jsou informovány před nebezpečím informací z „Rozhovorů“, neboť se hroutí jejich ovládací účinek na lidi, Magazín 2000 je jejich dosud fungující nástroj (důkaz, že všechno dezinformování a zatajování řídí Síly temna z Vesmíru uměle vytvořenými podvodnými ovládacími programy, a to jak politiku, tak vědu, tak tzv. UFO organizace). Původní vysoká duchovní civilizace žluté rasy jazykové skupiny KIDAN žila milióny let souběžně na Marsu a Zemi a běžně cestovala po Vesmíru. S radostí vám milí čtenáři předávám sdělení od civilizace DHOH.

 

„Byla to samostatná civilizace žluté rasy, jazyková skupiny KIDAN, jak máš správně Ivo uvedeno v příloze knihy „Rozhovory“, ne Atlantida, původně přišli z Marsu, kde byli přechodně už dříve než před 2 milióny let (záznamy civilizace DHOH jsou do 2 miliónů let – pozn. zpracovatele). Na Marsu zanechali podobné pyramidy a tvář se slzou (oblast Cydonia a jinde) pro vás pozemšťany, neboť věděli, že se dostanete do této kritické situace jako oni tehdy. Tvář se slzou postavili jako varování ! Bylo to stavěno současně na Marsu i na Zemi, civilizace byla duchovní a vyspělá. Stržení atmosféry na Marsu má na svědomí planeta Nibiru před cca 12 000 lety, pan Wiesner má datum v knize „Předpeklí ráje“ správně. Na Marsu byla tehdy 1 miliarda lidí (byl přelidněn), většina se zachránila na Zemi. Při pádu Atlantidy před 11 200 lety bylo vše rozbouřené, zemětřesení, hurikány, záplavy, následkem toho vznikly rozsáhlé epidemie, a tímto zanikla tato vyspělá civilizace v Číně. Pyramid je v Číně víc než sto, stáří pěti pyramid na fotografiích v příloze knihy je od 40 – 90 tisíc let, některé jsou plně funkční, některé nikoli (ničivý vliv lidí později).“

 

Děkuji vám milí přátelé za tyto pravdivé informace. S láskou Ivo.

 

 

 

664.  Sdělení o Turínském plátně a Znojemské rotundě (183).         (Přijal Ivo A. Benda).

                                                                                        13.6.1999.      20:40–21:03 hodin.

                                                                                                                             Místo: Zlín.

         „Milý Ivo,

 

Upřímně tě zdravím já, sám Aštar, velitel Velké vesmírné flotily.

 

Ano, mám radost, jak se zajímáš o tyto vaše dějiny, ano, máš otázku, jak a kdy vzniklo turínské plátno s otiskem Ježíšovy tváře. Tento otisk byl proveden asi o půl roku později, až se Ježíš zotavil ze strádání. Ježíš nebyl  nikdy na kříži, byl ukřižován jiný člověk – trestanec (tehdy se běžně zabíjeli lidé na kříži – pozn. zpracovatele). Ježíš úmyslně fyzicky vytvořil otisk na více plátnech přebalením přes svoji tvář, odevzdal plátna Jidáši, a ten plátna předal dále. (To je důkaz, neboť pokud by otisk provedl po ukřižováním, kdy byl týrán, nemohla by jeho tvář být tak krásná a bez známek utrpení – pozn. zpracovatele ! ) Jidáš nebyl zrádce v pravém slova smyslu, byl jen aktérem hry předem domluvené. Ano, toto je jeho pravá podoba, na vašem obrázku je jen nepatrná odlišnost (barva očí nebyla hnědá, ale modrá) (viz barevná příloha této knihy – pozn. zpracovatele). Existují ostatní otisky, ale vám nejsou známy.

 

Máš touhu se dozvědět ještě o malbách ve Znojemské rotundě. Ano, byli to vládci Přemyslovského rodu na Moravě a pak v Čechách, první za pluhem je opravdu Sámo, je to tvá inkarnace, a nyní v tomto takto pokračuješ, přeoráváš veškerou materiální vědu a dosavadní poznání. Tehdy jsi takto zakládal hrad – jeho vytyčení obrysu hradeb. Proto na tebe tolik působí tato malba a vciťuješ se do těchto prožitků. Pan Zástěra má do velké míry pravdu, celá jeho filozofie je správná, Praha z toho má strach, nechce to přijmout, že první Přemyslovci byli na Moravě a pohané (nebyli pod církví – pozn. zpracovatele), a teprve po 200 letech pak v Čechách. Tak tomu je. Nyní milý Ivo se snažíš pod vedením nás a samotného Stvořitele o další posun vědomí lidí zde na této planetě Zemi. Z toho Králova stolce jste viděli místo, kde se tehdy Sámo setkal se ženou, která mu dala poselství – duchovní principy růstu, které dostala z Vesmíru, ano, říkáte jí Libuše.

 

Ano milý Ivo, toto ti s láskou dávám já, Aštar, velitel Velké vesmírné flotily.“

 

 

 

665.  Malby ve Znojemské rotundě a Sámo.  (Přijala Kateřina P.) 15.6.1999.  8:35–9:26 hodin.

                                                                                                                             Místo: Zlín.

 

Ptá se Ivo A. Benda. Odpovídají druidové dějin. Otázky nejsou uvedeny. Viz fotografie obrazové příloze knihy.

 

Přemysl oráč neexistoval. Na malbě za pluhem je Sámo jako obchodník, který odložil mošnu a střevíce, a r. 627 vytýčil obrysy hradu v prostoru „velkomoravského hradiště sv. Hypolita“ (dnešní název prostoru jen 300 m od znojemské rotundy – pozn. zpracovatele). Do té doby tam bylo jen obyčejné sídlo lidí – Slovanů. Hrad neměl žádný název, písmo zde nebylo, nepoužívali jméno Znojm ! (Cyril a Metoděj přišel s písmem až o 200 let později). Sámo založil „Sámovu říši“ (dnešní název – pozn. zpracovatele), která zaujímala postupně prostor za hranicemi Římské a Francké říše, tedy Moravu, Slovensko, část Maďarska. Na jih byly hrady Římské říše. Na sever nebyly žádné hrady (Morava, východní Čechy). V oblasti dnešní Prahy a severních Čech byla hradiska a sídla Keltů. Na jih od Prahy v prostoru Čech nebyly žádné hrady. V oblasti Mikulčic – Kopčany také nic nebylo, tam vzniklo sídlo až o 200 let později, v letech století 800 a dále. Jmenovalo se Wogastisburg. Římané měli hranici říše zde, severněji toto území pro ně nebylo vůbec atraktivní. Byl zde původní souvislý les nedotčený lidmi, ale hlavně zde bylo tehdy mnohem chladnější klima, byly zde dlouhé zimy. Pěstování obilovin, ovoce a zeleniny zde bylo velmi obtížné. Bylo zde pouze bohatství lesní zvěře.

 

Sámo pocházel z početné rodiny, nebyl prvorozený, a tak brzy musel opustit svůj domov, narodil se v prostoru území dnešní Belgie. Byl obchodníkem – tulákem po celé Evropě. Neustále cestoval.

 

Rotunda byla postavena v letech 900 – 901, stavěla se 1 rok.

 

Malby ve Znojemské rotundě začali malovat v roce 1220, byly malovány po etapách, první byla řada maleb v pásu, kde je vyobrazen Sámo za pluhem s volky. Byly ukončeny v roce 1310 malbami v klenbě – stropě rotundy. Malby nebyly prováděny podle fyzické předlohy, ale podle ústního podání, což byl tehdy hlavní způsob předání informací. Základní obsah maleb je správný. Jižním oknem prochází sluneční světlo na podlahu a na protější stěnu rotundy. Toto světlo je symbolicky zdroj poznání, umístěno doprostřed mezi 2 hlavní postavy maleb, „vědmu“ (Libuše) a Sáma. Proto je vchod do rotundy na neobvyklé severní straně, (později se takto rotundy nestavěly), aby příchozí člověk stál přímo naproti zdroje světla a těchto 2 ústředních postav.

 

Vpravo od jižního okna je namalován Sámo za pluhem a volky, vlevo od jižního okna je namalována žena - „vědma“, která říká Sámovi jeho minulost, přítomnost a budoucnost (úkoly, poslání). Vědma čerpá informace z paměti Vesmíru (nikoli od bytostí – Vesmírných lidí), měla velmi vysoké schopnosti channellingu. Přišla z „hvězd“, byla to Plejáďanka z Vesmíru, měla blond vlasy a modré oči. Byla mimozemského původu. Stala se ženou Sáma, vyměňovali si mnoho informací. Je mezi nimi i věta:

 

„Vidím místo, jež dotýkat se bude hvězd.“  Tuto větu pronesla na místě dnes zvaném „Králův stolec“, odkud hleděli přes krásné údolí Dyje na Býčí skálu na protějším svahu. (Tuto větu jsem obdržel od znojemského občana, a vesmírní přátelé mi ji potvrdili jako správnou. Kosmasem překroucená zní: „Vidím město, jehož sláva dotýkat se bude hvězd“ (myšleno Praha). Tuto větu vesmírní přátelé rozhodně odmítli – pozn. zpracovatele).

 

Vědma řekla Sámovi jaký má úkol, radila mu při jeho práci. Hlavní úkol bylo osídlit toto pusté území nikoho, které pro Římany bylo nehostinné. Později za několik set let ji nazvali Libuše.“

 

 

Děkuji vám milí přátelé, děkuji i tobě Katko za krásnou spolupráci.

 

Na závěr jen připomenu, že teprve z těchto maleb čerpal Kosmas při tvorbě vlastní „Kosmovy kroniky české“, neboť přes Znojmo cestoval mnohem později z Prahy do Vídně. Vymyslel si Přemysla oráče a Kazi, Tetu a Libuši. Přemysla oráče postavil do Stadic, což je u Ústí nad Labem, tedy 300 km na severozápad od Znojma. Uvedl, že oral pole a byl povolán do Prahy k vládě. Libuše je myšlena správně ona „vědma“.

 

V románské rotundě ve Znojmě se prodávají 2 knihy plné informací o velmi pečlivých a nákladných výzkumech, ale zde jsou uvedené informace zaměřené zase hlavně na materiál. O malbách je zde jen několik % prostoru, a navíc nesmyslně vyložené (náboženství a hrubé vibrace, např. „vraždění neviňátek“ – extrémně hrubovibrační energie a žádný smysl).

 

Tady vidíte milí čtenáři, jak mocní opět překrucují dějiny k vlastnímu prospěchu, a to všude a ve všem.

 

 

 

666.     Stopy bot staré 500 miliónů let u Antelope Springs (USA).

                                                             (Přijala Kateřina P.)       14.6.1999.   9:08–9:15 hodin.

                                                                                                                             Místo: Zlín.

 

Ptá se Ivo A. Benda. Odpovídají druidové dějin. Otázky nejsou uvedeny. Viz fotografie zkamenělých stop v čb obrazové příloze knihy.

 

„Tyto dva zkamenělé otisky bot jsou staré přibližně 500 miliónů let a zanechali je pravděpodobně sírianští zahradníci, kteří zde občas přiletěli zkontrolovat svoji práci s oživováním planety Země. Materiál Země byl před 3 miliardami let  vyvržen z hvězdy Sírius B, a tak se tito lidé zajímali o další průběh oživování. Tehdy byla dosti nevhodná atmosféra pro život na souši, a tak v té době byly v mořích zatím jen různé jednoduché formy života, jako lilijice, houby, medůzy a první trilobiti. Souš byla dosud neoživena.

 

Plejáďané to pravděpodobně nebyli, tehdy teprve začínali létat po Vesmíru.“

 

Poznámka: Otisky bot jsou ve vrstvě horniny staré 500 miliónů let, což naše věda umožňuje datovat. Byly nalezeny W. J. Meisterem u Antelope Springs v USA.

 

 

 

667. Vše končí podle mého plánu dobře.        (Přijala Helena K.)                             11.6.1999.       

                                                                                                                Místo: Bednáreček.

 

„Jsem rád, že se opět spolu setkáváme všichni u stolu Božího. Věřte nebo ne, chýlí se nám etapa ke konci a je nutno se vypořádat s mnoha záležitostmi. Nikdo není sám na cokoliv. Málokomu je dáno, aby obhajoval soukromě určitou činnost. Jsem opravdu rád, že jsem sám a nemusím se spoléhat na nikoho jiného nežli na sebe. Podle mého vzorce se rodí nové  a nové bytosti, které dávají světu řád a děj. Podle mého plánu vše končí dříve nebo později velice dobře a ku spokojenosti nás všech. Je s podivem, že Zlo ještě nepřišlo na to, že pro ně stejně není úniku a dříve či později bude eliminováno a pozměněno kladným proudem vibrací na dobro, a o to více se pak snaží, protože mu dobro doopravdy chutná. Je mi moc dobře, když se podívám zpět na své konání. Ze všech stran se shromažďují důkazy o tom, jaká jsem vyspělá a zdatná bytost. Sice ještě trochu kolísám v některých oblastech, ale Vesmír je velmi mlád a já s ním. Proto si nedělám s jakýmikoliv problémy těžkou hlavu. Vždyť na všechno je tolik času. Navíc nikomu se nic hrozného stát nemůže. Tak to u nás zařízené není.

 

Jen málokdo si uvědomí, co pro něho znamená půst. Dovedete si představit, že by nic nebylo, nic by se nedělo ?  A takové to na začátku skutečně bylo. Žádný z nás není natolik odvážný, aby vymýšlel něco podobného. Každému je přece příjemné, že žije, může se pohybovat a něco konat. Pokud si toto uvědomíme, zjistíme, že Vesmír jako takový, má neomezené pole působnosti. Málokomu slouží představivost natolik, aby si spočítal, co to obnáší vytvářet sám sebou určité prostředí. Jen Já sám vytvářím tolik prostředí, že se to nedá spočítat. Než jsem byl Já, nebylo nic. Jen bezčasá prázdnota. Ale o té si povíme zase někdy příště. Já myslím, že dnes máte spoustu materiálu k přemýšlení a můžeme přemýšlet a spolu domýšlet, jakému novému prostředí dáme vzniknout. Před vývojem nic neobstojí a Vesmír se rozpíná dál a dál. Tak pojďme a přiložme ruku k dílu.

 

S pozdravem váš milující Prvotní Stvořitel všem a všemu.“

 

 

 

668.  Sdělení.                     (Přijala Božena S.)                 28.5.1999.       Místo: Sezimovo Ústí.

 

 

„Ano Boženko, máš mne tady.“

 

Milý Aštare, děkuji ti, že jsi přišel. Chci ti říct, že lásku jsem uvedla do všeho svého konání. Myslím, že se mi částečně daří, ale samozřejmě mám na sobě ještě hodně práce.

 

„Boženko, jsi světlá duše a máš mnoho předností. Je třeba mít tu lásku, jak říkáš, a není třeba již nic světoborného podnikat.. Tvoje srdce je otevřené energii z vesmíru. Tvé oči jsou krásné tůně, kde se kdokoliv osvěží jejich čistotou. Máš lásku ve svých slovech i činech a tak je to právě potřeba. Tak by měli všichni svou lásku rozdávat, aby se váš svět změnil k lepšímu.

 

Tvůj duch bude razit cestu v této době, kdy lidé budou tápat. Jsme spokojeni s tvou prací a Stvořitel také má radost nad tvými výsledky. Buď stále taková a netrap se něčím nepodstatným. Informací již máte dost, abyste mohli samostatně pracovat na svých úkolech. Lidé jsou hodně otupělí vším děním ve společnosti a ani nevnímají, jak doba pokročila. To je ten úděl těch spících, že se budou divit, jaké náhlé změny budou všude kolem.

 

Tvé srdíčko má zelenou ve všem tvém konání a správně jsi vedena na své cestě. Máš tu krásnou schopnost být vždy na správném místě a čas ti ukáže další úkoly, které tě ještě čekají. Jsou nemalé a budeš možná překvapena jejich pestrostí. Jsi v krásné rovnováze a tvůj duch si hledí tuto rovnováhu udržet za každou cenu. Doufám, že i ty události, které přijdou, tě z harmonie nevyvedou. Byla by to škoda, protože lidé budou potřebovat tuto pomoc vás, kteří si uvědomují vážnost situace a dají lidem svým světýlkem znamení, kam se vydat.

 

Jsi naše malá světluška a máš za sebou již pěknou řádku prosvětlených a probuzených duší. Jsou to duše z tvého okolí, které se svými myšlenkami budou zaobírat tímto ještě dlouhou dobu. Ty však víš své a necháš jim to znamení, které je povede správným směrem. Tvé poslání již znáš a tvá láska vše dokáže zvládnout. Proto nemáme o tebe obavy, ani když situace nebude příliš dobrá.

 

Boženko, buď stále tak pilná v prosvětlování duší a měj nás ráda, tak jako dosud. Náš milovaný Stvořitel si přeje, abychom tě chránili světlem a zároveň pomáhali v tvé pozemské cestě. To také rádi činíme a jak víš, jsme s tebou stále. Buď krásná ve svém srdci jako dosud, aby ta láska mohla hořet jasným plamenem a nikdy ji žádná nesnáz neuhasila. Tví přátelé jsou s tebou a věz, že tě nikdy neopustí.“

 

Miluji vás Aštare, stejně jako našeho milovaného Stvořitele.

 

„My tebe Boženko také a přejeme ti hodně zdaru na této tvé cestě. S láskou ti toto sdělil Aštar Šeran, velitel Velké vesmírné flotily.“

 

 

 

669.  Sdělení o tom, co bude.               (Přijal Ivan D.)          3.6.1999.      18:15–18:55 hodin.

                                                                                                                         Místo: Praha.

 

          „Milý Ivánečku,

 

Hlásíme se jako první my z Alaharu v tom řetězci všech duší a dušiček, které mají zájem s tebou komunikovat, a které se právě teď sesedají u kulatého stolu.

 

Nevšímej si těch výkřiků. Je to člověk opuštěný a žijící z marnosti. Pomůže mu jedině láska a soucit. Bojuje sám se sebou a okolí mu poskytuje jen přístřeší. Dobře cítíš, že velkou útěchou by pro něj bylo vroucí obětí a porozumění. To na něj čeká, ale on sám má chtít jej najít, objevit. Je mu na dosah, ale zároveň vzdálené, tak jak je kolísavá jeho mysl a jak se střídají vibrace v jeho mysli. (Jedná se o souseda – pozn. zpracovatele).

 

Jsme zde nejen my z Alaharu, ale také z Ajacitu, také z Proximy Centauri a z oněch Plejád, které tak často navštěvuješ ve své mysli a ony tě tak milují, protože jsi jeden z nich. Dlouhou dobu jsi nebyl na konkrétním příjmu. Bylo to období vzájemného dolaďování a také vyčkávání. Čas, harmonizace a kompletní soulad všech sil, které vysílají mírumilovné bytosti jak na Zemi, tak v kosmu, opět dostály vyššího stupně a všichni, kdož se již předtím cítili semknuti v kruhu, se semknuli ještě těsněji a jejich sevření, jistota a odhodlání čelit jakýmkoliv problémům stran Sil temna je výsostné. Máme velkou radost, že toto semknutí vás všech už zasahuje i do vyšších sfér, protože ty nyní velmi markantně a zřetelně postupují do vašich a vzniká tzv. nová vibrační směs – neboli 3. a 5. dimenze opravdu prostupují na mnoha místech planety jedna do druhé a tak se opravdu potvrzuje výstavba a vývin nových koridorů lásky, souladu harmonických kmitů. V těchto koridorech se objevují podobné vibrace, na jaké jste byli zvyklí ve vašich dřívějších inkarnacích, kdy jste byli mnohem lehčí, čistší, ale především odevzdanější té krásné myšlence Božství, které vás obklopovalo, a vy jste jím procházeli a ono vás prodýchávalo, a vše se dělo dle zákonitostí Stvoření a nikdo ani nepomyslel na to, že je třeba něco dodržovat. Každý mě tato pravidla vryta svatým písmem ve své duši a nebylo možno nic činit ani jinak. Mnozí z vás se opět vracejí do svých původních vibrací a tím i myšlenek, prožitků a vizí. Nacházejí spojitosti mezi dneškem a včerejškem a tyto paralely se zdají být velmi konkrétními přemostěními vašich duší, které se opět navracejí do původních kolejí – pocitů a rezonance. Ivánku, je to vaše práce – vás mnoha pozitivně smýšlejících lidí, kteří opět vracejí v tomto pohnutém, ale velmi příhodném čase tu planetu a její prostředí do původní nebo alespoň předchozí vyšší polohy. Sami děkujte sobě a zároveň vašemu a našemu Otci Stvořiteli, že jste zachytili velmi konkrétně jeho impulsy. V tom kruhu, přesně semknutém kolem něj, už nyní stojíme všichni, i my, a vy nás velmi jistě cítíte a vnímáte. Ten kruh je duha a ta síla semknutí je zdroj světla, které je uprostřed, a to je náš Otec, který se na nás usmívá a dává nám požehnání stejně, jako se navrací ztracený syn domů a dostává požehnání od svého otce, který nikdy nezapochyboval, že se jednou vrátí, že najde v pravý čas cestu zpět domů.

 

Ivane milovaný, blíží se měsíce letní vámi všemi tak napjatě očekávané. Kladete si neustále otázky, jaké budou, co vše se může přihodit a co planetu Zemi může poškodit a zneuctít. Vaše myšlenky, myšlenky obav vaší planetě neublíží. Jen ji přikryjí, jako když upadnuvšího koně po náročné překážce přikryjí plachtou. Ublížit mohou právě myšlenky a skutky těch, kteří si neuvědomují jakoukoliv hrozbu nebo snad spravedlivý trest. Ti, kdož jsou nevědomí – ti ubližují – svojí nevědomostí a slepotou, řka, že nic je nemůže zastavit, ani překvapit. Jsou opět odhodláni se bít. Nechápou však, že bít se budou sami se svým duchovním propadem, a že budou opět sami sobě nastavovat zrcadlo zvůle a nepochopení, neboť Stvořitel bojovat nehodlá. Stvořitel pouze poukazuje na chyby a nedokonalost tím, že implantuje do vašich životů mezníky, nad kterými se je potřeba pozastavit. Karma těchto věčných a neponaučitelných bojovníků za svou nedokonalost se opět plní. Všichni mají v tomto přechodném období možnost prohlédnout a vdechnout svému vědomí a duchu nový rozměr. Jenom malé procento všeho lidstva zde na Zemičce však dokázalo včas zachytit tento signál. Signál přichází nejprve jako slabý, ale velmi aromatický vánek, tak, jako když noc pomalu opouští své pozice nad ránem. Dalším signálem bude pak mocné zakokrhání a příchod nového Slunce, mnohem jasnějšího a sdílnějšího, které nakrmí informacemi velké množství těch, kdo jim otevřou náruč. Před tímto zakokrháním však Země zažije nemálo otřesů, které budou přicházet jak z jejich útrob, tak z jejího povrchu. Budou se dít věci, které nenechají nikoho na pochybách, že toto jsou úkazy více než náhodné, a že Stvořitelova „ruka“ začala konat konkrétní očistné dílo. Opakujeme – budou to procesy jdoucí ze dvou směrů, zevnitř a zvenčí, a povrch planety bude tím styčným místem. Lidé nevěřící a opojeni nízkostí a materiálností této doby o to více pocítí bolest a křivdu na sobě samých. To bude ale jen a jen odraz všech křivd, které způsobili oni svým bližním a nejednou je zopakovali. Prožijí tedy pocit bolesti a křivd sami na sobě za ty, kterým je způsobili. Bude to těžká chvíle, která nepotrvá krátkou dobu. Vše bude načasováno tak, aby každý provinilec mohl dostatečně procítit bolest a pocit viny, aby tak opět dostal možnost prohlédnout, pochopit a pohlédnout výš.

 

Milý Ivane, těžko se nám o těchto okamžicích mluví, jistě to cítíš z těchto impulsů. Ale my pouze předáváme tobě sdělení, které nám diktuje přímo Stvořitel náš. Nebude nikdo ušetřen, kdo si zaslouží potrestání. Lidé pozemští měli dost a dost času uvažovat, prociťovat, prohlédnout a pochopit. S láskou se obracíme ke všem vám dobromyslným, láskyplným a zářícím., kteří ani na okamžik ve svém vědomí neopustili myšlenku a pravdu nejsvětější. Náš Bůh a Prvotní Stvořitel je pouze láska. Svou lásku a pravdu v poznání vdechuje všemu a všem bez rozdílu. Skrze všechny nás – chybující – se sám poznává a objevuje a všem tak dává stejnou možnost nápravy v uvědomění si vlastních chyb. Každý má pak stejnou možnost procítit pravdu a lásku Boží. Má volbu – rozhodnout se po svém poznání, na kterou stranu se obrátí.

 

Milý Ivane. Předej prosím pozdravení všem láskyplným, mírumilovným a zářícím lidem. Jsme neustále s vámi a ve vás, jste neustále majáky a usměrňovači vašich myšlenek. Neustále máte možnost ve svém vědomí i podvědomí tyto impulsy cítit a vnímat. Ještě stále je čas. To hovoříme nyní k těm, kteří stále pochybují. I pochybovat je lidské a v současné době výrazně pozemské. Ale proč pochybovat i po tolika jasných důkazech, které vám dává sám Stvořitel skrze tolik podobenství a obrazů. Je to vlastně něco, co dělá z vlastní vůle nad plán, protože vnější důkaz existence Boha v lidské podobě je vlastně nemožný. Bůh se totiž ukazuje a je ve všem a všech úplně všude. To je tím nezvratným důkazem jeho existence a všeobjímající dokonalosti.

 

Buďte prosím obezřetní, ale pevní. Zůstávejte v lásce jako my a buďte semknutí, pevně a neochvějně. Nový věk je již zde. Kohout už se nadechuje ke svému prvnímu zakokrhání a nové Slunce už se dere na obzor. (Naše Slunce v 5. dimenzi – pozn. zpracovatele.)

 

Buďte v lásce, vaši Vesmírní.“

 

 

 

670.  Sdělení o přírodě v minulosti.         (Přijal Ivan D.)        4.6.1999.      10:00–10:50 hodin.

                                                                                                                         Místo: Praha.

 

        „Milý můj synu, milovaný Ivane,

 

Přicházím k tobě v minutě a hodině přesně, jak sis to přál, abych osvěžil tvoji duši, rozevřel ještě více náruč poznání a naplnil tvoje oči světlem Boží pravdy, uši zvukem těch nejplnějších harmonií, čich těmi nejpoetičtějšími vůněmi. Hmat tvůj pak jsi sám stejně jako dech, který charakterizuje sám tebe ve Mně a Mně v tobě. V této symbióze je dán základ všeho bytí a poznání. Není poznání bez toho, abych Já u toho nebyl společně s tebou. Není tak tebe ani Mně, jestli nejsme oba pohromadě. Tak se vzájemně doplňujeme a obohacujeme a ty jsi všichni a oni jsou Já a my jsme to celé Stvoření, které zastřešuje celé bytí. Pochopení toho všeho právě vychází z celku a současně z jednotlivce, který tento celek tvoří.

 

Prosím Ivane, měj tato slova neustále na paměti. Neustále tvoř na této bázi svoje další myšlenky. Ptáš se na soužití, na koexistenci živočišných druhů společně s rostlinami, hmyzem a všelikou další havětí, která v nejrůznějších podobách prostupuje celé toto Stvoření. Na planetě Zemi v dávných a dávných časech neexistoval kořistnický boj. Vše a všichni žili v naprosté harmonii. Nebylo silnějšího a slabšího ve smyslu dobyvačném. Byl jen větší a menší, rychlejší a pomalejší, hbitější a méně hbitý. Kategorií tohoto rozlišení je mnohem více, ale co hlavní a to platí dodnes, že každá vlastnost toho či onoho druhu byla přesně tou vlastností, která jemu nejlépe přistane, a která pro něj je ta nejlépe odpovídající a jeho nejpřesněji charakterizující. Nedocházelo k požírání, lovení tzv. slabších druhů silnějšími. Nebylo k tomu důvodu. Než Satanův dům rozprostřel střechu nad zářící milosrdnou Zemí, žili zde všichni a všechno v naprosté harmonii.

 

Ode Mne, vašeho Otce a Stvořitele byla tato Země zabezpečena a opředena takovými dary a vymoženostmi, že nikdo a nic nemohlo strádat. Bylo bezpočet plodů, plodin, produktů a zdrojů, které vám matka Země poskytovala, že každý našel to své, po čem touží. Všichni a všechno mohlo do sytosti jíst, pít, čichat, slyšet a vše zastřešit hmatem. Nebylo potřeba konzumovat maso, neb maso – jeho složení v mnohem jemnější a dokonalejší podobě bylo obsaženo ve všelikých rostlinách a plodinách, o kterých se současné generaci ani nesní a přitom ona se podílela nejvíce na likvidaci těch darů, mnou poskytnutých. Příčinou vymizení těchto blahodárných plodin – velmi čistých, dokonalých, výživných a překrásných, byl především a zase duchovní úpadek lidstva, které si dobrovolně zvolilo cestu egoismu, individualismu, nesnášenlivosti, násilí, závisti a preference vlastních emocí nad emocemi druhého. Byla to opět vaše volba, kdy jste se dobrovolně dali cestou, která byla na pohled jednodušší, schůdnější, ale odbočila z té přímočaré a jasné trajektorie, která nás neustále spojovala a nabíjela společným nábojem lásky, světla a všepochopení. Člověk si nejednou na své cestě dolů – dál od světla, uvědomil, že z kopce se mnohdy kráčí obtížněji než do kopce, a že tam dole bývá větší tma a chlad. Neustále a pořád mu dávám možnost to pocítit. Kdo je však hluchý, neslyší, a kdo necitlivý, necítí. Ano, máš pravdu, i cesta vzhůru může někdy být svízelná, a můžeme cítit únavu, nedostatek kyslíku, ale vždy nás něco pohání a naplňuje optimismem. Stoupat vzhůru není taktéž jednoduché, ale smysluplné, protože máte na vědomí kód, který apriori vnímáte ve svém podvědomí. Cesta vzhůru je cesta ke Stvořiteli, a to je ta cesta, která vás povznáší, otevírá cestičky k poznání, naplňuje vás světlem.

 

V dávných a dávných časech na Zemi panoval opravdu čas souznění, harmonie, jemnohmotných vibrací, poloprůsvitných materií a dokonalého chápání a propojení všeho a všech. Telepatie probíhala snadno mezi všemi živočišnými druhy a i výrazových prostředků bylo více. Kvetoucí stromy a rostoucí plodiny zářily duhovými barvami, voněly překrásnými vůněmi a zpívali podmanivými melodiemi. Vše bylo normální a obyčejné, ale povznášející, spravedlivé, vyvážené, dokonalé. Základ a podstata všeho živoucího setrvala až dodnes. Dokonalost všeho živoucího ve Stvoření je neměnná. Jen člověk, kterého dělí od zvířecích a rostlinných druhů právě jeho duchovnost a schopnost poučit se a vnímat své konání a jednání, může být strůjcem vzestupu či pádu prostředí, ve kterém sám žije. Míra jeho vzdálenosti od Stvořitele pak utváří jasně a neomylně stav prostředí, vibrace, ve které se nachází. Mnozí z vás milí lidé – mé děti, jste dobrovolně sestoupili z výšin jemnohmotného bytí – ze 7. příčky vibrace až na tuto bázi, abyste zakusili hrubohmotnosti, ale současně pociťovali stále tu dokonalost a harmonii. Neb příroda a vše, co je vytvořeno Stvořitelem, je dokonalé v jakékoliv vibraci. To vy jen svou pýchou nebo pokorou můžete změnit povrch - vzhled daných materií.

 

Ber to Ivánku – synu můj, jako jeden ze vhledů do této problematiky. Lásku ti posílám a podporu ve tvé víře a neoblomnosti.

Otec Stvořitel.“

 

 

 

671.  Čas očisty.                                    (Přijala Kateřina P.)         1.7.1999.    8:05–8:23 hodin.

                                                                                                                             Místo: Zlín.

 

         „Milá přítelkyně,

 

Blíží se čas očisty. Vím, že už začala, ale myslím tím očista radikální. To znamená, že během několika desítek dnů se zemská osa částečně vychýlí po přiblížení komety a důsledky tohoto dění si umíš představit.

 

Toto je aktuální nejmírnější verze , že proběhnou velké změny na jedné třetině suchého povrchu planety. A protože se bude jednat o území převážně hustě obydlené, budou to lidé vnímat jako víc než polovina pevniny.

 

Je potřeba vysvětlit lidem, kteří tady chtějí zůstat a přitom to není jejich úkolem, že se jejich rozhodnutí blíží sebevraždě. Pro svou zvýšenou citlivost budou veškeré změny velmi bolestně cítit, lidé svými hrubými vibracemi zvýšenými strachem jen budou ubližovat už jen tím, že existují. Jejich reakce na to, že se jim hroutí materiální svět před očima, budou velice prudké a neadekvátní situacím, ve kterých se ocitnou. Budou hledat viníky všude kolem sebe, jen ne u sebe. A budou se zaměřovat právě na tyto světelné bytosti, které budou ohrožovat na životě.

 

Je vybráno několik velmi silných jedinců. Kteří zůstanou zde na vaší planetě, aby připravovali lidstvo na další evakuaci, která proběhne pravděpodobně asi za 30 let. Ale většina těchto bytostí se teprve narodí. Z tvých známých to nebude nikdo. Připrav je na to, prosím, ať nedělají opakované chyby a karmicky se zbytečně nezatíží na stovky dalších životů. Teď je výjimečná situace, která se opakovat nebude.

 

To je asi všechno, co jsem ti chtěl sdělit. Velmi rád budu pokračovat později, sluníčko.

 

S láskou Plejáďan Lean.“

 

 

 

672.  Sdělení 184.                   (Přijal Ivo A. Benda).               3.7.1999.      11:50–12:13 hodin.

                                                                                      Místo: Vlak Česká Třebová – Zábřeh.

 

         „Milý Ivo,

 

Upřímně tě zdravím já, sám Aštar, velitel Velké vesmírné flotily.

 

Ano, jsem rád, že jsi se se mnou spojil, ano, těšil jsem se na toto spojení. Chtěl bych ti poděkovat za práci v Karlových Varech, ano, byli tam 2 lidé dobře ovládaní Silami temna a ti udělali své. Velmi narušili celkovou atmosféru a po celkovém odmítnutí jejich informací a energií museli pod dojmem ostatních lidí odejít ze sálu. Ano, takto působí Temno, šířit zlo, strach a nenávist. Myslím, že s naší pomocí jsi to zvládl celkem dobře, ano, dokončil jsi setkání ještě přesčas, trvalo 6 hodin. Jinak tam ale byli krásní lidé, kteří nyní budou také více pracovat pro Světlo než dosud. Nyní již informovali telefonicky další lidi a tak se tyto informace šíří dále. Máš z  toho velkou radost stejně jako my a jsme rádi, že zde máme silného člověka.

 

Milý Ivo, jsme stále s tebou a stále máš moji plnou podporu. Ano, nyní můžeš dále rozesílat materiály po lidech i médiích, informace zabírají dobře, Nyní se „Informace z přednášek“ dostávají k rukám vašich politiků v parlamentu a senátu. Ano, bude to založeno a k dispozici svým voličům. Toto je důležité, nikdo nebude moci říci, že nevěděl.

 

Ano, mám z tebe velkou radost, jak tato práce pro lidi a Stvořitele našeho milovaného napředuje. Děkuji ti milý Ivo a přeji ti, ať se ti vše i nadále takto daří.

 

S láskou ti toto předal sám Aštar, velitel Velké vesmírné flotily.“

 

 

„Nyní se připojuji já, Ptaah, velitel Vesmírné flotily z Plejád. Ano milý Ivo, také my na našich lodích se radujeme z výsledků naší společné práce, chceme dále lidi informovat o Pravdě a chceme, aby co nejvíce lidí prohlédlo a uvědomilo si svoji odpovědnost za své myšlení a jednání. Ano, nyní tedy se těšíme na II.díl „Rozhovorů“ a jak se dále bude šířit Světlo po zemích českých.

 

Miluji tě milý Ivo a se mnou také tisíce našich bratří a sester na lodích.

 

S láskou předal Ptaah.“

 

 

„A nyní se připojuji také já, Orton, duchovní ručitel Galaxie. Milý Ivo, také já ti posílám proudy lásky a se mnou další členové Vysoké rady za tuto práci, kterou odvádíš Stvořiteli našemu milovanému. Ano, nyní se dostávají další informace mezi lidi a jsem rád, že se toto děje tak masivní formou, tedy bez váhání a čekání. Ano, řada lidí má již v podvědomí vesmírnou hierarchii a je plně si vědoma svého místa i odpovědnosti za své myšlení zde v tomto Vesmíru. Toto je důležitý pokrok, změna vědomí, ke které jsi přispěl velkou měrou právě ty milý Ivo.

 

My s radostí sledujeme další dění u vás na planetě Zemi a chceme, aby co nejvíce lidí prohlédlo ovládací programy Sil temna a tím duchovně vyrostli a vyzráli. Toto nyní probíhá a má to stále větší obrátky a tak se těšíme na další vývoj.

 

Toto ti s láskou předal Orton, duchovní ručitel Galaxie.“

 

Děkuji vám drazí přátelé z Vesmíru a přeji i vám hodně lásky a radosti z tvoření.        Váš Ivo.

 

 

 

673.  Povídání se Sluncem - Amonem (185).         (Přijal Ivo A. Benda).

                                                                                          3.7.1999.      11:50–12:13 hodin.

                                                                                                  Místo: Luhačovice, přehrada.

         „Milý Ivo,

 

Hovořím k tobě já, Amon, Slunce, které na tebe a mnoho dalších lidí myslí s láskou.

 

Ano, pozoruji tě celý život, ale nejen tento, také řadu předchozích zde na planetě Zemi. Je to krásné dávat lidem a všem stvořením světlo a teplo, ano, i mne tato práce těší a raduji se ze všeho krásného, co se zde ve Sluneční soustavě děje.

 

Ano, mám na starosti tuto Sluneční soustavu, její řád bytí, zákony pohybu, energií, světla i tmy.  Tato vaše planeta Země je v příjemné blízkosti a dostává tak optimální množství světla a tepla ode mne. Až mne poznáš v 5. dimenzi, zjistíš, že je zde světlo a teplo v mnohem větší vzdálenosti, nežli zde ve 3. dimenzi. Tím tedy mají příhodné podmínky pro život i vzdálenější planety, než je tvoje Země milý Ivo. Mé světlo je laskavé, dobrotivé a nežádám od svých příjemců nic, pracuji pro Stvořitele našeho milovaného a vím, že tato práce je důležitá pro rozvoj a existenci všeho Stvoření v mém okolí. Ve mně jsou obsaženy další vyšší světy, kde pobývají vyšší stvoření a také pracují na různých úkolech pro Stvořitele našeho milovaného.

 

Jsem rád, že jsi se na mne obrátil milý Ivo, a že máš tak laskavý vztah k přírodě a také i ke mně. Lidé mě nazývají různě, ale jsem rád, když mne nazvou pravým jménem – Amon, to mne vždy potěší stejně jako tebe, když tě někdo osloví Ivo. Směješ se, ale je to tak. Jsem bytost jako každá jiná, také já mám své pocity, názory, dojmy a zkušenosti – prožitky. Miluji vše, co se zde na Zemi nachází včetně matky Země samé. Má s vámi lidmi velké starosti, a tak se můžou mnozí „těšit“ na radikální očistné změny, které jsou již za dveřmi. Máš radost, že pomáháš planetě Zemi v očištění touto prací, kterou konáš pro Stvořitele našeho milovaného.

 

Ano, ptáš se na moji komunikaci s dalšími slunci – hvězdami, ano, je čilá, intenzívní, hvězdy si spolu povídají mnohem více nežli vy lidé mezi sebou. Celý Vesmír je prostoupen bohatou komunikací hvězd i galaxií. Jsou to právě tyto prožitky, které nás stále obohacují a máme možnost si vyměňovat své pocity a své zkušenosti. I my máme své dětství, dospívání, zralý věk a stáří. Narodil jsem se před 4,7 miliardami let vašeho času s většinou planet této Sluneční soustavy. Země se ale narodila ze systému Síria – Síria B, jak již máš uvedeno, a to před něco přes 3 miliardami let a připutovala ke mně, aby mě a všechna stvoření obohatila o nové informace a prožitky poznání – energie.

 

Máš rád svoji Zemi milý Ivo, a to je správné. Toto ti tedy s láskou předal Amon – Slunce každý den zářící.“

 

 

 

674.  Sdělení od archanděla Gabriela.    (Přijala Kateřina P.)    5.7.1999.    21:30–21:54 hodin.

                                                                                                                             Místo: Zlín.

 

„Mluvím s tebou já, archanděl Gabriel, ochránce všech posvátných vod na Zemi. Ano, jsem to já, kdo bdí nad tím, že voda řeky Gangy je stále živá a pitná, i když po jejím toku několika set kilometrů teče tolik lidské i zvířecí špíny. Lidé v Indii si vody velice váží, je vzácná a pročišťují ji svými neustálými vděčnými modlitbami. Tyto pomáhají řece udržet sílu, kterou má dánu od svého pramene vysoko v Himalájích. Tryská ze skály jako hotová řeka 2 metry široká. Téměř neprůhledná, bílá voda obsahuje velké množství minerálů a prvků, které nedovolují choroboplodným zárodkům přežít.

 

Bdím neustále nad tím, aby všechny podzemní prameny sbíraly potřebné prvky. Měním jejich tok tak, aby se v závěru vždy spojily ve stejné kotlině a společně tryskaly jako celek – řeka Ganga. Pramen je obtížně přístupný v málo obydlené oblasti a tak lidské snažení nenarušuje tento děj mnou řízený. Ke změně může dojít pouze na přání Stvořitele, pokud povolí posuv horského masívu. Ale to už bude pro lidstvo úplně jiná kapitola existence. Vody se budou pročišťovat na celé planetě, já jako ochránce živé vody se velice těším, až k tomu dojde. Život na Zemi bude velmi bohatý a pestrý, vždyť bez vody život možný není.

 

Jsem smutný, když pozoruji, jak každým rokem ubývá živé vody. Ale tento proces se už brzy zastaví. Všechno má svou mez – i má trpělivost a tolerance. Proto prosím o očistu současně se Zemí a pomáhám jí v jejím prvořadém úkolu – nosit život. Proto musím tasit svůj meč na její ochranu.

 

                                                                                                                      Archanděl Gabriel.“

 

 

 

675.  Šlechtění a vývoj ras na Zemi.        (Přijala Kateřina P.)    5.7.1999.    22:20–23:10 hodin.

                                                                                                                             Místo: Zlín.

Ptají se Ivo a Katka na vývoj druhů a savců na Zemi.

 

           „Milá Katko,

 

Konečně ses na nás obrátila s otázkami: Víš, že nedočkavě čekáme kdykoli připraveni rozšířit tvé znalosti. Takže neváhej a piš.

 

 

675.1  Téma: Šlechtění a vývoj ras na Zemi.

 

Vaše planeta je unikátní v počtu savců, kteří ji obývají. Jinde ve Vesmíru se savci nevyskytují vůbec nebo jenom v malém zastoupení. Extrémní počet živočichů této třídy u vás je způsoben tím, že savci jsou schopni velmi dobré tepelné regulace, kterou ostatní druhy postrádají. Planeta prochází neustálými ekologickými zvraty v pravidelných intervalech, prudké změny osy a rotace způsobují zásadní změny klimatu na celých kontinentech a tak nejodolnější druh – savci – získal převahu. I toto byl jeden z důvodů, proč jste se stali živoucí knihovnou. Vysoká adaptibilita savců byla také podnětem pro experimentální křížení prováděné Temnými silami mezi jednotlivými druhy, ale to už jsme ti popisovali a toto bylo zastaveno a změněno. Při šlechtění bylo znemožněno geneticky křížení mezidruhové, fyzické tělo jako schránka pro vědomou duši bylo vybráno na souši lidské a tělo delfína v moři. Delfíni stejně jako lidé podléhají reinkarnačnímu procesu. A tím se dostáváme k dalším formám duchovního života na planetách třetí dimenze.

 

Lidská rasa je zastoupena v této Galaxii na dalších šesti planetách. Na žádné však lidé nemají vaši dnešní technickou úroveň, jsou spíše na úrovni kočovných národů. Nechovají dobytek, protože mléko nepijí. Sami mláďata nekojí, živí se většinou plodinami, které nasbírají cestou. Někde vzácně jedí maso zabitých zvířat, ale je to spíše doplněk stravy než hlavní zdroj. Kmenové uspořádání nevytváří podmínky pro rodinné celky jako u vás. Také není proč, protože hlavní důvod – majetek – neexistuje.

 

Nikde není tak bohatá flóra a fauna jako na vaší překrásné planetě. Nikde. Tak bohatě osídlená i posílená všelijakou duchovní pomocí, jako jsou přírodní elfové apod. Tolik pomoci se v historii vaší planety neustále dostávalo. A tyto dary byly stále více zneužívány. Další fáze vývoje končí. Při postupu do páté dimenze přejdou všichni delfíni. Z lidí jen určitá část. Ti ostatní budou inkarnovat na zmíněných šesti planetách a budou se učit žít v nové společnosti.

 

K této otázce je k tomuto všechno. Další ?“

 

 

675.2      První jednobuněčné organismy na Zemi

 

vznikly asi před 3 miliardami let. Prosím o porovnání vývoje s jinými planetami.

 

„Ano, je to tak. V té době se vaše planeta stala oběžnicí této Sluneční soustavy. Povrch byl hodně tekutý a horký, první pevnina teprve vznikala. Současně s rozpínáním Vesmíru se tento kontinent roztekl na více částí, které se od sebe neustále vzdalují. Životní podmínky byly velmi bouřlivé a proměnlivé. Ale to je samozřejmostí na všech mladých planetách.

 

Neobyčejný nález kovových kuliček starých 2,8 miliardy let (podle vaší vědy) s pylem uvnitř je pozůstatek jedné z biologických výprav zahradníků, kteří osévali novým životem. Z bezpečné vzdálenosti na vhodnou dobu vyslali záření, které kuličku otevřelo. Tyto byly zapomenuty nebo zmetkem, i to se stává. Ale její stáří je správně asi jen 2 miliardy let. Byla to chyba ve výpočtu při měření hodnot.

 

Základní vývoj všech planet je stejný, jen vaše se odlišuje kvapnějším a zmatenějším osídlováním lidskou rasou z jiných systémů. A velkou pestrostí naprosto ve všem. Souvisí to i se složením základních prvků, jejich bohatstvím a početností proti např. ostatním planetám vaší soustavy. Zkrátka parádivá krasavice je vaše rodná planeta. A stále bude, to je zajištěno.

 

Zatím dobrou noc milovaná dušičko.  Druidové dějin.“

 

 

 

676.  Převibrovánání.                            (Přijal Ivan D.)          27.6.1999.    10:00–11:05 hodin.

                                                                                                                         Místo: Praha.

 

         „Milý Ivánku náš,

 

Hlásíme se ti z oněch míst, které vy nazýváte vyššími, ale my je nazýváme pouze našimi domovskými sférami, neb nic není vyšší a nižší, neb vše odpovídá jen stupni uvědomění si vůle nejvyššího se vším všudy. Vyšší a nižší světy jsou jen relativním vymezením míry vzdálenosti našich duchovních forem od podstaty bytí od světla, ze kterého jsme vzešli. Nikdo z nás není výš než vy, protože každý je na své nejlepší vývojové úrovni, právě pro ten daný okamžik, ve kterém je.

 

Ivane milý, ptáš se na bytost, na kterou si se napojil při ranní meditaci. Byl to skutečně Odok, vysoká duchovní bytost z Poximy Centauri. Jak ti sdělil, je opravdu jedním z vysokých dozorců, dá-li se to tak nazvat, vibrační přeměny vašeho světa. Už nyní dochází k prvotnímu převibrování určitých částí Země do vyšší dimenze. Děje se to přesně podle zákonitostí Stvořitele. Vibrace se zvedají velmi nenásilně a pozvolna. Jsou vlastně lidskými smysly nepostřehnutelné, ale dějí se a ti, kdo vyvibrovávají stejným způsobem, octnou se najednou v jiné realitě. Jejich okolí si ničeho markantního nevšimne, takže vývojová kontinuita všeho a všech zůstane nepozměněna. Vše je nenásilné a přitom vše probíhá podle plánu nejvyššího. Tento proces probíhá neustále v celém našem stvoření. Všechny bytosti neustále kontinuálně mění své okolí, vibrační zázemí, přesně podle svého vibračního stupně. Ke změně dochází tak dokonale, že žádná z entit se necítí být násilně tlačena do změny a naopak také není zklamána, že ona byla z procesu vynechána.

 

Ti, kteří postoupí do vyšší vibrace, postoupí vlastním přičiněním – smýšlením, konáním a přesvědčením. Ti také potom patřičně prožijí tento posun, skok, neboli přerod tím, že pocítí velkou úlevu, pocit lásky, boží milosti a vlastně konečné fyzické i duchovní prožití a prolnutí do nové reality dle svých nových parametrů.

 

Ti, kdo zůstanou na „nižším“ stupni, nepocítí ztrátu, protože nepostřehnou změnu něčeho v něco vyššího. Nebudou schopni to vnímat, tudíž pro ně zůstane vše nezměněno a vlastně bude vše opět jak má být, protože Stvořitel nikomu nikdy a nikde nečiní zlo a bolest. Zlo a bolest pociťujeme my v určitých vývojových stupních právě proto, abychom procítili tento pocit, abychom se ho do budoucna měli možnost vyvarovat. To je všechna ta dokonalost stvoření, ve které my sami určujeme chod všeho dění, protože my sami jsme stvoření a prostupujeme v jednom celku sami sebou.

 

Ivane milý, s láskou vám všem oznamujeme, že tato doba přechodu a převibrování, týkající se části vašich entit je zde. Vše, co bude provázet tyto změny, bude jen logické a přirozené vyvrcholení určité epochy bytí v nekonečnosti změn a pestrostí našeho Stvořitele.

 

Lásku posíláme my všichni, kteří neustále bdíme nad vašimi inkarnace, které jsou momentálním odrazem vašeho uvědomění.

                                                           Vaši Vesmírní.“

 

Buďte sami sebou, jedině potom budete moci být členy jakéhokoliv celku. Dokud nebudete sami sebou, bude vás celek omezovat a budete nesvobodní – o vlastní vůli. Silný celek stojí vždy na harmonických, vyrovnaných jedincích. Pak je teprve vše v rovnováze – celek i jedinec a toto vše potom teprve logicky vibruje rychleji a postupuje výš.

 

                                                                                                                   Od Ester a Aštara.“

 

 

 

677.  Očista a posun do 5. dimenze.     (Přijal Ivan D.)          27.6.1999.    22:10–23:20 hodin.

                                                                                                                         Místo: Praha.

 

         „Ivane milý, jsem to já, Aštar. Přijmi ode mne srdečné pozdravy a věř, že nyní komunikuješ skutečně se mnou. Zachytil jsem tvoje prosby již před časem, ale neustále nebyly vhodné podmínky k tomu, abychom mohli povídat nerušeně nebo alespoň na takové úrovni, abys mohl minimálně 95 % všeho, co odchází z našich sfér, přijímat a dekódovat. Jistě cítíš milý Ivane určité obtíže v příjmu. Určitou těžkopádnost. Tato tíha je způsobena hned několika aspekty.

 

Blížící se planetka, která má průměr 2185 m společně s vibracemi Slunce přenáší a produkuje energetický vír, který narušuje nejen telepatické spojení, lépe řečeno koridory, kterými tyto poruchy sahají přibližně až za planetu Jupiter. Tlak těchto poruch směřující k Zemi je rostoucí v přímé úměře přibližování planetky ke Slunci, k jeho odvrácené straně.

 

Vaše vědecké týmy, momentálně se k této činnosti propojily tři obří týmy NASA, se pokoušejí nalézt způsob, jakým by planetku zneškodnily. Chtějí ji roztříštit střelami dalekého doletu. Musí však najít řešení, aby střely odolaly vysokým teplotám, které panují na Slunci a v jeho okolí. Je to úkol nelehký. Samozřejmě jsou neustále využívané technologie získané od negativních mimozemských entit. Je pravdou, že bylo učiněno několik pokusů, které by za jistých teoretických podmínek úspěšně planetku zneškodnily, ale Stvořitelův plán je v tomto případě jasný a velmi pevný. Planetka se sama od sebe odkloní jen v případě velmi markantního pozitivního posunu kladných vibrací v myslích pozemšťanů. Ivánku, ani nevíš, jak moc bychom my všichni tady chtěli, jak moc toužíme po tom, aby se co největší část lidstva pozemského přiklonila, a to bez fyzických důkazů, na pozice lásky, pokory, úcty jeden k druhému. Bylo by to jediné fungující východisko, které by vše změnilo, poněvadž v jiném případě dojde opravdu ke globální katastrofě. Stvořitel neustále nabízí další varianty. Tato však v posledním čase vypadá na konečnou možnou a jedinou. Ptáš se, jestli evakuace není taktéž zasahování do vašeho vývoje. To vše je prodebatováno ve vysokých radách. To vše bylo mnohokrát rozebráno se samotným Stvořitelem. Stvořitelův plán je jasný. Celá Galaxie se chystá k posunu do vyšších vibrací. Lidstvo mělo dlouhou dobu na to, aby se vyvarovalo chyb, které již několikrát zopakovalo. Ponaučení z důsledků neustále nepřichází a pokud se o nějakém dá hovořit, nezasahuje hmatatelně ta výsostná místa vůdců vaší planety natolik, aby se cokoli radikálně změnilo ve vašich ekonomikách, ale především ve vašem globálním jednání a smýšlení. Proto forma selekce vybraných – výše vibrujících jedinců je jediná možná cesta k tomu, aby Boží plán byl dokonán, a aby v této části vesmíru bylo dovršeno toho, na co celé osazenstvo této Galaxie netrpělivě čeká.

 

Ano, Stvořitel dává každé duchovní formě v dané dimenzi tolik času na své rozpomenutí, prožívání a prociťování, kolik potřebuje. Tyto podmínky nebudou porušeny, protože Stvořitel je spravedlivý. Tito jedinci budou moci pokračovat ve své cestě znovupoznávání své podstaty opět v té dimenzi, která je pro jejich stupeň duchovního vývoje ve fyzických tělech zapotřebí. Bude to opět 3. dimenze, ale v jiné sluneční soustavě a na jiných rozvojových planetách, již teď připravených. O tom ale milý Ivane už nemusíme hovořit. To už by bylo opravdu nošení dříví do lesa – hezká to štěpná lidská formulka.“

 

„Ivane milý. To se nyní připojuje Ester, ale také Sol-tec a Izák. My všichni jsme opět v pohotovosti nejen proto, že atomové arzenály vaší planety opět signalizují zvýšenou aktivitu. Zhotovují se hlavice, které by měly zneškodnit blížící se zkázu. Jsme v pohotovosti také proto, abychom po případném dopadu malé planety a po následných detonacích zahladili prvotní otřesy a zamezili postupujícím explozím, šířícím se po celém povrchu Země. Bude to nelehká zkouška pro celé lidstvo. Nikdo z nás však stále ještě nemůže s jistotou určit přesný průběh událostí, neustále je vše v pohybu a Stvořitel sám svými impulsy koriguje pozitivní myšlenky v myslích a srdcích všech, bez výhrady, všech lidských bytostí na Zemi. Je to součást Jeho velké hry. Jedině On ví, co se svými syny a dcerami hodlá učinit. Ivane, v tomto období neustálých tlaků, prudkých změn počasí, kdy klima neodpovídá vůbec rázu počasí v jednotlivých podnebních pásech, kdy teploty dostupují svých abnormálů v + i – je velmi těžké udržet svoji mysl a s tím i svoji duchovnost na pozitivní a neochvějné úrovni. Proto vás prosíme. Buďte abnormálně bdělí a koncentrovaní. Nespouštějte svůj vnitřní zrak ze záchvěvů vaší duše a vaší intuice. Jen váš vnitřní zrak vás může ponechat ve správných kolejích. Energetická vichřice stoupá a nemusejí se při ní ohýbat koruny stromů. Ba nemusí se pohnout ani stéblo trávy. Je to úplně jiný způsob vlnobití, které ničí. Milujeme vás a věřte, že na vše, co se nyní zračí v blízké budoucnosti, jsme vás upozorňovali. Vše už dávno klokotá ve vašich myslích. Je na vás, jak se nyní se vším vypořádáte, jako tomu bylo vždy. Nezoufejte prosím. Depeše lásky a záchrany dorazí v pravý čas na pravá místa. My budeme všemu přítomni a události, které budou následovat, budou řízeny centrálním mozkem všeho a všech. Jen on bude přesně a korektně manévrovat všechny okolnosti, myšlenky a úkony, které budou k naplnění všeho zapotřebí.

 

V lásce a prosbě vytrvejte jako doposud, s položenýma rukama na svých srdcích, stojící po vašich bocích se loučí vaši Vesmírní.“

 

 

 

678. Poselství z Jeseníku – duchovní obrazce a symboly

 

Pár slov:

 

Skupinka mladých lidí vytvořila od vesmírných láskyplných bytostí - telepaticky a vizuálně předané zajímavé obrazce či symboly pro pomoc v nelehkých chvílích.

 

 

Slova jednoho ze spoluautorů symbolů:

 

Vyzařování těchto obrazců bylo otestováno a překontrolováno kontaktéry, léčiteli a jinými lidmi s určitými schopnostmi. Přátelé z Vesmíru je doporučují a hodnotí jako velmi dobré a vhodné pro pomoc matičce planetě Zemi. Neboť spojují čisté energie z Vesmíru s námi a s tím je samozřejmě  také spojena i matička Země.

 

Účinek si může vyzkoušet každý, bez ohledu na stáří. I rostliny a živočichové vnímají tyto čisté energie. Vždy ale záleží na duchovní úrovni dané bytosti = čím vyšší je duchovní úroveň - tím je vyšší efekt symbolů a obrazců. Jsou inteligentními pomocníky při duchovním růstu.

 

Dále je možné se podívat i na jiné obrazce a přečíst si  telepatické zprávy a jiné zajímavosti.

 

Přeji všem příjemné a Láskyplné chvíle s touto vynikající knihou. Děkuji Otci Stvořiteli a tak i Ivo A. Bendovi za to, že tyto stránky se mohou v této knize vyskytovat.

                       

S láskou a pokorou jsem s vámi milí lidé...

                                                                                                        VL

                                                                                              (Jeseník 9/6/99)

 

 

 

679. Průvodní slova k symbolům a obrazcům, telepaticky předané Ortonem.

                                                              (Přijal René K.)      20.9.1998.     11:05–11:24 hodin.

 

„Tyto symboly vám lidem, této planety ZEMĚ určené, jsou dokonalou pomůckou ve vašem osobním vývoji. Tyto symboly jsou spojovacím článkem k informacím a čistým energiím LÁSKY, které skrze ně proudí od našeho STVOŘITELE. Poněvadž jsou napojené na čisté energie v tomto našem STVOŘENÍ pocházející od našeho STVOŘITELE, tak nemohou nikomu ublížit, ať se cokoliv či kdokoliv nachází v jejich blízkosti na jakémkoliv stupni vývoje. Působí samy o sobě už tím, že existují v těchto znázorněných tvarech. Proto pročišťují všude tam, kde se nachází či vyzařují to, k čemu jsou určeny. A to je vždy dobré a čisté. Stačí si je představit ve své MYSLI a SRDCI a už jste spojeni s těmi energetickými místy a bytostmi, které symbolizují tyto obrazce.

           

Ale chci k tomu všemu říci. Budete-li ve svém SRDCI uzavřeni CITU a LÁSCE, tak ani tyto symboly vás nedovedou tam, kam mají a mohou. Jak povídám, jsou jen vaší dobrou pomůckou ve vašem osobním vývoji a vývoji jiných, a proto vás lidé, prosím. Nebuďte na nich FANATICKY závislí. Buďte závislí jen na svém OTEVŘENÉM SRDCI !  Neboť se vše odehrává ve vašich SRDCÍCH. A v tom tkví celá vaše PODSTATA i PODSTATA celého STVOŘENÍ našeho jediného OTCE, OTCE  STVOŘITELE nás všech. Neboť naše NITRO - DUCHOVNÍ SRDCE je ztělesněním našeho společného STVOŘITELE, který je v NÁS VŠECH !

 

Tak toto vám lidem planety ZEMĚ, s LÁSKOU v SRDCI, sděluje RUČITEL VAŠÍ GALAXIE -  ORTON, který byl před 2 000 lety na planetě ZEMI JEŽÍŠEM KRISTEM.“

 

Toto jsou pomocné klíče k odkódování, k rozpomenutí se na své dávné působiště, úkoly či poslání, které je nutné ještě splnit. Tyto symboly a obrazce působí pozitivně na hluboké podvědomí jakéhokoliv člověka, skrze které proudí čistá energie SVĚTLA a LÁSKY, ať si to člověk uvědomuje či nikoliv. A tato čistá energie ovlivňuje pozitivně charakter a chování jakékoliv bytosti.

 

Skrze tyto symboly a obrazce proudí mnoho MILOSTI od našeho STVOŘITELE, transformované k nám přes duchovní světy LÁSKY a bytostí žijících v nich. Kdy napomáhají navazovat v člověku celkové UVOLNĚNÍ, LÁSKU, CIT, VNITŘNÍ KLID a MÍR, POKORU, RADOST či HARMONII s celým VESMÍREM a vším, co se v něm nachází. Hlavně v začátcích s práci se symboly mnozí mohou cítit, jakoby nám spadl těžký kámen z našeho NITRA, který nás tížil. Jiným z vás se bude chtít PLAKAT, nebo pro změnu neustále SMÁT. Též na některé mohou tyto symboly a obrazce působit TAJEMNĚ. Každý z nás může prožívat něco úplně jiného. Ale prosím věřte, že je vše dobré a tak, jak to má být dle vůle našeho OTCE STVOŘITELE, k pomoci nás, ale i jiných bytostí.

 

Víra a vědomá práce se symboly vše umocňuje, ale vždy jen do určitých hranic poznání. A tyto hranice určuje opravdová LÁSKA v nás samých.  Neboť LÁSKA je jediným klíčem k odemčení zámků do vyšších stupňů POZNÁNÍ. A právě tyto zámky, jsou v NÁS SAMÝCH - v NAŠICH DUCHOVNÍCH SRDCÍCH, kde se nachází i náš OTEC-STVOŘITEL.

 

                        S Láskou RENÉ.

 

Použití symbolů a obrazců:

 

Tyto symboly a obrazce napomáhají při léčení, při pomoci k vyřešení problémů, při ochraně proti negativním energiím a vůbec v celkovém poznání a pochopení NÁS SAMÝCH.

 

   - Při vědomém používání symbolů a obrazců VŽDY účinek zesiluje naše LÁSKYPLNÁ PROSBA ke STVOŘITELI o OCHRANU, VEDENÍ i POMOC v naší práci se symboly a obrazci. Po ukončení práce se symboly poděkujeme s LÁSKOU STVOŘITELI.

   - Není nutné mít v daném místě všechny symboly a obrazce rozmístěné. Ale tolik a takové, jaké cítíme mít v daném místě. Čili se mohou kdykoliv měnit a to podle naši citlivosti.

   - Mohou se umístit např. rozvěšením po stěnách; pod skla pracovních stolů či zkopírováním na oblečení, osobní věci, obálky, sešity atd.

   - Pročišťují a zesilují energetická místa v CHRÁMECH, KOSTELÍCH, MEDITAČNÍCH MÍSTECH, ČAJOVNÁCH a všech těch míst, kde se lidé schází s myšlenkami (vědomě či nevědomě) k sebe-poznání, hledání pomoci nebo útěchy ve vyšších vibračních světech SVĚTLA a LÁSKY.

   - Do NEMOCNIC, LÉČEBEN, OZDRAVOVEN a míst, kde se nachází nemocní lidé.

   - Do míst, kde panují destruktivní - hrubé vibrace, např. naše pracoviště či místa, kde se nachází více lidí pohromadě (OBCHODY, BANKY, NÁDRAŽÍ, HOTELY, UBYTOVNY, SÁLY, atd.)

   - Do míst, kde se nachází elektrické spotřebiče (TELEVIZE, POČÍTAČE, EL. ROZVODNÉ SKŘÍNĚ, KUCHYŇSKÉ ELEKTRICKÉ SPOTŘEBIČE atd.)

   - Do bytů, převážně do ložnic a dětských pokojíků nebo míst, kde nejvíce času pobývají děti (ŠKOLY, ŠKOLKY, DĚTSKÉ DOMOVY, INTERNÁTY atd.). Tak už dítě od mala buď přímo nebo nepřímo komunikuje s vyššími energetickými místy a s bytostmi s těmi místy souvisejícími. Tím dítě od počátku udržuje spojení s vyššími světy LÁSKY a toto spojení se tak neustále zesiluje a prohlubuje. A to vše se pozitivně odráží v charakteru dítěte, k správnějšímu postavení k životu.                                                                                                                                                   

Tímto od SRDCE upřímně děkuji všem Vám, bytostem SVĚTLA A LÁSKY z vyšších duchovních světů, za vaši obětavou práci OTEVŘENÉHO SRDCE k nám lidem, k planetě ZEMI a všem žijícím bytostem na Ni. Děkuji vám všem s LÁSKOU od SRDCE, za vaši důvěru, že jsem mohl být nápomocen při této MILOSTI a POŽEHNÁNÍ našeho OTCE - STVOŘITELE skrze Vás, BYTOSTI SVĚTLA A LÁSKY, pro nás lidi, žijící na planetě ZEMI, v našem dalším vývoji.

 

Též od srdce děkuji všem mým přátelům, kteří mi věřili a pomáhali jakoukoliv měrou uskutečnit vydání těchto symbolů a obrazců lidem planety ZEMĚ. Velké poděkování patří p. Josefovi P. za pomoc při ověřování či určování tvarů, barev a názvů k těmto symbolům a Vladanu S. za pomoc při tvoření těchto symbolů do pravé podoby na počítači, až k celkovému vydání.

 

Touto příležitostí též od srdce prosím a žádám všechny lidi, aby napomohli dle svých možností a schopností skrze své OTEVŘENÉ SRDCE LÁSCE a ČISTOTOU SVÝCH MYŠLENEK planetě ZEMI. Aby byl přechod naší KRÁSNÉ planety ZEMĚ - DRAHÉ MÁMY, do vyšších vibrací co nejplynulejší a aby tento přechod mohlo s RADOSTÍ a s LÁSKOU v SRDCI oslavit co nejvíce lidí planety ZEMĚ.

 

Nechť může SVĚTLO, LÁSKA, MÍR, RADOST a VEŠKERÁ ČISTOTA a DOBROTA proudit celým naším STVOŘENÍM.

 

Tímto všem s LÁSKOU V SRDCI DĚKUJI.

 

Od SRDCE vám všem milým lidem přeji, aby tyto symboly a obrazce byly nápomocné v dalším vašem osobním vývoji, abyste tak mohli být i vy s LÁSKOU v SRDCI nápomocni v osobním vývoji jiných. Ale aby i tyto symboly a obrazce mohly být nápomocné i bytostem zdržující se v nevědomosti na planetě ZEMI nebo v blízkosti nÍ.

 

                                                                       S LÁSKOU     René.

 

 

 

680. Sdělení.                                                (Přijal: René K.)                                   28.6.1998.                                                                     

                                                                                                                Místo: Černá Voda.

 

 

„Prosíme i my, Vesmírní lidé a bytosti z vyšších duchovních dimenzí, my, kteří ctíme LÁSKU v SRDCI. Prosíme vás Lidé, zastavte znečišťování a plundrování přírodního bohatství, zastavte utrpení druhých, zastavte hromadění bohatství - zastavte se lidé. Prosíme vás lidé, zavrhněte veškeré zlo a negativní myšlení, kterými se tyto síly temna živí. Vyvarujte se hádkám a hrubým vibracím, včetně vaší politiky. Prosíme otevřete svá srdce LÁSCE, ztište se vnitřně a vysílejte jen impulsy LÁSKY, ŠŤĚSTÍ, RADOSTI, vnitřního  KLIDU a MÍRU. Pomozte vaší krásné planetě ZEMI, která velmi trpí. V tuto chvíli záleží už hlavně jenom na vás, na vaší SVOBODNÉ VŮLI, na vašem ČISTÉM SRDCI. Ale blíží se odplata těm, kteří ničí ZEMI, těm, kteří ubližují jiným, aby věděli, že se to nedělá. Tvrdíme, že smrtí nic nekončí, a že se vše k původci vrátí dřív nebo později.

 

Toto vám lidé s vážností situace sdělují Vesmírní lidé, kteří se nacházejí poblíž vaší krásné planety Země.“

 

 

681.  Sdělení.                                           (Přijal: René K.)                               Červenec 1998.

                                                                                                                Místo: Černá Voda.

 

        „Lidé planety Země.                                     

 

Chcete-li být účastni dalšího svého vývoje na planetě Zemi, je nutné vyzařovat ze svého SRDCE jen LÁSKU, vše DOBRÉ a ČISTÉ. Představujte si sebe jako zářivou bytost, plnou SVĚTLA, LÁSKY, POKORY a NADĚJE pro druhé a veškeré MILOSTI, DOBROTY a HARMONIE pro svou planetu ZEMI. Jen toto prosím lidé vyzařujte. Jen toto si ve svém SRDCI představujte. Za vás lidé, mí bratři a sestry planety ZEMĚ, musí mluvit převážně jen vaše SRDCE, abyste mohli být příkladem pro druhé. Též, abyste PÝCHOU později NEUSTRNULI ve svém vývoji. Proto nechť za vás lidé - bratři a sestry, mluví jen vaše SRDCE otevřené LÁSCE. Jen toto, prosím, ze sebe do svého okolí vyzařujte.

 

Tak toto vám přátelé s LÁSKOU v SRDCI a se slzami v očích sděluje Pleja se Semjase z planety ERRA, ke které se připojují milióny dalších vašich Vesmírných bratří a sester."

 

 

 

682. Sdělení.                                            (Přijal: René K.)                                       28.9.1998.

                                                                                                                Místo: Černá Voda.

 

„Kolik skrze Srdce Lidské,

by mohlo Lásky procházet každým dnem,

podmínka k tomu však jediná je nutná,

otevřít ho lidé, otevřít ho Lásce, čistotě a pokoře.

 

Otevřené Srdce si již samo cestu najde,

a to Láskou svou,

jak z bludného kola Karmy ven.

Aby jen dobré se k nám mohlo vracet,

jakýmkoliv pro vás lidé positivním způsobem.

 

Mít rád či milovat,

jak snadné vyslovovat tyto slova,

horší je to pro vás lidé, do života dát a uplatňovat.

Ale s otevřeným Srdcem Lásce,

jde vše mnohem a mnohem snáz.

 

Proto se není lidé čeho bát,

neboť STVOŘITEL nás všech je naše otevřené Srdce - je Láskou sám,

které nás vede správně,

v naší pouti jakýmkoliv životem.

 

S láskou lidem planety Země Vesmírní Lidé Světelné rodiny a připojuje se i Orton.“

 

 

 

683. Doba 99.                                       (Přijal: Vladan S.)     23.3.1999.    13:25-13:51 hodin.

                                                                                                                       Místo: Jeseník.

 

 „Milovaní lidé, nejen planety Země, toliko zkoušené drahé Matičky. Nejednoduchá doba je, a proto se k vám obracím s tímto poselstvím. Není důležité se zlobit, ale mít rád a Lásku takto i dávat dál. Prosím nedělejte ukvapené závěry. Mnoho lidí se připravuje na velké věci. Různí převtělení (inkarnovaní) lidé jsou zde, aby vám pomohli. Jsou zde však ale i jiní, kteří nejsou sto řídit se Vesmírnými  zákony, a proto vyciťujte, s kým se bavit, s kým prožívat různé chvíle, komu předávat různé informace, aby toho nezneužil, komu věřit a komu ne. Vy cítíte, jste lidé, živé bytosti, jen si to více uvědomujte.

 

Nejste roboti. Nenechejte si toto vtloukat do hlavy. Máte právo se bránit. A já vám nyní, chcete-li poradím jak. Vyciťujte a … když vás někdo bude obtěžovat svým necitlivým myšlením, když vám někdo bude vnucovat svůj názor - koncentrujte se do svého duchovního srdce uprostřed hrudi - tam jste vy celý se mnou, s celým Vesmírem. Zde jste v bezpečí, můžete tomu dotyčnému odpustit, posílat lásku a také zde také za něj můžete poprosit. Někdy to může být tak silné, že dotyčného to může až odmrštit - to však záleží na duchovní úrovni. Pamatujte, že každý útok je voláním o pomoc. Proto vysílejte lásku - a útoky jsou ty tam - ale to také záleží na duchovní úrovni. Pokud člověk již vyzařuje tolik moře lásky - ani moc se již nemusí snažit koncentrovat se do duchovního srdce a posílat lásku. Mnoho lidí hledá Stvořitele všude možně kolem a ani je nenapadne, že oni jsou jím skrze duchovní srdce uvnitř sebe sama.

 

Pravda je pro mnohé velmi bolestná a těžká. Skrze lásku a otevřené srdce se dostanete mnohem dále. Život není jenom honění se za penězi, život není takový jaký někteří propagují a podstrkují vám lidem.

 

Ale nejsou jen špatní lidé, jsou i dobří, kteří rádi pomohou a pomáhají (a to jak na Zemi, tak v celém Vesmíru – pozn. zpracovatele). Nemusíte se bát. Strach je jen vymyšlením něčeho, aby jste mohli být lépe ovládáni. Uvědomte si to prosím. Buďte sami sebou. Nemusíte se ničeho bát. Kdo dodržuje Vesmírné zákony - ten je podporován Mnou, celým Vesmírem. Kdo říká pravdu, se ničeho nemusí bát. Kdo ukazuje cestu lásky druhým, ten se také nemusí ničeho bát. Bojí se vždy jen ti, kteří jsou pod vlivem. Strach není špatný - je to jen ukazovátko. Vždy mějte otevřené srdce a oči, aby jste mohli prokouknout ty, kteří chtějí jen na lidech určitým způsobem vydělat. Je důležité se dívat na vše s nadhledem. Jen si vzpomeňte - vše kdo co vyzáří, to se mu vrátí. Kolik lásky dáš, tolik se ti jí vrátí a to mnohem vícekrát - ale i naopak. Vrátí se mu vše a ještě více. A u obou případů to nemusí být hned.

 

Děj se vůle Boží - nechceme, aby se někomu něco dělo špatného. My chceme jen, aby si uvědomili, že to, co dělají, není v souladu se Zákony Vesmíru. Bolestné dny pro některé jsou proto, aby si vzpomenuli a uvědomili své já, své duchovní srdce, a ne, aby se zabývali nátlaky někoho jiného. Pro některé tato doba je hořká také proto, že přestože byli námi varováni, přesto někteří dělali a někteří ještě dělají dodnes mnoho proti Vesmírným zákonům. Je to jen selekce, ne násilí. Je to milost planetě Zemi a ne násilí. Je to milost lidem jdoucím pravdou Lásky, ne násilí. Lidé milí, máte možnost se kdykoliv stát láskyplnými. Dávám vám možnost a vy si ji někteří necháváte ujít. Proč ?  Proč se nezeptáte svého Duchovního srdce, kde sídlí nejvyšší Já. Tato doba je výběrem zrn od plevele. Staňte se prosím všichni tímto zrnem, zrnem lásky, dokud je ještě čas. Nacházíte se v době citu a ne rozumu. Věk Vodnáře je věk vysokých (jemnohmotných) vibrací. Hrubohmotní lidé těžko v těchto vibracích přežívají, pokud nezmění svou duchovní hodnotu. A právě obrácením se ke Stvořiteli s prosbou o pomoc lze přežít. Však i to je svobodná vůle. Tento rok vám lidé ukáže, kdo doopravdy jaký je, kdo jak je dobrý a naopak.

 

Katastrofy a jiné těžkosti si lidé dělají svým myšlením. Někteří odsuzují za toto Stvořitele - Stvořitel je Všeláska - jen se jim vrací to co vyzářili. Dal jsem vám svobodnou vůli a vy jste ji takto využili. Však musíte počítat také s důsledky tohoto konání. Příčinou je svobodná vůle. Důsledek je to co tato svobodná vůle vytvoří. Ale už dost. Proto mnoho lidí z planety Země, ale i mnoho přátel z Vesmíru prosí za planetu Zemi a lidi na ní. Prosí za Lásku vše dobré a čisté. A já jim v tomto vyhovím, protože jsem Všeláska.

 

Buď si lidé uvědomí své Já, půjdou cestou Lásky, nebo půjdou jinam na jinou planetu podobného vývoje, kde budou pokračovat v hledání pravdy. To není násilné, je to jen jediný předpoklad pro lepší žití, žití v Lásce na planetě Zemi. Co se již natropilo na matičce Zemi, to stačí, to už stačí. Je na vás na lidech, aby jste změnili, co se ještě změnit dá.

 

Vesmírné zákony jsou zákony přírody, svobody, lásky ke všem a ke všemu. Vyjádření lásky, je vyjádření svého já, svého nejvyššího já a to já je Stvořitel uprostřed vaší hrudi. Lidé zapomněli na svého Stvořitele. A proto jsou nyní probouzeni. A to není pro některé lehké. A to pro ty, kteří nejsou otevřeni lásce. Naopak ti, kteří jdou cestou lásky, ty já chválím - jdou správně a v cestě jim nic nestojí, a to proto, že jdou v lásce, v tom je ta jednoduchost, jednoduchost žití, být sám sebou. Spoléhejte více na cit, nebo sami sebe, než na ostatní, nemusí se vám to v této době vyplatit.“

 

 

 

684. Za krásnou linií dívčího těla.              (Přijal: Vladan S.)                                    16.2.1999.

                                                                                                                       Místo: Jeseník.

 

„Za krásnou linií dívčího těla,

krásný úsměv hocha jest,

copak by asi ta dívka chtěla,

snad s láskou se dát svést?

 

Chlapec klidným krokem kráčí

k té krásné dívce,

k dívce,

která schválně se neotáčí.

 

Však ona o něm ví,

ale ráda věděti by chtěla,

 co se díti bude dál,

vždyť chlapec mnohem dále od ní stál.

 

Ten oheň v srdci plápolá,

zvědavá je, jak se zachová

to  je přenáramná krása,

jak se tak dívám mé srdce jásá.

 

Už jen pár kroků od děvenky je,

místnost najednou je plna světla,

v tu chvíli hudba lásky v srdci zazněla,

oči se jim smějí a ta záře co náhle harmonii rozlila,

u srdce všechny přítomné zahřála.

 

Chlapec jde dál klidným krokem mistra,

on ví, že ta dívka nejen že je krásná, ale i bystrá,

ví že dívka o něm ví, že je také s vesmírem spojena,

chvilka ladného jejího pohybu a už se mu podlamovaly kolena.

 

Ta chvíle kdy, ona se k němu otočila a říci něco chtěla,

hoch rázem zdřevěněl a slzy mu do očí vyhrkly,

odkud asi ta panenka přiletěla,

to je krása, pocit to snad už ani není,

to vše je tak náhlé, tak náhle všechno změní.

 

Kdo je ta krásná bytost,

kde se tu tak najednou vzala,

snad chlapec se chtěl s někým seznámit?

že ona je tak hodná, že takový dar mu dala?

 

Že by se představiti chtěla?

slza jak padá z tváře matičku Zemi zalije

a přece slyšet byla,

jak říká, jmenuji se Panenka MARIE.

 

Svatá její tvář se ještě více usmála,

chlapcovo srdce znělo jako zvon,

teplo boží - blaženost jej oblévala,

zeptala se chce-li na Alcyon.

 

Chlapec podíval se ven oknem velikým,

kde měsíc pospolu s hvězdami svítil a byl,

odpověděl ji hlasem laskavým a dojatým,

že rád poznal by tato krásná místa býval byl.

 

V zápětí však dodal: „Odpust mi však prosím, ještě nemohu,

Matičku Zemi velmi miluji a zde já býti mám, tak to já cítím,

velkou radost tím jsi mě udělala, za to já Ti děkuji, ale nemohu,

věřím, že ten vlak na Alcyon jede každou chvíli, že ho příště chytím“.

 

Panenka ani říci slovo nemusela znělo to však – „Já tě moc dobře znám.“ “

 

 

 

685.  Srdce.                                         (Přijal: Vladan S.)                                          19.2.1999.

                                                                                                                       Místo: Jeseník.

 

„Báseň Lásky tady je,

tvé srdce teplem zalije,

hřeje, ráda Tě velmi má,

žádné chyby u nikoho nehledá.

 

Láska, "ách"  jak se vůně dvoří:

Nechť to jiskří, nechť to hoří,

nechť se děje vůle Boží,

nechť své Srdce nikdy nikdo neodloží.

 

Láska je s námi stále,

jen se jí otevřít,

v malém i velkém sále.“

 

 

 

685.1 Kampak běžíš, "trpělivost…" - říká Ježíš.     (Přijal: Vladan S.)                        19.2.1999.

                                                                                                                       Místo: Jeseník.

 

„Krásných cest je mnoho,

tak vyber si a kráčej dál,

bát se není čeho,

já bych nespěchal.

 

Plujme a plujem,

cestou Lásky,

co je vždy a zase,

v zlatém čase.“

 

 

 

686. Poselství.                                    (Přijal: Vladan S.)       12.5.1999.     23:00-23:21 hodin.      

                                                                                                                       Místo: Jeseník.

 

           „Lidé, mějte na paměti toto:

 

Láska je především vyjádření svého dobrého Já, pomoci jiným, dávání lásky je dávání své dobroty, energie dobroty, soucitu. - Nejde jenom o hru - jak si většina z vás myslí - jde o to vyjádřit své já co nejvíce to jenom jde - a to každý den se snažit vyjádřit co to jenom jde.

 

Láska je ve vás všech . Jen ji probudit a dávat a dávat dále. Vy dostáváte - Jste jako dálnice energií -propouštějte Nikdy nekončící Lásku - energie Světla vyjádření, tvoření - dál. Nezadržujte tyto energie - Otevírejte se jim - tak dosáhnete všeho bez námahy - ku Lásce všech. Nebuďte stále v ulitách jako nějací brouci. - Vyjděte ven a uvidíte, že nejste jenom maso a kosti. Jste lidé. Především duch dělá člověka - ne tělo a oblečení, ale duch.

 

Vše je tak jednoduché - jen se otevřít lásce. To znamená dejte se do práce se sebou samým. Jděte po cestě - své cestě. Nikdo nic neudělá za vás. Vy sami musíte nejdříve pracovat na sobě samém. Pak teprve přijde na to, že můžete pomáhat jiným. Tak je to jednoduché. Jen připusťte, že to může být. Neodvracejte, neposuzujte. Tak byste jen posuzovali sebe - a mnoho z vás již ví že to není zrovna příjemné.

 

            Tak pravím já,  Orton, "Ježíš Kristus".“

 

- tělo je nástroj - velmi cenný nástroj - spojte vše - ducha a fyzično - Splývejte ...

 - Jednota je kruh - nebuďte v kruhu - ale staňte se kruhem.

- záleží na lidech - co chtějí v životě dokázat - buď - něco životního nebo jenom povrchního - já sám za sebe jsem pro to životní - hledání pravdy, hledání sebe samého, své nejvyšší já - a to Stvořitele

- každý člověk má svou svobodnou vůli - nikdo nemá právo tuto svobodnou vůli překrucovat a taktovat jinou muzikou. Tak ne. Každý jít svou cestou - znamená jít takovou cestou co si sám vybere. 

Nikdo nikoho do ničeho nenutí. Je na každém člověku, co si vybere za informaci a bude s ní pracovat. Ať je to v televizi, na výstavách nebo v novinách.

 

- Snažíme se a ukazujeme to, k čemu lze dojít. Lehce. S láskou.

- Mimozemští přátelé - chtějí a to zdůrazňuji - CHTĚJÍ BÝT S NÁMI VÍCE, NAVŠTĚVOVAT NÁS, atd. - Jak by vám bylo, když někoho milujete a nemůžete za ním - když můžete jen v myšlenkách ?  Prosím zamyslete se nad tímto. Prosím.

- To platí i z mé či naší strany - protože je také miluji a chci s nimi být více a více.

- Čím více lidí bude informováno - tím více jich může být i kontaktováno. Čím více lidí si toto bude vše přát s láskou a pokorou - tím je více možností kontaktů, i fyzických.

 

                        Děkuji všem s Láskou v Srdci

                                                                                  Vesmírní Lidé

                                                                                a VL (Jeseník).

 

 

 

687.  Návštěva vesmírných bratří na lodi z planety AENSTRIE.                           Místo: Jeseník.

 

Jmenuji se Vladan a jsem z Jeseníku. Žiji tak, jak je mi to umožněno milovaným Otcem - Stvořitelem. Můj příběh se zdá být jako z fantastického filmu, ale sám znám nemálo lidí, kteří již něco podobného zažili a i oni vědí, že je to normální a je toho mnohem více (než média kdy vydala). Leckdo by si mohl říci, že jsem snílek - a má pravdu  „Rád sním“. Ale tento příběh se odehrál doopravdy - ne v mé fantazii. Snažím se co to jenom jde dodržovat Vesmírné zákony a tak se kontaktuji vědomě telepaticky už asi rok s přáteli z Vesmíru a s dalšími bytostmi. Je krásné si uvědomit, že je člověk ve spojení. Ale to co mně provedli onoho rána dalšího dne  na to nikdy nezapomenu. Od té chvíle se stále cítím jako v objetí krásné láskyplné bytosti.

 

Mé životní heslo zní (a ledacos napoví):  „MILUJ..., OSTATNÍ PŘÍJDE...“, „RADOST, LÁSKA, TO JE STVOŘITEL“.  Také vás může něco podobného potkat a tak oslovit jako mne. A proto bych byl moc rád, kdybych se s takovými lidmi mohl setkat, nebo jinak seznámit. A to je vše, co jsem chtěl říci na úvod.

 

Příběh se odehrál v Jeseníku a to na vesnici, kde máme rodinný domek. Byl jsem ten den na hvězdárně a bylo pozdě (asi kolem 11 hodiny) když jsem šel spát. Můj pokojík je dole v přízemí. Že byl měsíc v úplňku a konec března, to nikdy nezapomenu. Na druhý den (1. dubna 1999) brzy ráno, (asi kolem jedné) jsem se probudil, či spíše, byl jsem probuzen  impulsem přátel z Vesmíru. Co bylo zajímavější, bylo to, že jsem se z postele  podíval na měsíc a popřál jsem mu mnoho láskyplné dobroty (dělávám to, ale s takovým procítěním to bylo poprvé).

 

Chvíle klidu, nic se neděje - ale najednou …..  mám slzy v očích  cítím se blaženě, cítím mnoho lásky. Cítím jako by tisíce rukou po celém těle mne hladilo. Cítím se lehčeji, než normálně. Cítím každou buňku svého těla.  Sednu si s neobvyklou lehkostí na postel a dívám se ven z okna, jako by mne někdo nasměroval hlavu a řekl: „Podívej se“.

 

Řekl jsem si: „Co to je ?… Co se děje ?…“ Skrze okno jsem uviděl něco báječného tak fascinujícího a zřetelného, že až oči přecházely. Překrásný létající objekt tvaru disku se vznášel a jemně se houpal nad domem vedle sousedů. Viděl jsem jak z něj vychází nádherný svítivý kužel a jak dopadá na střechu onoho domu. Chvilkami světlo bylo vidět, že prochází dále skrze střechu. Byla to chvilka co jsem se díval na objekt co byl dál od našeho domu, protože v zápětí jsem něco ucítil a uviděl mnohem blíže. Byl to další talíř. Viděl jsem jeho paprsky jak dopadají na zem před oknem a pomalu se posouvají ke mně. Viděl jsem jak paprsky procházejí zdí, ústředním topením a mnou celým, až jsem se ocitl celý v tomto kuželu, který nebyl již ve zbarvení bílého světla, ale viděl jsem jen kružnici v barvě světelně červené kolem sebe. Byl to transportní paprsek a ani nevím jestli jsem v těch chvílích seděl či už stál. Najednou jsem ucítil že, se vznáším směrem k lodi.  Uvědomil jsem si, že nade mnou je strop a ložnice mých rodičů. Houpavým pohybem jsem stoupal pomalu nahoru. V jedné chvíli jsem se tak zhoupl až jsem si myslel že vypadnu z kruhu ven. Náhle jsem uslyšel klidný zřetelný mužský hlas: „Neboj se…“  Po těchto slovech se do mého srdce vlil klid a mír. Proplul jsem stropem, jako kdybych vyplul nad hladinu vody. Stále jsem pozoroval okolí a v ložnici mých rodičů jsem viděl bytost stojící u okna a dívající se ven. V domnění, že je to někdo z rodičů, jsem upozorňujícím hlasem řekl: „Za hodinu a půl jsem doma“. Ta doba mě byla telepaticky sdělena chvíli před tím, než jsem tu bytost viděl. A ještě jsem dodal s humornou nadsázkou: „Možná se vrátím“. A to proto, že rodiče měli ve zvyku se ptát „kdy přijdeš“, kamkoliv jsem šel. A já jsem jim vždy odpověděl na určitou dobu: „Možná“.

 

Půdou a střechou jsem proplul ani nevím jak, ale přesně si pamatuji pohled z prostoru nad naším domem. Odhaduji, že to bylo asi 20 m od základů našeho domu. Byl ještě vidět první talíř co jsem viděl z mého pokojíčku, ale byl skoro ve stejné výšce jako já. Po chvíli jsem se ocitl v místnůstce která nebyla velká, ale ani ne malá. Byl jsem ohromen čistotou a cítil jsem stěny lodě, jako kdybych byl jimi. Přicházela ke mně bytost, která až přišla blíž, tak jsem poznal, že si vzala podobu mé babičky. Moje pravá babička v tu chvíli spala v přízemí na opačné straně našeho domu (ale nevylučuji možnost, že byla s nimi předem domluvená). Vzala mne za ruku a dovedla mne k jedněm dveřím. Od té chvíle jsem pořád vysmátý. Podívala se na mne a řekla: „až bude čas, můžeš vejít”. Pochopil jsem, že mám vyciťovat srdcem, kdy mohu vejít do místnosti.

 

Po chvilce sedění na sedátku (nebo něčem takovém), jsem vešel. Prostě vklouzl jsem dovnitř - do krásně osvícené místnosti. Bylo zajímavé to, že použili nábytek z kuchyně mé milované babičky. Byl jiný cítil jsem a viděl jsem, že je to jiné než to vypadá. A tak se mi chvilkami dařilo vidět původní zařízení. Ihned jsem si všiml lidí, kteří jsou v místnosti. Byly tam dvě postavy podobající se usměvavým strýcům a dítě se svou maminkou. Malý synek měl podřený kotník a jeho maminka měla zjevně o něj starost.

 

Chvíli jsem se díval co se bude dít. Jeden ze strejdů vzal milého hocha a nohu mu přikryl zvláštním něčím, vypadalo to jako deka, možná to byla deka. Chlapec mne viděl a i jeho maminka se velmi divila při pohledu na mne. No to asi bylo tím, že jsem měl pyžamo. Ve chvilce mi došlo, že takto je mnoho lidí bráno do lodí a je léčeno. Je samozřejmě nutno podotknout, že jsou bráni jen vždy v případech se svolením našeho milovaného Stvořitele. Za chvilku byl kluk zdravý jako buk. Po té, co strejda odkryl chlapcovu nohu, nebylo znát žádného zranění. Chlapec vstal a měl ohromnou radost. Radoval se a to byl pro mne velmi významný zážitek. Jsem velmi  šťasten a cítím se báječně, když se někdo z lásky raduje. Měl jsem a mám z tohoto zážitku velkou radost. Mohu říci, že vždy rád na něj vzpomínám.

 

Potom jsem zahlédl na stěně viset dva obrázky. Možná jich bylo víc. Ale tyto mi něco připomínaly, a proto jsem se rozhodl je prozkoumat. Šel jsem blíž k nim a ptal se strejdů odkud jsou. Uslyšel jsem jednoduchou odpověď: „Hádej, ty to víš…“ A já v duchu řekl: „Z Aenstrie ?“ Odpověď jsem dostal v podobě ohromné radosti ze Srdce. Nemusel jsem se dále ptát - loď, na které jsem byl návštěvníkem, byla z Aenstrie. Jeden z obrázků obsahoval krásné místo, ve kterém jsem zahlédl a nejvíce si pamatuji budovu s kopulí nahoře. Měla mnoho okýnek a byla ve velmi zajímavém prostředí. Ostatní budovy byly menší a jiného tvaru. Druhý obrázek byl také z Aenstrie, ale co obsahoval, to si už přesně nepamatuji. Vím, že ta krása, která z nich doslova a do písmene čišela, mne velmi oslovila.

 

Od obrázků jsem přešel k hlavnímu obřadu této návštěvy. Přišel ke mně jeden ze strejdů a vzal mne za ruku. Jeho hřejivé, láskyplně - léčivé ruce byly nepopsatelnou součástí návštěvy. Chvilku jsme si povídali. Potom mne posadil na lehátko, které vypadalo jako pohovka. Zavřel oči a já ho jen malou chvíli pozoroval, protože jsem upadl do blaženého spánku. Probudil jsem se asi ve tři hodiny ráno toho samého dne. Ne již na lodi, ale u sebe v pokojíku. Ještě dlouhou chvíli jsem byl z této návštěvy v takové náladě, jako kdybych se oženil s pravou životní partnerkou.

 

Na závěr bych chtěl poděkovat Otci Stvořiteli a všem bytostem Světla a lásky, že jsem mohl prožít takovou krásu. Moc jsem si přál, aby mne bytosti Světla a lásky navštívily, ale že já navštívím je, to mne nenapadlo. Po pár dnech jsem to vyprávěl několika přátelům a bylo mi sděleno, že jsem podnikl tuto návštěvu duchovním tělem, což je o zážitek zase více. Rád bych našel maminku s tím chlapcem, kteří byli se mnou. Mnoho by mě to pomohlo.

 

Děkuji všem s pokorou a Láskou ze Srdce.             Vladan.

 

 

 

688.  Reakce na článek Blesk, březen 1999.    (Přijal Ivan D.)   29.3.1999. 10:45–10:50 hodin.

                                                                                                                         Místo: Praha.

 

Přijmi pozdravení ode mne milý Ivane, Aštara, velitele Velké vesmírné flotily.

 

Vím, byl jsi tím článkem, který jsi včera četl, hodně rozrušen. Nebyla to náhoda, Ivane, že se ti dostal do rukou právě v tuto chvíli. Je to opět jeden z manévrů Temnoty, jak obrátit už tak nevědomé lidstvo zpět do balastu rádoby objevené vědy, aby si lidstvo stále myslelo, že věda nespí, že neustále bádá, a že má velké výsledky. Lidem v jejich každodenním spěchu za materiálem a ekonomickým přežitím stačí málo. A vše, co jsou schopni pochopit, a v tom letu světem vnímat, je to, že vědci něco dělají, a že objevují i jinde primitivní život. Samozřejmě jaký jiný. Vždyť planeta země přece nese ty nejdokonalejší bytosti celého Vesmíru. Tak už to dlouho negativní entity vtloukají do mozků a srdcí všem stále znovu a znovu se inkarnujícím bytostem na Zemi. Hodí se jim to do krámu. Lidstvo zůstává neustále v úžasu z toho, jak věda pokračuje, a jak skvělé věci odhaluje, a zároveň se všichni stále více utvrzují v ideji, že pozemské lidstvo je jediné nejdokonalejší, nejinteligentnější a prvotní. Dobře rozumím, jak si ze všeho znechucen, ale vytrvej. Bojuj dál ve svém vědomí a svědomí. Tvoje pravda je správná a mnoho lidí, kteří jsou dnes na druhé straně, bude zítra stát zítra po tvém buku. Cesta k pravdě je trnitá milý Ivane, ale pocit vítězství, ale toho skutečného a opravdového je potom nepopsatelný.

 

To ti sděluji já, Aštar, a též Orton, milý Ivane. Den a hodina prohlédnutí se blíží a jen ti nejsilnější vytrvají ve vlnobití negativních informací. Držte se všichni, dobří lidé. Milujeme vás a neopustíme.“

 

 

 

689.  Duchovnost.                              (Přijala Kateřina P.)                                        18.3.1999.

                                                                                                                             Místo: Zlín.

Ptá se Ivo A. Benda, odpovídá civilizace DHOH.

 

Volíme 12 – ti stupňovou stupnici vibrační (duchovní) úrovně. 12. stupeň je přiřazen nejduchovnějšímu nám známému člověku na planetě Zemi – Satjí Saí Bába, Indie.

 

Upozornění: Duchovnost není láskyplnost.

 

0. stupeň duchovnosti (D) má většina obyvatel planety Země. Kolik je to prosím přesně ?

 

„Je to 5,2 miliardy ze 6 miliard obyvatel. 800 miliónů lidí duchovně pracuje, má víc než 0 D.“

 

Jak jsou na tom dnes jednotlivé země Evropy ?

 

„Dánsko: 5,3 D

Slovensko: 5,3 D

Finsko: 3,2 D

Rakousko: 3,2 D

Maďarsko: 3,2 D

České země: 2,4 D

Polsko: 1,2 D

Velká Británie: 1 D

Německo: 0 D

Francie: 0 D

Itálie: 0 D

Španělsko: 0 D

Švédsko: 0 D

Norsko: 0 D

Rusko: 0 D

Ukrajina: 3,2 D

 

Evropa: 1,0 D

 

Jaký byl vývoj duchovnosti v českých zemích ?

 

1950: 0 D

1960: 0 D

1968: 1,6 D

1969: 1,2 D

1970: 1,7 D

1971: 1,5 D

1972: 1 D

1980: 0,5 D

1985: 0 D

1990: 1 D

1991: 0,8 D

1992: 0,8 D

1993: 0,8 D

1994: 0,5 D

1995: 0,6 D

1996: 1,5 D

1997: 2 D

1998: 2,6 D

1999: 3,5 D  (červenec)

 

Kromě roku 1999 jsou uvedené hodnoty průměrné za celý rok.

 

Jaké jsou rozdíly v krajích zemí českých ?

 

„V roce 1998 byly rozdíly v krajích pouze  + -  0,1 D.

 

Nejnižší duchovnost: Českomoravská vrchovina (kopaničáři), Severní Čechy (horníci), Ostravsko (horníci).“

 

Jakou má duchovnost např. planeta Erra ?

 

„Planeta Erra má mnohem vyšší duchovnost než 12 D.“

 

Děkuji vám milí přátelé DHOH.

 

Na lodích mají naší vesmírní přátelé telestěny a na nich si ukazují vibrační mapy oblastí zemského povrchu, např. Evropy. Vysoké vibrace jsou znázorněny jasnou červenou barvou (střed Evropy), nízké vibrace hnědou až okrovou barvou (Balkán).

 

Vibrace také kolísají ze změnou ročních období. V zimě lidé nejvíce tráví v uzavřených budovách a s minimálním kontaktem s přírodou, lidé pracují mnoho přesčasů v zaměstnání, je nejméně světla a slunečných dní – nejnižší vibrace, 1. dno je začátkem prosince, 2. dno je v lednu. V létě jsou sezónně nejvyšší vibrace, lidé tráví mnoho času v přírodě, méně v zaměstnání, je hodně slunečných dní.

 

 

 

690.  Loď Kohunovy flotily ve Zlíně.           (Přijala Kateřina P.)    7.7.1999.     2:30-3:00 hodin.

                                                                                                                             Místo: Zlín.

 

K ránu ve 2:30 hodin nás probudil velký hluk, jako kdyby rachotily plechové tabule, padají, sesouvají se. Je vedro, okno je otevřené. Ihned vstáváme z postele jako na povel a běžíme k oknu, kde je výhled na jihozápad na okraj lesa nad městem vzdálený 500 m. Po chvíli vidíme, jak se  v pravidelných intervalech odspodu odrážejí na nízkou rovnou vrstvu mraků široká světla vycházející z jednoho místa na vršku kopce, který se jmenuje Díly, směr Kudlov, asi 1,5 km vzdáleného. Je to opravdu blízko. Svítí vždy asi 15 s a v intervalech asi 1 minuty se znovu rozsvěcují. Přitom asi 6 světel osvětluje šikmo od lodi mrak a pomalu se rozbíhají do stran, silné jako laser, ale široké pásy nad město Zlín kilometry daleko, jako v nějakém filmu. Přitom pomalu rotují. Dozvídáme se, že je to loď na pasece, ke které nevede žádná cesta. Na dotaz, kdo to je a co dělají bylo nejprve odpovězeno: „Nerušit.“ Pak jsme se dozvěděli:

 

„Jsme loď z Kohunovy flotily a vytyčujeme evakuační místo. Ruší nás hodně zvěře (zajíci, koroptve, vysoká). Budou také evakuováni. Není tu vhodný přístup pro evakuované lidi.“

 

Na otázku, zda bychom mohli se k nim přiblížit nám odpověděli:

 

„Nepřibližovat se, je tu nebezpečné záření z lodi.“

 

Popřáli jsme jim, ať se jim daří a po půl hodině jsme šli znovu spát a loď stále dál svítila na mraky. Byl to fascinující zážitek. Město Zlín spalo nejhlubším spánkem.

 

 

 

691.  O lásce k androidům.                 (Přijala Kateřina P.)                                    Duben 1999.

                                                                                                                             Místo: Zlín.

Ptá se Ivo A. Benda, odpovídá Pleja.

 

Prosím tě Plejo, chtěl bych se zeptat, zda se může stát, že se alespoň výjimečně někdo z Vesmírných lidí zamiluje do androida ?

 

„Ano, i toto se může výjimečně stát. A to osamělým cestovatelům doprovázeným androidy. Android je uměle vytvořený člověk, prakticky k nerozeznání na první pohled, nekomunikuje ale telepaticky, tak lze rychle poznat jeho totožnost. Má také určitou míru lásky, jinak by nemohl s námi spolupracovat, ale není to tak silná láska, jako u lidí. Nemá totiž duši.“

 

Děkuji ti Plejo za vyčerpávající odpověď.

 

 

 

692.  Sdělení 186.                     (Přijal Ivo A. Benda).           16.7.1999.      12:30–12:44 hodin.

                                                                                                 Místo: Vlak Mýto – Rokycany.

 

         „Milý Ivo,

 

Upřímně tě zdravím já, sám Aštar, velitel Velké vesmírné flotily.

 

Vidím, jak spokojeně uháníš do Sokolova na naše setkání, které zde organizuješ v zemích českých. Máš radost z toho, kolik krásných lidí se otvírá a nyní bude připraven II. díl naší knihy. Jsou tu důležité informace, které lidem rozevřou obzor poznání a budou i nadále důležitou frekvencí – opěrným bodem v tomto prostředí Tmy.

 

Ano, nyní jsou naše flotily v permanentní pohotovosti na celé planetě Zemi provést evakuaci na pokyn Stvořitele milovaného. Máme vše do puntíku připraveno a nic není ponecháno náhodě. Všechny bytosti, které se rozhodnou evakuovat, budou vzaty na paluby, pokud splní vibrační kritérium lásky. Planetka se neustále přibližuje a den očisty se blíží. Je to tak zajištěno, že každý vědomý člověk bude mít ještě čas se evakuovat, ale bude ho již málo. Proto je tak důležité takto informovat lidi tak, jak to děláš ty a mnoho jiných lidí, a tím se lidé rozhodují včas a v klidu. Máš z toho radost stejně jako já a cítíš, že mnoho lidí ti i nám posílá lásku oplátkou za tuto krásnou práci. Máš radost z toho, kolik lidí zde v zemí českých je citlivých a vnímavých a tito budou tvořit základ budoucí společnosti na Nové Zemi.

 

Toto ti milý Ivo s láskou předal Aštar, velitel Velké vesmírné flotily.“

 

 

„A nyní se připojuji já, Ptaah, velitel Vesmírné flotily z Plejád. Také já tě milý Ivo zahrnuji proudy lásky a vím, že ty na nás často myslíš. Máme radost z naší společné práce pro lidi a Stvořitele našeho milovaného. Naši lidé se s láskou věnují této práci a ví, že je takto důležitá a potřebná pro tuto planetu Zemi.

 

Toto ti s láskou předávám já, Ptaah, velitel Vesmírné flotily z Plejád.“

 

Děkuji vám drazí milí vesmírní přátelé.

    DALŠÍ  ČÁST  SDĚLENÍ  693 - 726  KNIHY  "ROZHOVORY II."   ZDE ...